大埔宏福苑火災令社會關注大廈管理問題,特區政府民政總署過去5年接獲約1,630宗有關大廈管理的投訴,民政及青年事務局為回應社會的關注,深化制度改革,推進下一階段《建築物管理條例》的檢視和修訂工作。民青局昨日於政府總部舉辦今年首次區議員培訓班,協助區議員學習大型災害事故中如何應變和幫助受影響居民,以及加強與地區委員會和關愛隊的協作,發揮好地區治理「三駕馬車」的功能,並全面檢討《建管條例》,初步擬定五大方面修訂方向。
●香港文匯報記者 崔瀅
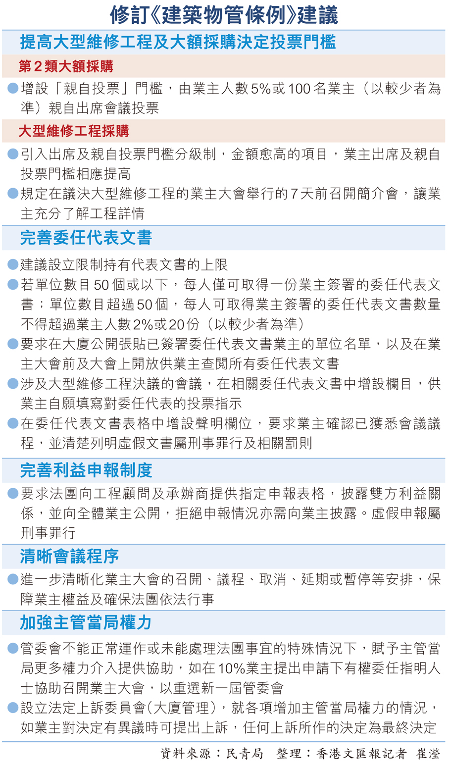
特區政府早前首次引用《建築物管理條例》,申請解散宏福苑法團原有的管理委員會,委任管理人協助釐清法團及業主的法律責任及權益,以及協助查明法團賬目情況。民青局局長麥美娟昨日表示,該局及民政事務總署正全面檢討《建築物管理條例》,初步擬定五大方面的修訂方向,包括提高大型維修工程及大額採購決定的投票門檻、完善委任代表文書及利益申報制度、清晰會議程序,以及加強主管當局權力等。局方將就進一步修訂該條例有關建議諮詢物管業界、法團及業主,並透過區議會大廈管理工作小組廣泛收集地區意見,以展開後續的修例工作。
根據民青局向立法會民政及文化體育事務委員會提交的文件,政府建議提高對大型維修工程及大額採購相關會議的出席及投票門檻,對採購價值超過過去3個財政年度平均年度開支款額20%的項目,增設「親自投票」門檻,由業主人數5%或100名業主(以較少者為準)親自出席會議投票,而涉及大型維修工程採購則設立出席及親自投票門檻分級制,涉及金額高的項目,所需業主出席及親自投票的門檻也相應提高。同時,在大型維修工程的業主大會舉行的7天前召開簡介會,讓業主充分了解工程詳情。
為完善利益申報制度,建議要求工程顧問申報與承辦商之間的關係,並設立限制持有代表文書的上限,以50個單位數目為界限,少於或等於50個,每人僅可取一份業主簽署的委任代表文書;若超過50個單位,則每人可取得的委任代表文書數量不超過業主人數的2%或者20份。
另在大廈張貼已簽署委任代表文書的單位名單,提高委任代表文書制度的透明度,同時防止會議結果被少數人操控的情況。
政府亦建議在管委會不能正常運作或未能處理法團事宜的特殊情況下,賦予主管當局更多權力介入提供協助,如在10%的業主提出申請下,主管當局有權委任指明人士協助召開業主大會,以重選新一屆管委會。至於是否須要求法團引入獨立專業人士,政府會考慮有關建議的可行性,包括對業主的財政負擔。
麥美娟:區議員應支援處理大廈管理
另外,麥美娟昨日對出席培訓班的區議員表示,宏福苑事故突顯在完善地區治理後行政主導的優勢,地區有效動員「三駕馬車」,民青團隊的行動力亦大大提升,社會各界及市民對大廈管理及維修工程安全更為關心,她提醒區議員積極主動協助有需要業主和居民處理大廈管理事宜,並利用區議會的大廈管理工作小組向政府提出建議,並繼續加強與居民的溝通和接觸,聆聽居民的「急難愁盼」,做到早發現、早介入、早解決市民面對的問題。

評論(0)
0 / 255