建深港生命健康產業園 探索AI跨境消費維權 試點跨境無人貨運
香港特首李家超在《2025年施政報告》中提出多項新措施,加快發展北部都會區。一河之隔的深圳亦不斷推動與香港的合作發展,近日,羅湖區在深圳率先推出《羅湖區推動口岸經濟高質量發展若干措施》(以下簡稱《若干措施》),以構建「商貿流通樞紐、入境消費首站、場景示範窗口、人才交流紐帶」四位一體的特色口岸經濟帶為核心,提出四大方向12項主要舉措,聯動香港全面激活口岸經濟潛力,包括聯動香港科研資源與羅湖臨床優勢,建設深港生命健康產業園;設口岸AI數字人推廣生物識別、智能引導等服務。香港貿易發展局大灣區及華中首席代表曾沂靖認為,羅湖推動口岸經濟高質量發展若干措施,恰好與香港北部都會區戰略形成精準互補。在這片銜接深港的關鍵區域,兩地將充分發揮互補優勢,在新消費、新科技、新產業等領域深化合作,讓深圳的創新活力與香港的國際資源實現高效融合,打造深港協同發展的「黃金紐帶」。●香港文匯報記者 李望賢 深圳報道
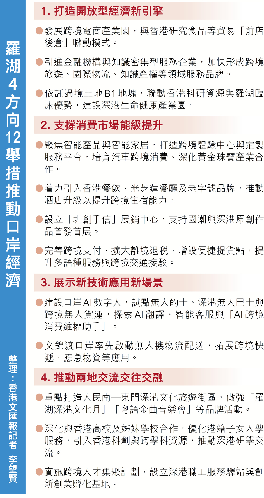
羅湖區坐擁羅湖、文錦渡、蓮塘三大口岸,是深港連接最緊密、交流最頻繁、跨境消費最活躍的區域之一。2025年1月1日以來羅湖三大口岸通關量9,034.59萬人次,同比增長12.21%。此次羅湖發布《若干措施》,從「打造開放型經濟發展新引擎」、「支撐消費市場能級不斷提升」、「展示新技術新業態應用新場景」、「推動兩地交流交往交融」四大方向,提出12項主要舉措。
挺國潮與深港原創作品首發
其中,羅湖區提出要完善跨境支付、擴大離境退稅、增設便捷提貨點,提升多語種服務與跨境交通接駁,全面建設便捷友好的跨境消費服務圈。此外,羅湖還將統籌廣告與空間資源,打造「城市發布廳」,設立「圳創手信」展銷中心,支持國潮與深港原創作品首發首展。
值得注意的是,羅湖區方面提出系列應用於口岸的新技術新業態應用新場景,包括建設口岸AI數字人,推廣生物識別、智能引導等服務;試點無人的士、深港無人巴士與跨境無人貨運,探索AI翻譯、智能客服與「AI跨境消費維權助手」,全面提升旅客智能體驗。此外,文錦渡口岸亦將率先啟動無人機物流配送,拓展跨境快遞、應急物資等應用。
港人:期待更多科技新體驗
有港人就表示,深圳科技創新發展迅速,許多技術率先落地應用,此前由羅湖口岸往返時搭乘過無人駕駛巴士,體驗非常好,期待能夠在口岸片區接觸到更多新應用,感受科技魅力。
同時,《若干措施》提出,要聚焦智能產品與智能家居,打造跨境體驗中心與定製服務平台,培育汽車跨境消費、深化黃金珠寶產業合作。在服務消費方面,着力引入香港餐飲、米芝蓮餐廳及老字號品牌,推動酒店升級以提升跨境住宿能力;發展高端醫療、醫美及「AI中醫+港式健康管理」等醫旅融合產品;完善文旅體設施,策劃跨境賽事,積極釋放養老與寵物消費潛力,建設銀髮科技中心、寵物主題街區和友好公園。
此外,羅湖區提出要重點吸引高附加值產品及大宗商品貿易總部,推動農產品與能源集採業務,建設數字化供應鏈平台,發展跨境電商產業園,與香港研究食品等貿易「前店後倉」聯動模式。同時,羅湖還將以「深南東1號」為載體建設人工智能產學研基地,依託過境土地B1地塊,聯動香港科研資源與羅湖臨床優勢,建設深港生命健康產業園,推動「醫教研產」融合發展。
專家:口岸「制度創新試驗田」
前德勤管理諮詢政府與公共事務行業合夥人李偉認為,系列措施將口岸功能從「物理通道」升級為「制度創新試驗田」,落地後可以期待有三大突破,包括創建深港數據要素跨境流動「羅湖規則」,有望成為國家數據要素市場重要節點;培育「低空經濟+跨境消費」新業態組合;打造「產業協同—空間更新—文化融合」城市治理新範式。

評論(0)
0 / 255