霍爾木茲海峽局勢反覆動盪,航運通行時斷時續,令中東地區外貿及物流供應鏈頻頻陷入受阻困境。運輸延誤、運費飆升、石油系原材料價格走高,三重壓力疊加下,眾多中國出口企業經營壓力持續加大。第139屆廣交會一期19日在廣州落下帷幕,香港文匯報;記者走訪多家深耕中東市場的外貿企業發現,業界正積極見招拆招、主動破局。部分企業加快海外建廠布局,在當地提前儲備原材料,以此降低跨境物流風險;不少企業將上漲的航運成本合理轉嫁給中東採購商。與此同時,不少外貿企業對後市保持樂觀預期,認為一旦美伊緊張局勢緩和,中東或將迎來新一輪戰後重建周期,市場需求有望進一步釋放,訂單規模也將迎來較快回升。
●香港文匯報記者 盧靜怡、帥誠、李紫妍 廣州報道
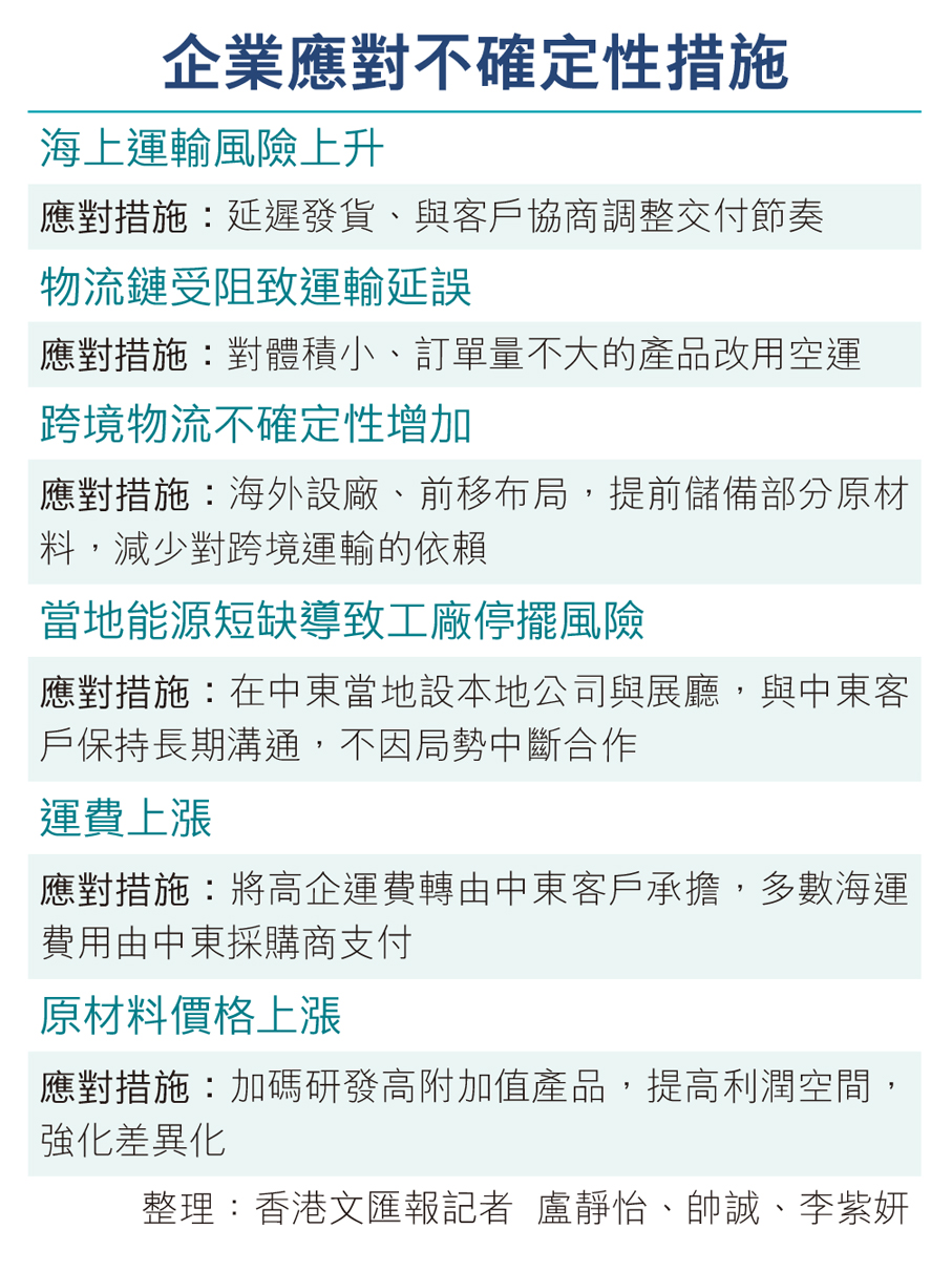
廣交會現場,一台紅色大型發電機組格外搶眼,不時吸引來自中東等新興市場的採購商駐足了解。廣東西電動力科技股份有限公司銷售總經理陳庚告訴香港文匯報記者,公司主營柴油發電機組、燃氣發電機組及儲能類發電設備,長期深耕中東市場,客戶遍布沙特、阿曼、迪拜等地,年出口額約六七千萬元人民幣。「這些國家近年大力推進基建,對發電設備需求一直很旺盛。」他說,受海上運輸風險上升影響,尤其是經由霍爾木茲海峽的航線不確定性增加,客戶普遍選擇延遲提貨。「我們約有100多萬元人民幣的貨物積壓倉庫。有些客戶甚至已經付了全款,但還是要求我們先別發貨,擔心運輸途中出現風險。」
機器手等小件貨品選擇空運
受原油價格上漲影響,海運費用明顯攀升。「現在發往迪拜的運費,大概上漲了10%到20%。」陳庚表示,大部分海運的費用都是由中東的採購商來承擔,出口企業得以有效轉嫁成本壓力。與貨物發貨受阻形成反差的是,市場詢盤量反而有所上升。陳庚分析,這與當地潛在戰後重建需求密切相關,「一些地區基礎設施受損,進一步帶動了發電設備需求增長。」
亦有企業選擇以空運形式將貨品送到中東客戶手中。在知行機器人科技(蘇州)有限公司展位上,各式機器人抓取手整齊陳列。銷售總監曾軍根介紹,儘管中東局勢緊張,展會期間仍接待了來自以色列、印度等地的採購商。「靈巧手和協作手體積小、訂單量不大,可以通過空運繞行送達中東客戶。」
霍爾木茲海峽航運反覆受阻,毗鄰紅海的非洲地區,成為部分外貿企業產能前移、布局海外的重要落點。江蘇新美星包裝機械股份有限公司銷售經理陳志鵬告訴香港文匯報記者,通過在海外的埃塞俄比亞設廠,可在當地儲備部分原材料,以緩解跨境物流不確定性帶來的衝擊。該企業主要生產飲料包裝,生產線自動化程度較高。「我們一條生產線只需20人至30人運作,接近『黑燈工廠』的無人生產狀態」。
不過,陳志鵬亦坦言,儘管企業可依靠當地原材料與服務團隊靈活應對,但當地產業鏈整體運轉停滯成為新的制約因素。「一家當地客戶工廠設備故障,原本已安排中國工程師前往維修,但臨出發前卻被叫停。對方說暫時不用來了,因為沒有燃料,運輸車輛因缺油停擺,工廠運轉不起來。」
「客戶更看重創意和應用場景」
在全球原材料、物流運費同步上漲的大背景下,海外客戶的價格敏感度有所下降。不少企業選擇趁勢加碼研發高附加值產品, 以提升利潤空間。山東浪潮智能終端顯示業務總經理李旭東告訴香港文匯報記者,公司主要生產顯示屏幕,受石油產業鏈原材料漲價影響,燈珠、PCB板等零部件價格上漲約10%,企業成本壓力顯著加大。
「與此同時,現在客戶對價格的敏感度反而下降,更看重創意和應用場景。」李旭東指出,公司堅持自主研發自產,打造差異化競爭力,產品可應用於玻璃幕牆、商業櫥窗、奢侈品門店等場景。「我們在中東等地市場深耕多年,還在沙特設有本地公司與展廳,所以跟客戶一直保持密切溝通。」他說,迪拜等部分市場雖受物流、資金周轉影響,項目進度有所放緩,但依託技術升級與產品創新,後續外貿訂單仍有望實現穩步增長。

評論(0)
0 / 255