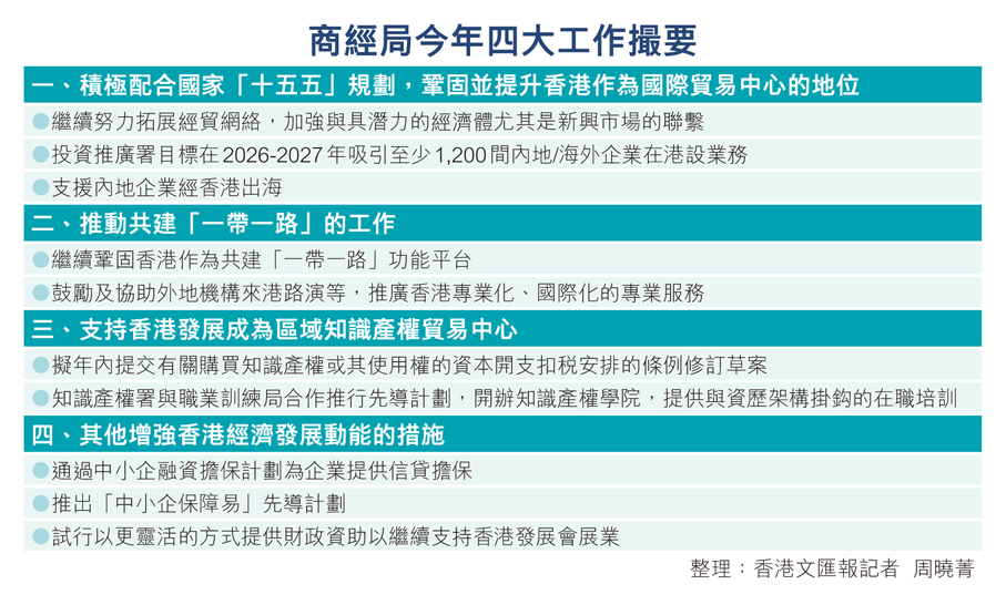
國家「十五五」規劃綱要為國家未來的五年經濟和社會發展制定藍圖和行動綱領,特區政府正全速於今年內制定首份香港五年規劃,商經局已成立編制小組,積極參與推進制定香港首個五年規劃。商經局局長丘應樺昨在立法會簡介該局本財年四大工作重點,首要任務是積極配合國家「十五五」規劃,鞏固並提升香港作為國際貿易中心的地位,同時推動共建「一帶一路」及發展成為區域知識產權貿易中心,以及其他增強香港經濟發展動能的措施。
●香港文匯報記者 周曉菁
國家「十五五」規劃綱要當中提到,支持香港鞏固提升作為國際貿易中心和區域知識產權貿易中心的地位。丘應樺昨在立法會財務委員會特別會議上發言,面對國際貿易格局瞬息萬變,他強調除了維持與傳統市場的聯繫,香港將繼續努力拓展經貿網絡,加強與具潛力的經濟體尤其是新興市場的聯繫。他透露,香港駐吉隆坡經貿辦已於去年12月成立,並期望經貿辦盡快投入全面運作。
加強招商引資 目標吸千二外企
在投資推廣方面,丘應樺指,投資推廣署將會加大力度招商引資,目標在2026至2027年,吸引至少1,200間內地或海外企業在港開設或擴展業務,從而帶來至少1,200億元直接投資金額和創造至少12,000個就業機會。為加強支援內地企業經香港出海,商經局去年10月成立內地企業出海專班,首階段的跨界別專業服務平台已在3月20日成立,集合法律、會計、財務及金融等專業服務提供者,支持內地企業拓展海外市場。
建設區域知識產權貿易中心
在推動共建「一帶一路」工作方面,他說,會繼續鞏固香港作為共建「一帶一路」功能平台。政府將舉辦年度旗艦活動「一帶一路高峰論壇」、主動聯繫相關國家和地區的項目主管單位、組織外訪團進行考察並舉辦「一帶一路跨專業論壇」路演、組織企業項目對接活動,以及鼓勵及協助外地機構來港路演等,以推廣香港多元化、專業化及國際化的專業服務,為香港企業和專業服務爭取更多項目配對機會,開拓「一帶一路」沿線市場新商機。
同時,為進一步配合國家「十五五」規劃,香港會繼續積極發揮區域知識產權貿易中心的角色。他透露,在完善稅務及制度配套方面,商經局剛就購買知識產權或其使用權的資本開支扣稅安排完成業界諮詢,並計劃今年內提交條例修訂草案。
此外,特區政府亦已預留2,800萬元,讓香港技術與創新支持中心以國家標準為基礎,向創科企業提供專利質素分析,以及落實為期兩年的專利估值先導支援計劃,協助創科企業為專利資產估值。
BUD注資16億 協助中小企
中小企佔本港企業總數98%以上,環球局勢及經濟轉型過程中的不確定性為中小企帶來挑戰。丘應樺強調,政府今年會向「BUD專項基金」合共注資16.3億元,以實施一系列優化措施,包括提高每宗「申請易」申請的資助上限至15萬元;提供更針對性的資助予包含人工智能元素的項目;擴大基金的資助地域範圍等。政府計劃於今年第二季推出有關優化措施。
政府亦會繼續通過中小企融資擔保計劃為企業提供信貸擔保。已把八成擔保產品的申請期延長至2028年3月底,同時將「還息不還本」安排的申請期延長至今年11月中,計劃下的總信貸保證承擔額將額外增加200億元。就出口信用保險方面,為協助中小企業拓展新業務,信保局會推出「中小企保障易」先導計劃,為與較高風險買家進行出口交易的中小企業提供保障。

評論(0)
0 / 255