香港文匯報訊(記者 朱燁 北京報道)國務院總理李強日前簽署國務院令,公布《中華人民共和國反外國不當域外管轄條例》(以下簡稱條例),自公布之日起施行。值得注意的是,該條例明確中國政府有權對與中國存在適當聯繫的行為實施域外管轄措施,並明確國家層面採取的反制和限制措施。首創禁執令制度,並且設立惡意實體清單制度,明確相關程序、採取的措施和豁免制度等。此外,還賦予公民、組織依法起訴的權利。條例自公布之日起施行。
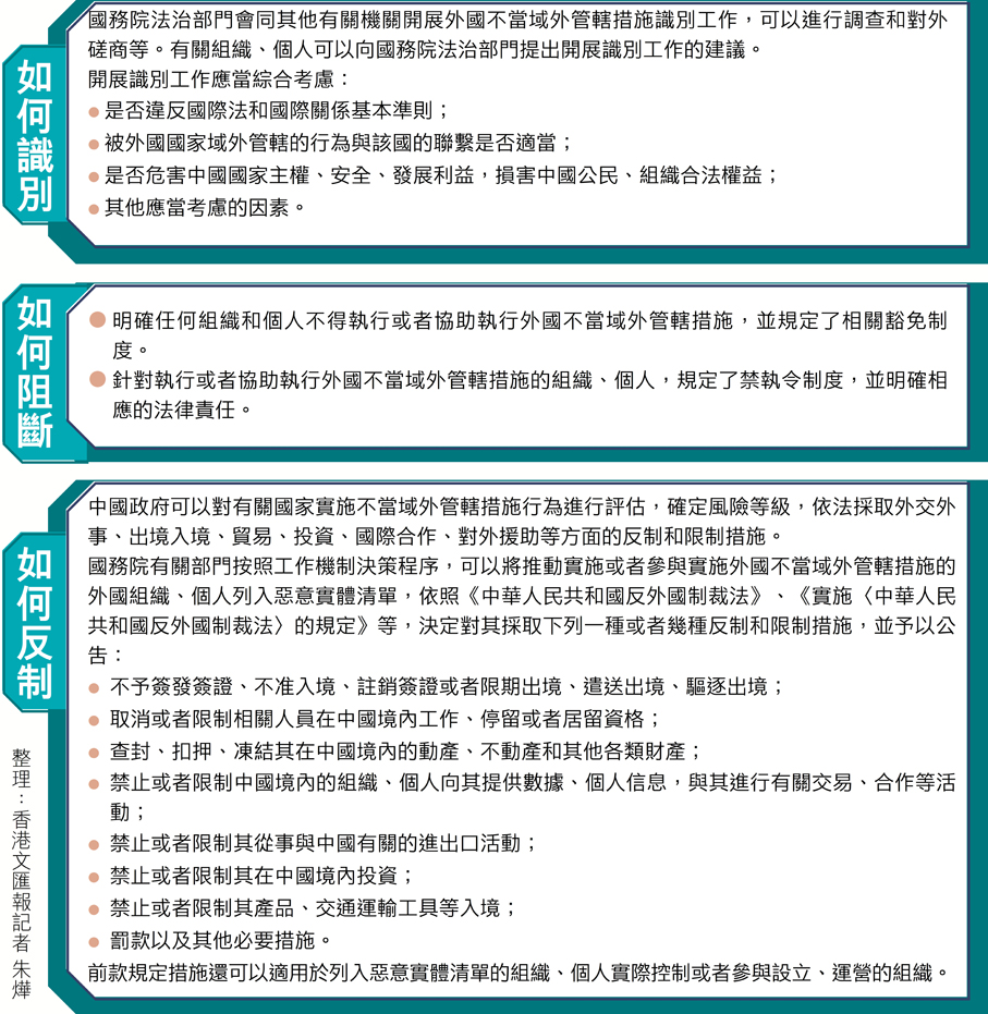
條例旨在維護國家主權、安全、發展利益,保護中國公民、組織合法權益,維護以國際法為基礎的國際秩序。條例共20條,一是明確適用範圍和工作機制;二是建立外國不當域外管轄措施識別、阻斷和反制制度;三是健全服務保障制度。包括:建立外國不當域外管轄措施識別制度,明確識別工作的程序、考慮因素等。明確國家層面採取的反制和限制措施。針對推動實施或者參與實施外國不當域外管轄措施的外國組織、個人,建立惡意實體清單制度,明確相關程序、採取的措施和豁免制度等。針對執行或者協助執行外國不當域外管轄措施的組織、個人,規定了禁執令制度,並明確相應的法律責任。
條例提到,外國國家違反國際法和國際關係基本準則,實施不當域外管轄措施,危害中國國家主權、安全、發展利益,損害中國公民、組織合法權益的,中國政府有權採取相應的措施。同時,中國政府根據中華人民共和國法律和中華人民共和國締結或者參加的國際條約,或者按照對等原則,有權對與中國存在適當聯繫的行為實施域外管轄措施,維護國家主權、安全、發展利益,保護中國公民、組織合法權益。
危害中國主權或損害公民權益
均為不當域外管轄
關於如何識別外國不當域外管轄措施,條例指出,可以綜合考慮以下因素,比如是否違反國際法和國際關係基本準則;被外國國家域外管轄的行為與該國的聯繫是否適當;以及是否危害中國國家主權、安全、發展利益,損害中國公民、組織合法權益等。經識別,有關措施構成外國不當域外管轄措施的,國務院法治部門可以予以公告。任何組織、個人不得執行或者協助執行外國不當域外管轄措施。中國公民、組織因特殊情況確需執行或者協助執行外國不當域外管轄措施的,應當向國務院法治部門申請並提供相應的事實和理由、需要執行或者協助執行的範圍等,按照工作機制決策程序經同意後可以在特定範圍內執行或者協助執行有關措施。
依據法律,中國政府可以對有關國家實施不當域外管轄措施行為進行評估,確定風險等級,依法採取外交外事、出境入境、貿易、投資、國際合作、對外援助等方面的反制和限制措施。
貫穿識別阻斷反制全流程
反制措施方面,條例首次提到了「惡意實體清單」。此前中國曾發布過《中華人民共和國反外國制裁法》、不可靠實體清單等,但都較為分散或臨時,本次條例從識別、阻斷,到惡意實體清單,再到反制、維權等多維度發力,程序清晰,且可長期執行。
根據新規,被列入惡意實體清單的外國組織、個人,將依照《中華人民共和國反外國制裁法》、《實施〈中華人民共和國反外國制裁法〉的規定》等,對其採取下列一種或者幾種反制和限制措施:包括不予簽發簽證、不准入境、註銷簽證或者限期出境、遣送出境、驅逐出境;取消或者限制相關人員在中國境內工作、停留或者居留資格;查封、扣押、凍結其在中國境內的動產、不動產和其他各類財產;禁止或者限制中國境內的組織、個人向其提供數據、個人信息,與其進行有關交易、合作等活動;禁止或者限制其從事與中國有關的進出口活動;禁止或者限制其在中國境內投資;禁止或者限制其產品、交通運輸工具等入境;罰款;以及其他必要措施等。
新條例能否保護港企權益?
(香港文匯報記者 馬靜)事實上,無論是個人還是企業等經營主體,在遭遇外國不當域外管轄時,僅憑自身力量,根本無法與國際上推行霸權的國家抗衡。內地法學專家對香港文匯報表示,國家出台相關條例,正是以國家力量為我們的經營主體撐腰、擋下外部壓力,切實保障了企業的合法經營權與發展權益。
只要是中企 國家都予以保護
該條例是否可以保護中國香港企業,專家認為,只要是屬於中國的企業,國家都予以保護。在相關法律法規出台之前,國家已然在踐行保護;如今有了這類條例,更是擁有了更為堅實、明確的法律支撐。
這位法學專家指出,從法律文件的適用範圍來看,國務院頒布的條例主要覆蓋內地範圍。但要說對香港企業不予保護,顯然於理不合、於情不通。因此在實際操作中,不必過度糾結於條文的適用邊界等細節,而應從整體原則上統籌把握,從立法的精神上建立法律連接來適用和執行相關的法律規定。事實上,只要相關主體願意尋求國家保護,國家就有能力、有途徑提供相應支持,關鍵在於相關的經營主體和企業是否能夠有意識積極地尋求國家的支持,依託國家力量來依法維護自身的經營權和合法的發展權益。
為中企海外維權 強力反制「長臂管轄」
(香港文匯報記者 朱燁)商務部研究院研究員周密對香港文匯報表示,《中華人民共和國反外國不當域外管轄條例》的公布施行,標誌着中國反制外國「長臂管轄」進入更加協調、可持續的法治化、體系化的階段。條例為各部門協同構建了必要的制度框架,使分工與行動更趨有序,為後續執法提供有據可查、有規可依的堅實基礎,也為相關配套法律出台積累實踐經驗。在法治保障下,中國反對不當域外管轄的行動將更有序、更有保障,顯著增強企業應對外部霸凌的信心,形成有力威懾。
別國亦有類似立法
他提到,反制不當域外管轄並非中國獨有,歐盟早在1996年即出台《阻斷法令》(Blocking Statute,EC No 2271/96) ,以禁止歐盟企業執行美國單邊域外制裁,構建起成熟的反制體系;俄羅斯、法國、英國等多國亦有類似立法,通過阻斷、反制與維權機制,為企業抵禦域外管轄衝擊提供法律支撐。
周密指出,此次條例的施行,對中企海外維權具有直接意義。比如此前的荷蘭安世半導體遭強制更換CEO、託管股權,TikTok被美國強令業務剝離、索要數據等,均屬外國不當域外管轄。依據新發布的條例,可被認定上述兩類行為違法。相關企業可依條款拒絕執行相關不當指令,並按第十四條向國內法院起訴索賠。國家層面,能發布禁執令,叫停相關霸凌行為,依託第七條和第八條對其實施反制措施,或將相關責任方列入惡意實體清單實施反制,全方位為中企海外合法權益提供法治保障。
對尚未終結案例具合法管轄權
不過周密也強調,該條例能否適用上面的案例,核心取決於生效時間與事件進展,按照法治原則,條例依法不溯及既往;但針對上述仍處於持續推進、尚未最終完結的不當域外管轄行為,條例具備合法管轄權。

評論(0)
0 / 255