特區政府近年就證券市場實施一系列改革,鞏固及提升香港國際金融中心地位。據香港文匯報了解,籌備多年的證券市場無紙化改革即將啟動,監管當局短期內將公布詳情,包括有序從新股開始、全市場已上市證券5年內完成等,投資者以USI(無紙化證券投資者)戶口以個人名義作電子持股。港交所(0388)首席營運總監劉碧茵上周對香港文匯報表示,無紙化是股市多項改革的基礎,如手數改革、T+1交收、延長交易時段、資產代幣化等,都需在無紙化的基礎上進行。而實施無紙化,也能讓香港與世界主要市場接軌,股票轉讓流程全面電子化後,還可降低交易成本、提升市場效率與競爭力。 ●香港文匯報記者 周紹基
特區政府近年在施政報告中提出一系列針對港股市場的深度改革措施,旨在提升市場流動性、融資效能及國際競爭力,無紙化正是其中之一。劉碧茵向香港文匯報記者表示,港交所提出的市場系列改革,每項改革的目的都是希望香港市場更現代化,並與世界接軌。她指,全球大部分主要市場都已實行無紙化,例如英國、澳洲、中國內地、新加坡、印度、美國等。不同市場有不同的做法,有些市場早在20年至30年前已實行無紙化,而香港是全球少數仍使用紙本股票的主要市場之一。
無紙化是多項改革的基礎
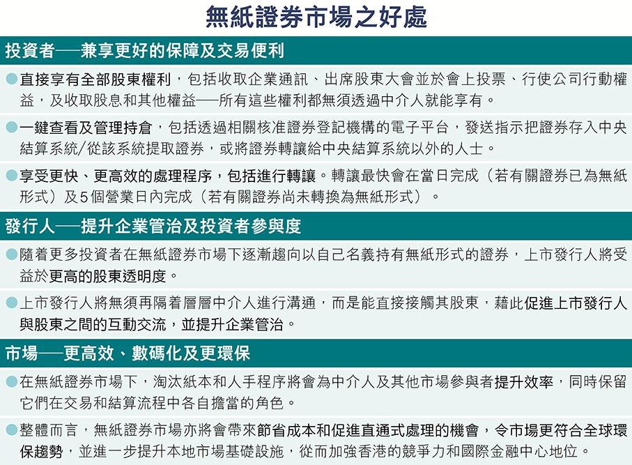
而且,無紙化還是很多改革的基礎,例如手數改革、T+1交收,甚至延長交易時段、打造多元資產代幣化平台等,都需在無紙化的基礎上進行。香港要提升市場效率、降低交易成本,讓市場現代化,無紙化是必須跨越的一道門檻。她說,例如縮短股份結算周期至T+1,目前內地A股與美股皆實行T+1交收,而歐盟、英國與瑞士的金融當局近日也承諾於2027年10月11日,改為T+1結算。這將使全球超過80多個主要市場都實行T+1。「如果香港繼續維持T+2,就難以與國際接軌。無紙化交易正可以大幅提升市場效率及簡化交收手續,有助於港股T+1的推行。」
她續說,例如股份買賣手數改革,若沒有無紙化,想更改手數(如由400股一手改為100股一手),便需兼顧處理紙本股票,整個改革就會非常麻煩。「推行無紙化及縮短結算周期等措施,都能為港股市場帶來成本效益。包括縮短結算周期,便能降低風險管理所需的保證金和抵押品,從而降低整體交易成本,對本地和外國投資者都有利。」
至於更前瞻的延長港股交易時段,以及代幣化的相關改革,她坦言,若沒有電子化基礎,同樣難以推行,「如果仍然依賴紙本股票,很多操作都需要10個工作天左右,會嚴重限制本港推行的其他現代化措施,所以無紙化是很多其他一系列改革的基礎。」
政府推行多項港股改革,希望吸引更多外地資金投資本港。劉碧茵透露,其實外國投資者已明言期待本港無紙化交易很久,「尤其在疫情期間,有外國投資者向交易所反映,他們所持有的港股,因為無法親身前來香港,在處理轉讓或交易時極不方便。」實施無紙化後,所有股票都電子化,全球投資者無論身在何處,只要通知其券商即可進行交易,效率和方便程度會大大提升。
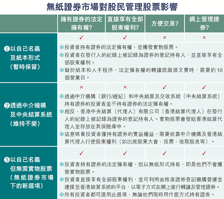
已上市證券有序去實物化
劉碧茵表示,雖然無紙化推出的時間表,尚有待證監會宣布,但本港決定採取循序漸進方式。「當落實實施日期後,在該日期之後上市的新股,將全部以無紙化形式發行,投資者不能選擇使用紙本形式。」至於已經上市的公司,並不需要在短時間內一次性完成無紙化。「我們已經與上市公司及證券登記公司商討好時間表,會讓上市公司有秩序地逐步進行去實物化,整個過程預計需要3年至5年。」交易所希望整個過程可以有秩序地進行,讓市場和所有持份者有足夠時間適應。
據證監會在去年中提出的時間表,無紙化正式實施後,將設5年過渡期,至2031年初止。在聯交所上市的訂明證券(例如股份、預託證券、房託基金、股本權證及在供股下的權利)的發行人,須在無紙證券市場實施後的5年內參與。而據悉,港交所會是首批參與無紙化股票的上市公司。已完成無紙化的上市公司,將不會再發行紙本股票,而手持紙本股票的投資者,若想進行交易,就必須先將紙本股票轉為電子形式。

評論(0)
0 / 255