香港文匯報訊(記者 蕭景源)政務司副司長卓永興、保安局局長鄧炳強、房屋局局長何永賢,以民政及青年事務局局長麥美娟今日下午(27日)公布大埔宏福苑7幢受災樓宇居民返回單位執拾的安排。
卓永興表示,有關安排要確保回單位要在安全情況進行,因此要處理風險因素,包括拆除棚架,加固結構等。由4月20至5月4日,7幢樓居民可在指定時間分批返回單位, 每個單位可讓4名居民同進同出,只限一次。不過,部分單位因局部結構損毀被圍封,則只能有兩名居民進入;少部分單位因結構重損毀,只允一名居民進入。每日分上下時段上樓,上午時段為9時至下午1時,下午是2時半至6時半。不算步行上下樓時間, 居民最多可在單位逗留3小時。
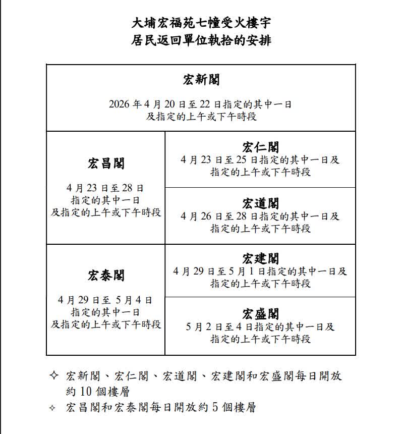
為分散人流及降低風險等綜合考慮,除了分幢進入, 每幢會分樓層和單位, 以「梅花間竹」方式開放,避免樓上樓下或同層居民集中相同時間返回單位。宏新、宏仁、宏建、宏道和宏盛閣5座大廈,預計各用3日時間完成上樓, 每日上下兩段共開放十幢樓。因為宏昌及宏泰閣的焚毀更嚴重,居民需要更多支援, 當局會開放5個樓層,該兩幢大廈各用6日時間完成上樓。7幢大廈完成上樓預計共耗時15天。開放安排分為三輪:
首輪時期由4月20日至4月22日,最先開放宏新閣,作為測試流程。
第二輪由4月23日至4月28日,開放宏昌閣及陸續加入宏仁及宏道閣;
第三輪由4月29日至5月4日,開放宏泰、宏建、宏盛閣。
政府會透過「一戶一社工」通知上樓日期, 並協助預先登記資料、發放上樓須知,以及講述單位情況,如單位嚴重損毀,社工會向居民出示相片,讓居民有心理準備,包括會否考慮授權讓合適親友代勞。
警方及民安隊人員將陪同居民上落大廈及進出單位,而涉及死亡個案的單位或有特殊需要的住戶,社會福利署亦會安排人員陪同。大廈每層的正門、後門及樓梯均有警員駐守;由社工、臨床心理學家、動員的公務員及民安隊組成的駐層專隊亦會在場待命,提供額外支援。
屋苑將於一兩天內拆走全部棚架 ,居民須經有蓋安全通道進出。進入樓宇後,居民須遵守相關規定,包括聽從工作人員指示、嚴禁生火,並注意自身及他人的人身與財物安全。由於大廈升降機已停止運作,居民需徒步上樓,高層單位可能需登上20至30層樓梯,體力消耗極大。呼籲居民量力而為,不建議長者、行動不便、健康欠佳人士及兒童上樓,以免發生危險。
卓永興續說:「大火後的現場環境仍是惡劣,安排居民上樓並不容易,多個政策局及部門需要投入大量人力物力及排除安全隱患,今次上樓安排才得以成事。7幢樓宇涉及1700多戶,上樓人數接近7000人,我們需要做好大量不同部門人員的調度和分工,如居民護送、人流管理、情緒支援、應急措施等,部署工作有高難度和複雜。上樓期間,政府每日需要出動超過1 000名來自警務處、房屋署、民政事務總署、社會福利署、民安隊等部門的同事,以及公務員事務局動員的公務員,參與其中。現時的安排,是經過反覆討論和合情合理的。我希望居民盡量配合我們安排的上樓時間,讓所有住戶能夠早日回家取回物品。」

評論(0)
0 / 255