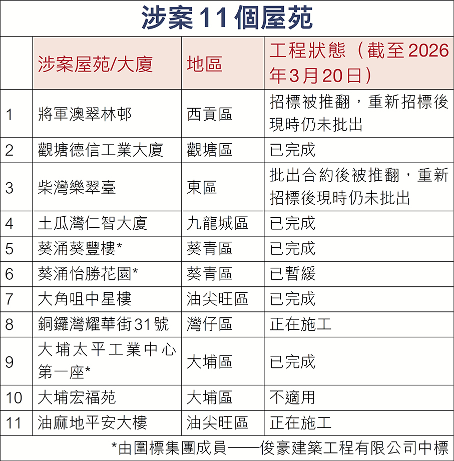
香港競爭事務委員會昨日入稟競爭事務審裁處,向6間建造工程公司及12人展開法律程序。有關人等涉及一個樓宇維修工程圍標集團,於2022年4月至2023年9月在包括大埔宏福苑在內的至少11個屋苑及大廈維修工程招標期間,從事違反《競爭條例》的行為。有關工程分布港九新界共8個地區,合約總值近7億元。相關人等有可能因作出虛假陳述而干犯串謀欺詐等罪行,競委會將轉介執法部門作刑事調查。競委會行政總裁畢仲明指出,根據搜獲的該集團內部通訊,顯示其野心是要利用不法手段,佔據全港樓宇維修市場四分之一的市場佔有率,反映其處心積慮和極度貪婪的心態。
●香港文匯報記者 葛婷
競委會指出,該圍標集團由多個工程承辦商及中間人組成,集團主腦會先物色目標工程項目,並選定集團內其他承辦商入標。這些承辦商會獲安排擔任「主角」(即集團的預設中標者)或「幫手」(負責提供掩護式投標),再由主腦親自或指派其他中間人為它們準備及/或分發入標價格指示(以「功課」作為暗號)。擔當「幫手」的承辦商會依從或參照全部或部分價格指示,並提交標書,從而協助「主角」中標。
入標價代號:「功課」
競委會表示,有合理理由相信有關行為已構成屬嚴重反競爭行為的圍標、合謀定價、瓜分市場,及/或交換影響競爭的敏感資料,違反《條例》下的 「第一行為守則」。
競委會現正向審裁處申請命令,包括:宣布6個業務實體及11人違反或牽涉入違反第一行為守則,並向他們施加罰款;向6人發出取消董事資格令。
由於有個別人等於調查期間未有遵從競委會的強制權力提供相關資料,此舉可能干犯了條例第五十二條及第五十四條所訂明的刑事罪行,競委會已將個案轉介予警方作刑事調查。
此外,競委會發現有涉案承辦商在投標時,簽署了由競委會推出的「不合謀投標確認書」(確認書),相關人等有可能因作出虛假陳述而干犯串謀欺詐罪行 ,競委會將會轉介予有關執法部門作刑事調查。競委會呼籲所有企業不要從事反競爭行為,而已牽涉入合謀行為者應盡快聯絡競委會,以申請寬待或提供合作。
競委會批心態極度貪婪
競委會行政總裁畢仲明表示,競委會近年先後採取了5次大規模的搜查行動,今次入稟起訴的是一個近年冒起且非常活躍的圍標集團。在搜證期間,競委會取得該集團的內部通訊,顯示其野心是要利用不法手段,佔據全港樓宇維修市場四分之一的市場佔有率,反映其處心積慮和極度貪婪的心態。這宗案件亦成為一個重要的突破點,以致在後續調查中揭發更多圍標集團的存在及手法。
他強調,這次入稟只是開始,競委會隨後將陸續對不同的圍標集團作出起訴。

評論(0)
0 / 255