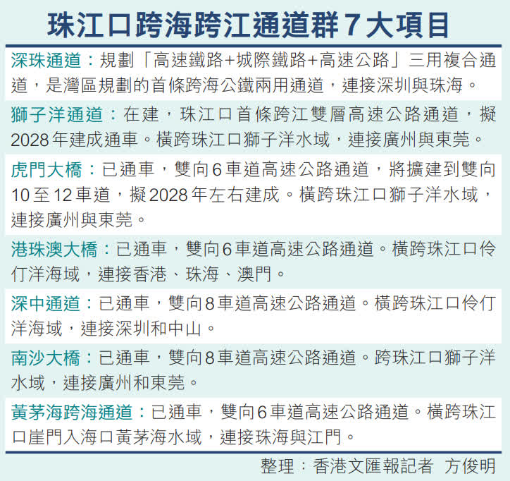
香港文匯報訊(記者 方俊明 珠海報道)備受關注的深珠通道規劃可望實現「高速公路+高速鐵路+城際鐵路」三用複合通道,這在粵港澳大灣區跨海跨江通道建設中尚屬首次。目前,相關規劃建設已按下「加速鍵」:國家發展改革委近日正式回覆了全國人大代表在2026年全國兩會期間提交的建議,明確將深珠通道規劃建設納入國家層面統籌研究。根據初期規劃,深珠通道的高鐵、城際線路可望在深圳側分別銜接廣深港高鐵及規劃中的港深西部鐵路,屆時港人前往珠江西岸將增添更加便捷的全新通道,灣區「一小時乃至半小時生活圈」將進一步完善。
據了解,這次新增的深珠通道高速公路部分,規劃起於前海,在前海段通過連接線將與廣深沿江高速、南坪快速實現銜接;同時,該通道整體被納入深圳至南寧高速公路的組成部分,屬於國家高速公路網的重要一環。而在珠海側,擬設淇澳、北圍、下柵、港灣大道唐家4個立交互通,配套珠海側公路、淇澳大橋連接線等工程,將接入珠海高新區路網,並向西延伸至江門、陽江等方向。
國家發展改革委近日正式回覆2026年全國兩會期間,全國人大代表、中國郵政集團珠海市城區分局海島郵政支局長謝堅提交的加快深珠通道規劃建設建議,明確表示該建議對「十五五」規劃《綱要(草案)》修改完善具有重要參考價值。國家發展改革委將會同有關部門在編制「十五五」綜合交通、鐵路發展等領域專項規劃時統籌研究。這為深珠通道的後續推進按下了「加速鍵」。
高鐵連通後深圳到珠澳僅30分鐘
謝堅在調研中發現,當前珠江口跨江通道的承載能力已逼近上限,2024年通車的深中通道更是「開通即飽和」。而據廣東省交通運輸廳提供數據顯示,今年春運期間,深中通道日均車流量超過10萬車次,高達11.1萬車次。同時,珠江口東西兩岸的高鐵直連仍有空白:深圳與珠海的高鐵往來需繞道廣州,港深珠澳四大灣區核心城市缺乏直連高鐵通道,與「軌道上的大灣區」建設目標存在明顯差距。
「如果深珠通道高鐵連通,深圳到珠海、澳門只需要30分鐘以內。」謝堅表示,國家層面盡早科學統籌推動深珠通道的規劃建設,打通粵港澳大灣區聯動關鍵動脈,可有效疏解未來跨江交通壓力,促進粵港澳大灣區經濟高質量發展。此前,廣東省「十五五」規劃建議已明確推進深珠通道項目,深圳、珠海兩地也已分別啟動通道兩側連接線規劃方案的編制工作,並完成了空間預留,為項目落地做了充足準備。
城際線擬接港深西部鐵路
作為粵港澳大灣區規劃的首條跨海公鐵複合型通道,深珠通道又稱「伶仃洋通道」,項目東起深圳前海,跨越珠江口伶仃洋,西至珠海高新區。據目前初期規劃,深珠通道可望採用「高速公路+高速鐵路+城際鐵路」複合配置,包含雙向八車道高速公路、設計時速350公里的深珠高鐵、設計時速200公里的深珠城際鐵路。曾參與深珠通道前期研究的中國鐵路設計集團有關負責人表示,依託國家層面的系統規劃和有力推動,這條灣區跨海大通道可望迎來從構想到落地的提速。
值得關注的是,深珠通道高鐵線路規劃擬始於深圳西麗站,並可望通過規劃中的西麗站至深圳北站線路銜接廣深港高鐵;深珠通道城際線路擬始於深圳前海站,可望在前海站與規劃中的港深西部鐵路銜接,兩條線路均有望連通香港。而在珠海側,深珠通道高鐵線路規劃連接珠海北站,向西延伸至珠海中心站(鶴洲)、橫琴站,並通過澳門輕軌延伸接入澳門。這意味着深珠通道將成為大灣區深港、珠澳「兩極」快速直達通道,港深珠澳四大灣區核心城市未來可望形成直連高鐵通道。
【專家解讀】連接珠江西岸 助港接入國家高鐵網
(香港文匯報記者 方俊明)廣東省體制改革研究會執行會長彭澎接受採訪時表示,隨着「軌道上的大灣區」建設加速,區域一體化已從簡單的物理連接升級為高鐵、城際與地鐵網絡的立體化互聯互通。深珠通道主動納入軌道功能,正是對這一趨勢的精準把握。通道建成後,不僅將加密珠江口兩岸深港與珠澳之間的直連通道,更有望推動兩大核心都市圈在產業、民生與創新資源上的高效融合,形成更強的集聚與輻射效應。同時,該通道也將顯著優化大灣區內地九市的路網格局,打通珠江東西兩岸的交通瓶頸,為要素自由流動和世界級城市群的加速成型提供關鍵支撐。
從線網銜接來看,根據初期規劃,深珠通道的高鐵與城際線路可望在深圳側連接既有的廣深港高鐵及規劃中的港深西部鐵路。彭澎認為,這兩條線路均是香港接入國家高鐵網和灣區城際網的重要載體,深珠通道的軌道功能將進一步強化香港與珠江西岸乃至粵西地區的直接聯繫,對香港更好融入國家發展大局具有顯著的促進作用。他也坦言,深珠通道作為灣區交通網的「主動脈」之一,其效能的充分發揮離不開沿線密織的「毛細血管」網絡。未來需進一步完善以深圳西麗站、前海站等綜合交通樞紐為核心的分支網絡配套,通過精細化設計打通服務灣區企業與民眾出行的「最後一公里」,真正實現人便其行、貨暢其流。

評論(0)
0 / 255