香港文匯報訊 據新華社報道,十四屆全國人大四次會議解放軍和武警部隊代表團新聞發言人張曉剛10日接受記者採訪。2026年中央和地方財政預算草案報告明確了國防支出預算總額,張曉剛介紹今年國防支出安排時表示,2026年全國一般公共預算安排國防支出1.94萬億元,比上年執行數增長6.9%,其中中央本級支出1.91萬億元,比上年執行數增長7%。
保持合理穩定增長
張曉剛表示,中國政府堅持國防建設和經濟建設協調發展方針,合理確定國防支出規模。近年來,為維護國家主權、安全、發展利益,適應中國特色軍事變革的需要,中國政府在推動經濟社會持續健康發展的同時,總體保持國防支出合理穩定增長,促進國防實力和經濟實力同步提升。中國政府按照國防法、預算法等法律法規要求,每年將國防支出預算納入政府預算草案,經人民代表大會審查和批准後,依法管理和使用,並對外公布國防支出預算總額。
他說,鞏固國防和強大軍隊是中國式現代化的戰略支撐。綜合考慮國家安全和發展全局需要,保障國防和軍隊現代化進程同國家現代化進程相適應,全面提高捍衛國家主權、安全、發展利益戰略能力,如期實現建軍一百年奮鬥目標,2026年全國一般公共預算安排國防支出1.94萬億元,比上年執行數增長6.9%,其中中央本級支出1.91萬億元,比上年執行數增長7%。
「每分錢用在刀刃上」
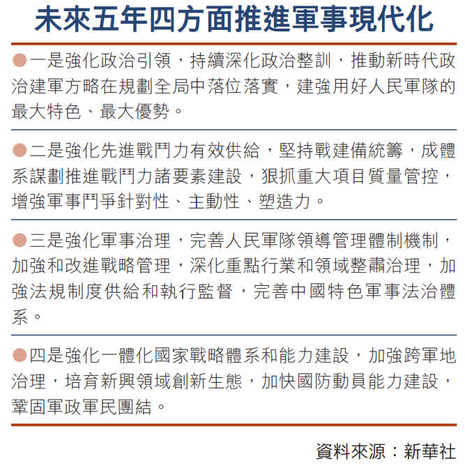
張曉剛介紹,增加的國防支出主要用於以下幾個方面:
一是按照國防和軍隊現代化新「三步走」戰略,推進機械化信息化智能化融合發展,提高捍衛國家主權、安全、發展利益戰略能力。
二是優化聯合作戰體系,推進新域新質作戰力量規模化、實戰化、體系化發展,升級改造傳統作戰力量,加強先進戰鬥力建設。
三是加緊先進武器裝備發展和國防科技創新,加快建設現代化後勤。
四是持續深化政治整訓,扎實推進實戰化軍事訓練,優化軍事人力資源政策制度,提高軍隊院校辦學育人水平,打造高素質專業化新型軍事人才方陣。
他強調,軍隊將推進軍事預算管理改革,搞好軍費供需動態平衡,強化軍費使用全鏈條管控和績效評估,把每一分錢都用在刀刃上。
張曉剛介紹,中共中央總書記、國家主席、中央軍委主席習近平出席十四屆全國人大四次會議解放軍和武警部隊代表團全體會議並發表重要講話。習主席強調,充分發揮政治建軍特有優勢,凝心聚力推動國防和軍隊現代化行穩致遠。
持續整訓正風反腐
張曉剛說,代表們一致表示,要深入學習貫徹習主席重要講話精神,貫徹軍委主席負責制,強化政治引領,深入貫徹習近平強軍思想,深入推進政治建軍,持續深化政治整訓、正風反腐;全面加強練兵備戰,強化以戰領訓、實戰實訓,堅定靈活開展軍事鬥爭,堅決維護國家主權、安全、發展利益;聚力推動高質量發展,抓好軍隊建設「十五五」規劃編制執行,加快體系作戰能力集成,加強新域新質作戰力量建設運用,加大軍事治理工作力度,扎實推進軍事人才隊伍建設,提升軍隊建設發展整體質效。
軍方:對台爭取和統 絕不承諾棄武
據新華社報道,十四屆全國人大四次會議解放軍和武警部隊代表團新聞發言人張曉剛10日接受記者採訪。政府工作報告提出,堅決打擊「台獨」分裂勢力,反對外部勢力干涉,推動兩岸關係和平發展、推進祖國統一大業,張曉剛對此表示,願以最大誠意、盡最大努力爭取和平統一的前景,但絕不承諾放棄使用武力。
張曉剛說,統一是正道大勢,「台獨」是逆流絕路。民進黨當局妄圖「倚外謀獨」「以武謀獨」,把台灣一步步推向兵凶戰危的險境,成為台海現狀的最大破壞者、台海和平穩定的禍根亂源。台灣老百姓最期盼的是過太平日子、享安寧歲月,而不是被「台獨」分裂勢力綁上戰車當炮灰。兩岸同胞應攜手反對「台獨」,反對外部勢力干涉,共創祖國統一的美好未來,共享民族復興的偉大榮光。
張曉剛表示,我們願以最大誠意、盡最大努力爭取和平統一的前景,但絕不承諾放棄使用武力,保留採取一切必要措施的選項,針對的是極少數「台獨」分裂分子及其分裂活動和外部勢力干涉,目的是捍衛國家主權和領土完整。解放軍將扎實推進練兵備戰,全面提升打贏能力,堅決粉碎「台獨」分裂和外部干涉圖謀,堅決維護台海地區和平穩定。

評論(0)
0 / 255