香港擁有豐富的旅遊資源,加上盛事不斷,吸引不少旅客來港體驗這個城市的獨有魅力。香港旅遊發展局昨日公布,據初步統計,上月有481萬人次旅客訪港,即使並非如去年般正值內地春節假期,仍按年錄得約1%增長。隨着內地春節假期昨日展開,香港迎來新一波入境潮,截至昨日晚上9時,共有86.4萬人次經各管制站進出香港,包括37.7萬人次入境,當中13.5萬人次為內地旅客。香港特區政府財政司司長陳茂波昨日亦發表網誌預計,春節黃金周期間將有143萬人次內地客訪港,日均訪客人數按年升約6%。他指出香港在新春3天的公眾假期期間將有一系列大型活動,為市民及旅客提供更多好去處,相信會「盛事連連、區區熱鬧」。 ●香港文匯報記者 李千尋
旅發局昨日公布,上月有481萬訪港旅客人次,包括364萬人次內地客,較去年1月略少9萬人次(去年的內地春節假期為1月28日至2月4日,今年為2月15日至23日);117萬人次非內地客則按年增加15%,長、短途及新市場旅客均錄得升幅,當中以長途市場升近29%幅度較顯著。
海外旅客顯著增16%
陳茂波昨日在網誌中提到,香港的農曆新年氣氛濃厚,糅合傳統與現代特色,也有不少盛事活動和表演,讓市民有豐富精彩的選擇,更吸引到不少旅客到來體驗。今年以來旅客數字持續增加,從元旦日起至本月13日共有723萬訪港旅客人次,按年增加9.6%,當中海外旅客更顯著增加16.4%。
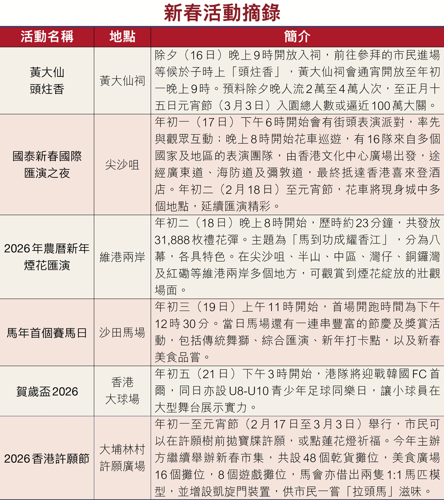
他預告新春3天的公眾假期期間,本港將有一系列大型活動,其中年初一在尖沙咀舉行的花車巡遊以「開年 開運 開心」為主題,共有16隊海內外表演團隊參與,當中13隊更是首次來港參演。除了兩個本港大型主題公園的表演團,今年亦加入了Labubu及Molly等人氣IP角色。
年初二的維港煙花匯演則以「馬到功成耀香江」為主題,合共將發放31,888枚禮花彈,並配有燈光效果,提供更精彩的觀賞體驗。年初三的賀歲賽馬、年初五的足球賀歲盃,以至各區香火鼎盛的傳統廟宇,都讓香港在農曆新年期間盛事連連、區區熱鬧。
讚青年年宵檔選貨有創意
另一方面,食環署正在全港各區設立合共14個年宵市場,每個都各具特色,陳茂波前日亦到訪維園年宵市場支持消費,並向市民送上祝賀。他表示,留意到年宵花檔有市民細心挑選優雅的蘭花,也有人鍾情於漂亮盛放的桃花,店家的耐心講解讓市民更懂得選擇和護理年花。
他在與部分年宵攤檔商戶聊天時,對方都說今年氣氛比去年好。
他亦見到多個由本地大學生和中學生承投的攤位,由年輕人各自創作了多款以馬為主題的產品和賀年潮語,應節又有趣,突顯出他們敏銳的時代感和創意,「從暖杯到抱枕,從創意擺設到即席揮毫的揮春,他們的作品不單外觀趣致吸引,也很注重情感共鳴,讓大家買得開心。」
陳茂波亦透過網誌向廣大市民拜早年,「蹄聲報喜傳千里,馬到功成賀豐年!在送蛇迎馬之際,祝大家馬年大吉、身體健康、萬事如意、花開富貴、家肥屋潤。」

評論(0)
0 / 255