個人資料私隱專員公署昨日發表2025年工作報告,全年共收到4,228宗投訴個案,按年增加約23%;共處理308宗起底個案,按年減少30%;接獲81宗黑客入侵事故通報,按年增加33%。私隱專員鍾麗玲表示,總投訴個案宗數上升與市民私隱意識提高有關,而非法起底整體情況已較幾年前大為改善,其間曾處理一宗用「出位」手法洩露他人資料的個案,被捕人將寫有事主及其女兒個人資料的衣服穿上身遊街宣洩,最終被判入獄14天。
●香港文匯報記者 黃子晉
去年全年公署接獲4,228宗投訴個案,當中約90%投訴私營機構或個別人士,最多來自銀行金融業,其餘約10%投訴公營機構或政府部門。起底行為方面,公署共處理308宗起底個案,當中299宗為公署接獲的起底投訴,按年跌16%,涉及金錢糾紛佔45%、家人及感情糾紛佔24%、工作糾紛9%、政見糾紛1%、其他20%;9宗為公署主動網上巡查所發現的起底個案,按年跌90%。
刑事調查147宗起底 18人被捕
執法方面,公署就147宗起底個案展開刑事調查,並將47宗案件轉介警方,共拘捕了18人,而被捕人涉及經社交平台及即時通訊軟件起底行為佔67%;涉及張貼單張、展示橫額等起底行為佔33%,當中有人因於公共場合身穿印有事主及其女兒個人資料的衣服,最終被法庭判處即時入獄14天。
另外,公署共向13個網上平台發出32份停止披露通知,涉及56個起底訊息,遵從率超過98%。
鍾麗玲指出,公署2025年網上巡查發現的起底個案較2022年大減達99%,與政見糾紛有關個案亦錄得4年新低。隨着起底刑事化已於2021年10月生效,公署過去4年持續果斷執法、加強宣傳及教育,以及社會氣氛轉趨平和,非法起底情況已大為改善。
個資外洩246宗 年增21%
另外,公署共接獲246宗個人資料外洩事故通報,較2024年增加21%。當中79宗來自公營機構、167宗來自私營機構。而這246宗通報中,涉及學校及非牟利機構的佔92宗。
鍾麗玲指出,2025年涉及黑客入侵的資料外洩事故按年增加33%,這與愈來愈多機構將個人資料數碼化有關,認為這是環球趨勢,呼籲社會大眾及各行各業都要加強數據安全意識,防範好黑客攻擊,包括學校及非牟利機構。
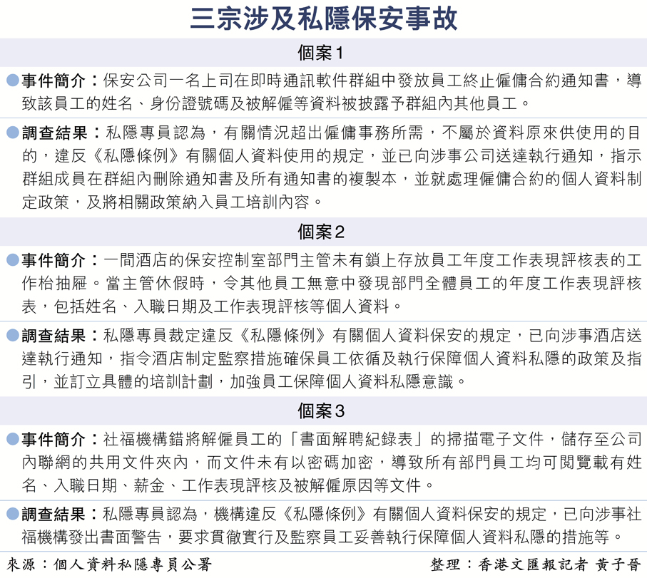
公署早前介入3宗涉及僱員個人資料保安事故(見表),有關僱主因缺失導致個人資料被不當披露等,違反《私隱條例》相關規定,私隱專員已發出執行通知或警告信,指示糾正。
鍾麗玲呼籲僱主引入個人資料私隱管理系統,制定清晰個人資料保安政策,將保障個人資料私隱納入機構核心價值,由上而下推動重視保障個人資料私隱及數據安全的文化,訂立完善工作流程,實施恒常監察機制,確保員工貫徹執行個人資料保安政策,並提供針對性培訓等。

評論(0)
0 / 255