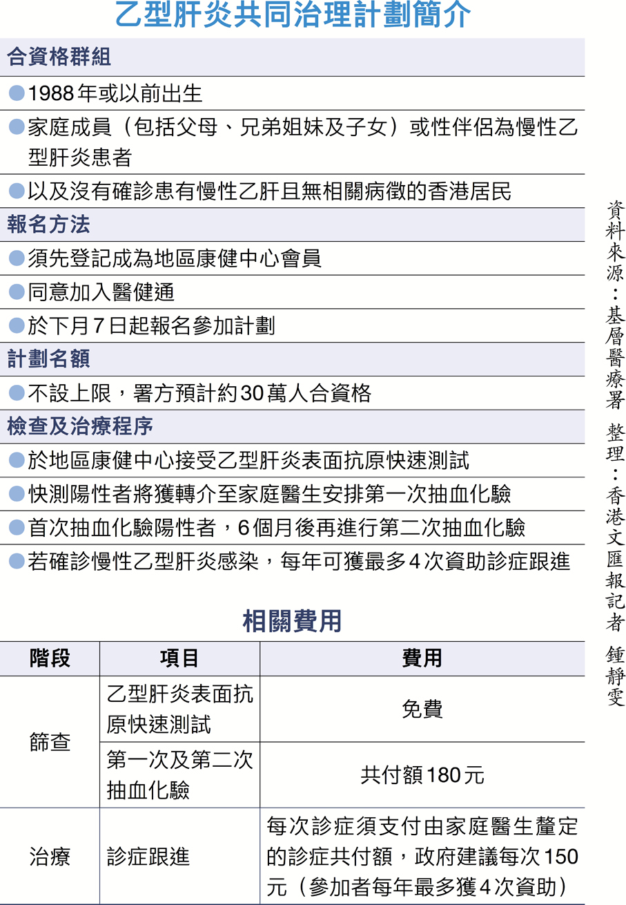
香港文匯報訊(記者 鍾靜雯)醫務衞生局轄下基層醫療署昨日宣布,下月7日起正式推出「乙型肝炎共同治理計劃」,及早識別社區中的慢性乙型肝炎患者並長期跟進,以減低他們出現肝硬化和肝癌等嚴重併發症的風險。1988年或之前出生,父母、兄弟姐妹、子女或性伴侶是慢性乙型肝炎患者,以及沒有確診患有慢性乙肝且無相關病徵的香港居民,合資格參與該計劃,能獲政府資助接受乙肝的風險評估與篩查,確診者每年可獲最多4次資助診症跟進,政府建議每次共付額150元,料有30萬人合資格。
首年料約3萬人參加
基層醫療健康專員彭飛舟昨日介紹指,計劃重點針對1988年或之前出生的香港居民,因為1988年起香港才開始推行兒童普及乙型肝炎疫苗接種計劃,該計劃顯著降低35歲及以下人群的感染率;而1988年及之前出生者未受該疫苗計劃覆蓋,感染風險更高,因此將其作為合資格人群的一個分界點。他續指出,現時全港約有30萬市民合資格參加計劃,預計當中大約2.3萬人會確診,而計劃首年估計約有3萬人參加。
該計劃會透過私營醫療市場的共付模式,為合資格人士提供乙肝篩查及長期管理服務。參加者須先登記成為康健中心會員並同意加入醫健通,下月7日起可報名參加計劃。
地區康健中心職員首先會安排參加者接受免費的乙型肝炎表面抗原快速測試,並為他們配對自選家庭醫生。快測陽性者會轉介至家庭醫生安排抽血化驗,若結果為陽性,家庭醫生會在6個月後安排第二次化驗覆核,並結合兩次化驗結果及臨床情況,診斷其是否為慢性乙肝患者,並給予對應的治療和管理。
參加者每年可獲4次資助診症
醫衞局策略採購統籌處助理總監繆潔芝續指,若參加者被診斷為患有慢性乙型肝炎,會進入治療階段,每年獲最多4次資助診症跟進,每次診症須支付由家庭醫生釐定的診症共付額,而政府建議的診症共付額為每次150元,並會就每次診症,資助家庭醫生166元。
治療期間會採用「慢病共治計劃」的同一基本藥物名單,而該藥物名單已涵蓋治療乙肝的抗病毒藥物,獲處方該等藥物的參加者無需支付任何藥費。家庭醫生亦可安排有臨床需要的參加者接受合適的化驗檢查服務,化驗檢查項目清單和相關共付額與「慢病共治計劃」相同。
如參加者同時為「慢病共治計劃」參加者,家庭醫生可在同一次診症中同時處理血糖偏高、糖尿病、血壓高或高血脂等慢性疾病,參加者只需支付一次的診症共付額。至於診症配額亦會整合計算,並以兩項計劃的較高資助診症額為準。如家庭醫生於一年內為同一位參加者在至少兩次診症中,同時治理慢性乙型肝炎及任何「三高」慢性疾病,政府將按每位參加者額外向家庭醫生每年定額資助300元。

評論(0)
0 / 255