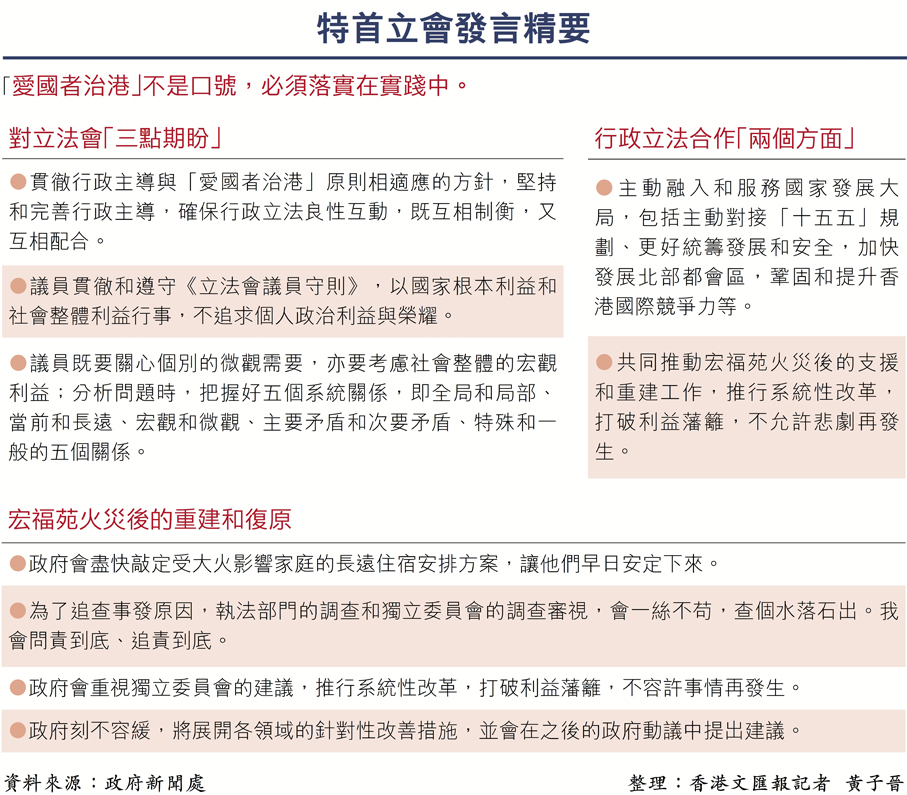
(香港文匯報記者 黃子晉)第八屆立法會前日召開首次大會,會上行政長官李家超創下香港回歸祖國以來的先河,首次在立法會首次大會上發言。當日大會除立法會主席外,89位議員一致支持特區政府提出的宏福苑火災後支援及重建工作議案,更積極提出各種意見和建議。多位立法會議員昨日接受香港文匯報訪問時表示,議員在積極反映民意同時也兼顧特區整體利益,政府官員正面回應的過程中,也看到行政立法良性互動的新氣象,相信大家能夠一起推動香港的改革創新。
立法會議員陳學鋒表示,新一屆議會展現出新氣象,每位議員對政府議案準備充分,就自己熟悉的專業範疇提出不少意見。「這些意見匯集了各個界別和專業領域的真知灼見,反映出議員都希望盡快協助災民獲得妥善安置。這種積極建設性的態度,正是新議會的新氣象。」
此外,特區政府同樣準備充分,司長及多位局長均提出改革未來制度以及安置方向的規劃。
盼勢頭延續 共建良政善治
立法會議員李鎮強表示,無論資深議員還是新進議員都在會上積極建言,看得出大家事前做了充分研究,才能提出很多有用的見解及精闢意見。這些意見都是市民的所思所想,政府亦樂意聆聽,認為行政與立法之間的良性互動比過去有增無減,希望今屆議會能秉持住這股勢頭,做得更好。
他也期望行政長官及司局長未來能繼續上一屆作風,多親臨立法會詳細解釋政策初心,聆聽議員意見,確保政策接地氣。
立法會議員梁文廣表示,首次大會除了需要主持會議的主席外,全體議員均踴躍發言,以自身專業、經驗表達務實意見及看法。行政機關,包括司長、局長亦給予正面回應,充分顯示大家一心一意為受影響宏福苑居民善後的態度,這是一個很好的開端,標誌新一屆立法會展現出良性互動新氣象。
倡大廈維修工序分拆 議員:可減圍標風險
(記者 吳健怡)立法會大會昨日討論由莊豪鋒議員提出的「改善大廈維修工程管理」議案。莊豪鋒促請政府全面改革大廈維修制度和程序、嚴厲打擊大廈維修工程圍標行為、提升工程物料的規格要求,以及加強巡查大廈維修工地和監察施工過程。他特別指出,工程顧問同時負責樓宇勘察、制定標書、工程估價、招標、回標分析及面試等,存在角色衝突,變相為圍標創造空間,他建議將不同工序分拆予不同的顧問公司執行,減低圍標風險。
莊豪鋒提出7項措施建議,包括分拆工程顧問的職能、分拆大廈維修工程合約、撥資源委託市建局成立專隊主動審核大廈維修工程顧問及承建商的資歷和紀錄、完善大廈維修工程物料抽查步驟、規管維修工地使用易燃物料、支援業主應對工程顧問或承建商在大廈維修工程期間結業情況、加快落實大廈維修工地全面禁煙。
莊豪鋒:維修是「老大難」問題
他指出,大廈維修工程管理是存在超過10年的「老、大、難」問題,雖然眾人都知有問題,卻依然繼續做,並坦言自己也是一般市民,曾簽署「授權票」予他人,但不清楚對方實際會做什麼,亦無人確認簽署是否屬實,導致「授權票」屢遭不法分子利用,造成多宗圍標事件,他建議政府要求管理公司參與,所有「授權票」須在管理公司職員見證下簽署,並由民政事務處抽樣核實。
他又指,過往依賴的市建局「招標妥」系統遠遠跟不上不法集團步伐,又稱有業內人士反映指市建局認可名單是靠信任制度,公司資歷難以核查。他反問:「業主在大廈維修中唯一可以依靠的官方組織,都只可以提供這樣的幫助,有什麼方法不讓不法集團『睇住嚟食』?」
陳學鋒盼政府為業主法團聘工程顧問
身兼市建局非執行董事的立法會議員陳學鋒提出修正案,建議研究由政府部門或委託市建局為業主立案法團聘用工程顧問,負責前期全面勘察、制訂維修方案、草擬招標文件、提供工程估價,並就招聘承建商提供意見、監督施工前準備與工程進度,以及驗收項目和申報完工,以降低工程顧問與不法分子串謀的機會。
陳學鋒表示,政府一向信奉市場規則,認為相關事務應由市場處理,但多年來市場明顯失效。雖然業主有責任管理大廈,但他反問,面對複雜艱難的工程時,是否所有小業主都有能力處理?他直言,不少工程公司不願承接大廈維修,因為有害群之馬勾結形成利益集團去圍標,剝削業主權益,故相信政府必須介入,甚至考慮由政府代辦工程,杜絕圍標可能性。
霍啟剛:應詳細考慮執法支援配套
立法會議員霍啟剛指,不應只重立法,但忽略執法,例如工地全面禁煙,政府應詳細考慮執法、支援同配套等問題。立法會議員陳曉峰則建議,研究修訂《建築物條例》,明確將大廈維修工程中涉及外牆大型維修、結構改動、大量使用可燃物料、封閉式棚架作業等工程,界定為「高風險工程」並強制登記入冊。
鄭泳舜倡合理界定「招標妥」工作範圍
立法會議員鄭泳舜表示,樓宇維修工程向來被圍標集團視為「肥肉」,系統性風險高,身兼多職的工程顧問有份制定樓宇維修範圍、工程費用和監工等多個環節角色關鍵,相信如改由獨立第三方聘用有助減少利益衝突和串通機會。鄭泳舜反映,大維修採用「招標妥」仍出現參考價偏高的情況,以及未有充分納入承辦商過往訴訟紀錄等,自己過去曾任市建局的非執董理解到該局的運作和限制,認為坊間對「招標妥」的期望超出其既定的職能範圍,建議合理界定它們的工作範圍,避免令市建局的職能無限延伸。

評論(0)
0 / 255