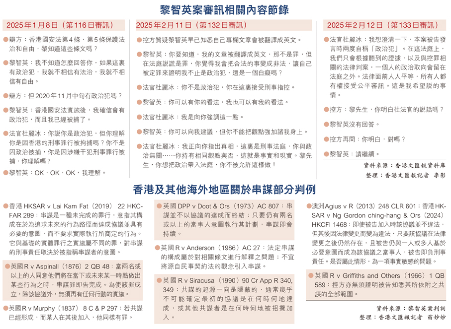
在黎智英案審理前後,其本人和反華勢力透過多種手段企圖將他包裝成所謂「政治犯」云云。惟有關論調曾被法官多次駁斥,強調黎智英是因刑事指控受審,不存在所謂政治被捕,審訊期間警告黎切勿把政治帶入法庭。香港文匯報記者翻閱黎智英案800多頁的判詞,法官一再闡釋黎智英非因政治立場受審,認為他有權持有任何政治觀點,但若他有意將這些想法付諸行動,並以違法方式行事,情況便截然不同。因此,法庭須了解黎的政治立場,以確定其意圖和目的,也有助於評估他是否或在多大程度上準備、並決心利用《蘋果日報》,作為傳播、實施其政治理念的平台。
●香港文匯報記者 苗妙妙
根據800多頁的判詞,法庭在裁決理由中清楚表明,黎智英並非因其政治觀點或信念受審。法庭單純考慮有關的法律和案中證據,以決定控方是否已把各被告面對的控罪證明至毫無合理疑點。
香港文匯報記者翻查判詞,當中多篇章節強調起訴的核心依據是黎智英在香港國安法生效後持續且具體的違法行為,而非其政治立場本身。
判詞指出,黎智英擁有持有任何政治觀點的自由,本案的關鍵在於法律紅線與行為的時間點。判詞強調,黎智英在香港國安法實施前的所作所述並不是控罪的主體,而只構成與控罪相關之證據的背景。惟本案的關鍵是黎智英在國安法生效後做了什麼—即他是否繼續作為該「持續存在」的共謀協議的一方,並意圖貫徹該計劃。法庭認為,黎智英在香港國安法實施前,公開、直接請求「制裁」;香港國安法實施後即使改為隱晦地表達,「黎的策略改變僅限於形式,而非實質」,其意圖並無改變,繼續落力鼓吹「制裁」。
至於有人聲稱為何「協議在國安法前達成,事後能追究?」法院判詞第36段指,即使被告加入時該協議尚非違法,但其後因法律變更而成為違法,只要該協議在法律變更後仍然存在,且被告仍與一人或多人以必要之意圖繼續為該協議一方,被告仍須承擔刑責。法庭更明確駁回了辯方試圖引入合約法「嗣後違法而受挫( frustration by supervening illegality)」的原則來脫罪的主張,強調刑事共謀與民事契約是兩套截然不同的法律體系。
黎智英和反華勢力多次在法庭內外企圖使用各種手段向法庭施壓、混淆視聽,法庭認為黎智英作證時多處自相矛盾、前後不一、閃爍其詞和不足為信。法庭拒絕接納他的證供。
法庭的定罪裁決有理有節,充分展現法庭嚴格依照法律和證據作出裁決,不受任何干涉,更絕無任何政治考慮。

評論(0)
0 / 255