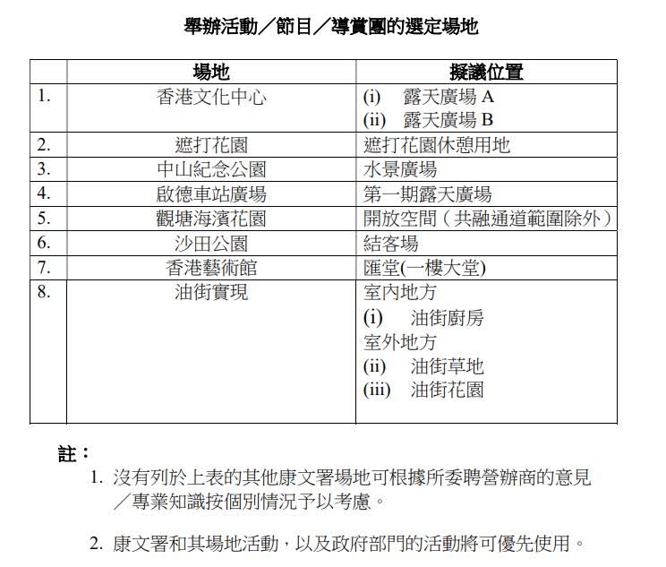
香港文匯報訊 新一份《施政報告》提出,康文署指定設施會引入市場營運模式,提供更多元的增值活動。就此,康文署計劃開放8個場地/設施,供舉辦商業或私人活動等;另亦計劃開放16個場地/設施,供商業廣告用途。康文署今日(17日)邀請有興趣的機構就其轄下指定場地/設施提供更多元的增值活動提交意向書。
康文署擬委聘專業營辦商,向其批出上述這些場地/設施提供活動策劃和廣告服務的經營權,運用其市場和專業知識向合適的目標客戶作出推廣,為活動提供技術支援,以及提供客戶管理服務。
康文署現邀請有興趣的機構就提供有關服務表達意向,所得意見和資料將有助康文署訂定服務細節及未來路向。邀請提交意向書的文件載於康文署網站,有興趣的機構須於12月16日(星期二)前提交意向書。康文署將於11月27日(星期四)上午10時30分在香港文化中心行政大樓四樓會議室AC2舉行簡介會。
如欲查詢,可透過電郵eoi2025@lcsd.gov.hk致函康文署。
評論成功,請等待管理員審核...

評論(0)
0 / 255