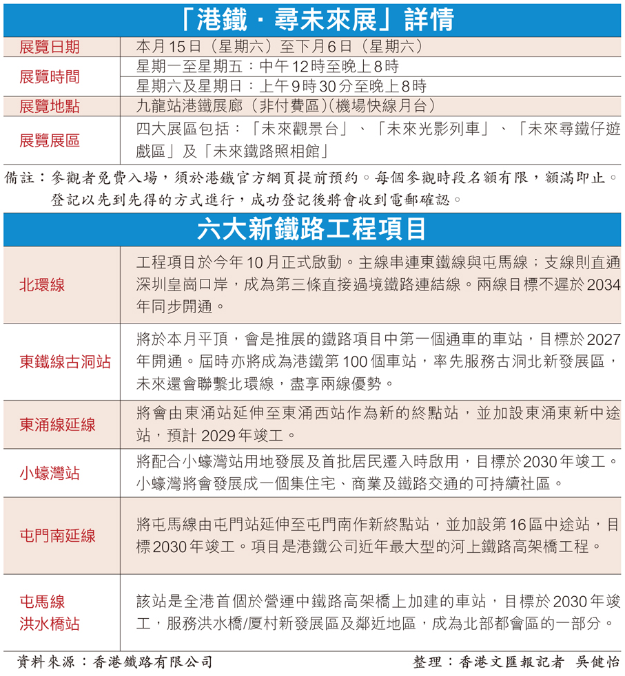
港鐵於未來數年將陸續有新鐵路完成興建,為讓市民一次過了解未來六大新鐵路的重點項目發展,港鐵於本周六(15日)至下月6日(周六),一連三星期於九龍站港鐵展廊舉行「港鐵·尋未來展」。展覽分為四大展區,透過光影列車、互動遊戲、打卡景點及紀念寫真等多重體驗,市民可一覽港鐵六大新鐵路重點項目發展的最新情況,以感受未來都會與新社區的脈搏(詳見附表)。 港鐵還邀請藝人林峯拍攝《尋·未來記》廣告,由他聲音導航帶領觀眾了解港鐵的過去至未來,市民即日起可在港鐵網站免費預約參觀展覽,每個參觀時段名額有限,額滿即止。 ●香港文匯報記者 吳健怡
「港鐵·尋未來展」的四大展區,透過嶄新互動體驗,帶你穿梭港鐵過去與未來。首先是展現六大新鐵路工程項目的「未來觀景台」,路線連結多個地標,包括東鐵線古洞站「心形湖」等,並有林峯打卡位。展區展現六大新鐵路工程項目勾畫的未來社區新景象,當中更聯繫多個未來新車站及沿線地標,包括:東鐵線古洞站「心形湖」、屯門南延線屯門碼頭「幻愛橋」及北部都會區等。
林峯聲音導航 沉浸式體驗
由三面巨大熒幕組成的「未來光影列車」則打造出270度沉浸式空間。參觀者將在林峯的聲音導航下,走進光影交錯的世界,透過視聽感官穿越港鐵為城市帶來的過去、現在與未來,深入體驗港鐵與城市發展的故事。
另外,「未來鐵路照相館」的參觀者可以試穿港鐵工程人員服裝,並於港鐵秘景的興建中隧道前拍照留念,機會難逢,展覽限定吉祥物「鐵仔」自拍相機更可以留下珍貴回憶。現場屆時亦將擺放三部「扭蛋機」,可憑「扭蛋」換領限定明信片。而「未來尋鐵仔遊戲區」讓參觀者透過互動熒幕,與「鐵仔」一起探索新鐵路的社區發展願景及工程項目小知識,一同寓學習於娛樂。
港鐵表示,是次展覽主要為了讓市民了解港鐵六大新鐵路重點項目發展,透過參與互動遊戲了解新鐵路資訊,及贏取限量「鐵仔」紀念品,滿載而歸。
參觀者免費入場 須提前預約
港鐵亦指出,參觀者免費入場,須於港鐵官方網頁免費提前預約,周一至周五每日參觀時段為12節,每節40分鐘,由中午12時至晚上8時;周六日及公眾假期每日15節,由早上9時半至晚上8時,每個參觀時段名額為30人,額滿即止,登記以先到先得的方式進行,成功登記後將會收到電郵確認。

評論(0)
0 / 255