香港文匯報訊 特區政府昨日公布,由今日起擴展「為來港參與指定界別短期活動的訪客提供入境便利計劃」,在現行12個指定界別外,再增設共5個新界別,並新增更多認可機構及指定短期活動,讓更多非本地人才以訪客身份來港,參與指定短期活動而無須申請工作簽證/進入許可。
逾3.8萬人透過計劃來港參與活動
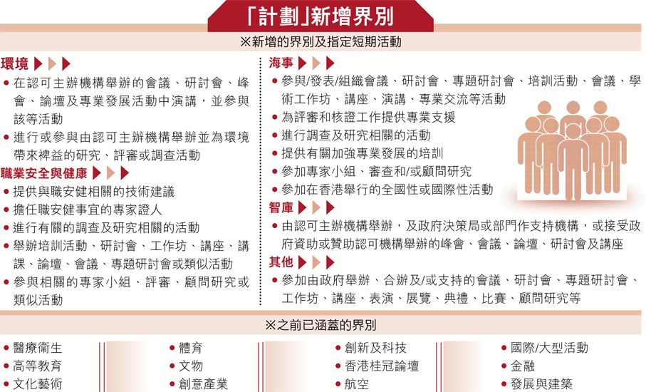
特區政府於2022年6月推出「為來港參與指定界別短期活動的訪客提供入境便利先導計劃」,並於去年6月恒常化為短期訪客計劃。截至今年9月底,先導計劃及短期訪客計劃已惠及超過3.8萬名非本地人才,便利他們來港參與各項短期活動。經檢視後,特區政府決定進一步擴大計劃以涵蓋5個新界別,以及在7個原有界別增加認可機構以及指定短期活動,又增設了「其他」界別,讓相關決策局或部門在有需要時,可透過計劃邀請非本地人才來港參加其舉辦、合辦及/或支持的活動,為短期訪客計劃注入更大靈活性。計劃擴展後的其他安排不變。
短期訪客計劃擴大後,將涵蓋17個界別共約490個認可機構(見表)。
這些非本地人才來港參與的指定活動,須有助經濟發展或達至相關政策目標,且不能取代本地勞動力。他們每次來港可以在不超過連續14個曆日期間參與指定短期活動,並可就該指定活動收取報酬。計劃下設有機制,各參與的決策局或部門均會協助把關,確保計劃的執行持續符合政策目標,以及不會取代本地勞動力或構成包括非法就業等濫用風險。
評論成功,請等待管理員審核...

評論(0)
0 / 255