道路分四級管理 車企測試成本減逾三成 異地測試結果互認
香港文匯報訊(記者 郭若溪 深圳報道)近日,《深圳市智能網聯汽車道路測試與示範應用管理實施細則(修訂徵求意見稿)》(以下簡稱《徵求意見稿》)正式發布,以「放開車內全無人測試」「實施道路分級管理」為兩大核心突破點,進一步放寬車輛路測申請門檻,降低申請成本等,為智能網聯汽車產業注入新動能,加速深圳千億級智能網聯汽車產業布局。據悉,為了適應技術加速發展的新趨勢,深圳計劃圍繞申請流程、測試場景等關鍵環節,升級相關政策內容,以助推智能網聯汽車產業發展。至今年5月,深圳已開放2,101公里測試示範道路,佔全市道路總里程的近四分之一。
依據《徵求意見稿》,深圳將支持車內全無人測試場景,允許企業開展車內全無人道路測試、示範應用活動,支持企業在複雜場景進行技術驗證,推動高階自動駕駛產品應用落地。同時將建立異地互認機制,允許道路測試異地測試結果互認,簡化異地主體的申請流程及申請成本,吸引國內企業集聚深圳開展無人化測試活動。據了解,車內全無人已成為各地智能網聯技術研發和科技競爭的焦點,各地加速迭代完善政策支撐體系,2024年全國已累計開放全無人路網約9,800公里,發放全無人牌照超710張。北京、廣州、武漢等地車內全無人趨勢顯著。
放寬路測申請門檻
為鼓勵企業在深開展路測,《徵求意見稿》降低了企業路測申請成本,包括降低車輛一致性檢測的要求,放寬首次申請車輛批次的自動駕駛功能檢測比例——首次申請按照不低於2%的比例進行自動駕駛功能檢測及1,000公里實車測試,以及允許同一批次的同車型、同系統、同架構車輛無需重複進行自動駕駛功能檢測及實車測試,減少企業申請負擔。
企業需建遠程監控平台
《徵求意見稿》還放寬了路測申請門檻。首次申請無人載人測試或者示範的車輛由目前規定的5輛增至10輛,申請無人載貨測試或者示範的車輛最多不超過20輛,引導企業優先開展無人載貨測試。在安全保障方面,企業需建立遠程監控平台與實時通訊系統,每次測試前核查信號質量,確保緊急情況下能遠程接管車輛;每車配備專職安全員,形成「技術+人工」雙重防護。
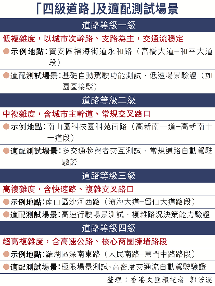
助力車企攻克遠程接管等難點
香港文匯報記者留意到,《徵求意見稿》國內首創「四級道路分級」體系,按複雜度從低到高劃分為一級(低複雜度)至四級(超高複雜度)(見表),企業需按等級進階申請路權,這一機制將大幅提升測試效率,加速產業集聚。深圳作為全國智能網聯汽車產業核心城市,已形成涵蓋研發、測試、製造、應用的完整產業鏈,2024年相關產業規模已突破千億元。此次《徵求意見稿》將進一步強化深圳的產業吸引力,加速企業與資源集聚。在降低企業成本方面,道路分級管理讓企業可根據技術成熟度選擇適配路段,避免「高複雜度道路測試低階技術」的資源浪費;疊加「跨區測試結果互認」「同車型免重複檢測」機制,預計可降低企業測試成本30%以上。同時,全無人測試的放開,為百度Apollo、華為ADS、小鵬汽車等企業提供了「實戰場景」,有助於攻克遠程接管、極端天氣應對等技術難點,推動L4級自動駕駛從「實驗室」走向「道路」。
此外,高等級測試道路的開放,將吸引傳感器、高精度地圖、車路協同等上下游企業落戶,形成「測試—反饋—迭代—量產」的產業閉環,進一步鞏固深圳在智能網聯領域的領先地位。

評論(0)
0 / 255