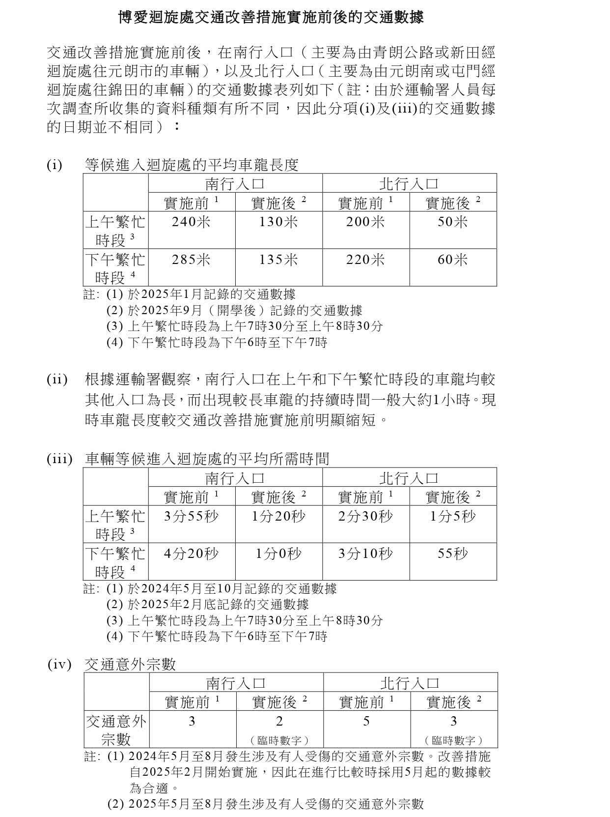
香港文匯報訊 元朗博愛迴旋處是新界西北車輛進出元朗市的要道,早上和傍晚上下班繁忙時段,行車時間較長。運輸及物流局局長陳美寶今日(8日)在立法會會議上指,元朗博愛迴旋處自今年2月上旬,加裝交通燈號系統及擴闊凹頭方向出口改善措施後,繁忙時段等候進入迴旋處車龍長度,大幅縮短最多160米,等候進入迴旋處平均所需時間亦由3分多至4分鐘,大減逾半(詳見下表)。
根據運輸及物流局有關博愛迴旋處交通改善措施實施前後的交通數據顯示,上午繁忙時段為上午7時30分至上午8時30分,南行入口等候進入迴旋處的平均車龍長度由240米縮減110米至130米;北行入口則由200米大幅減150米至50米。而下午繁忙時段為下午6時至下午7時,南行入口等候進入迴旋處的平均車龍長度由285米減至135米;北行入口則由220米減至60米。下午繁忙時段南入口等候進入迴旋處平均所需時間由4分20秒減至1分鐘。
陳美寶指,迴旋處一般而言,具備自我調節車輛通過的能力,能在不同的車流量下有效地讓來往各個方向的車輛順利通過路口。在特定的交通情況下,例如當迴旋處一個或多個方向進入的車流量特別大,影響迴旋處自我調節車輛通過的功能時,在迴旋處合適位置裝設交通燈可調控相關方向進入迴旋處的車流,從而讓各個方向的車輛有序地進入迴旋處,提升迴旋處的運作效率例如元朗博愛迴旋處。
而運輸署在迴旋處加設交通燈時,除考慮上述的迴旋處車流特性外,也會一併考慮一籃子因素,包括加設交通燈的需要、迴旋處大小、道路設置、地理限制及駕駛者習慣等。
實政圓桌立法會議員田北辰提出,在獲得數據確定交通燈號系統有效改善迴旋處的交通流量及安全性後,政府會否全面研究在全港迴旋處,加裝實時交通燈號調節系統,以人工智能及大數據實時監測車流調整燈號。
陳美寶指,由於交通燈號調節系統,需要同時偵測及處理正在迴旋處內行駛,以及在迴旋處外準備駛入各行車道的車流狀況,技術上較一般交通燈控路口更為複雜,運輸署正累積更多於一般路口應用實時交通燈號調節系統的經驗,以期檢視將系統推展到燈控迴旋處的可行性。
運輸署現時正逐步把實時交通燈號調節系統,推展至全港約50個合適的獨立燈控路口,首批會於2026年啓用,並正安排在其他交通流量較高的聯動式路口試點安裝,藉此引入和測試其他地區包括內地的相關技術,以協助制定把系統推展至其他合適路口的計劃。

評論(0)
0 / 255