陳茂波:今年成立數字政策辦公室
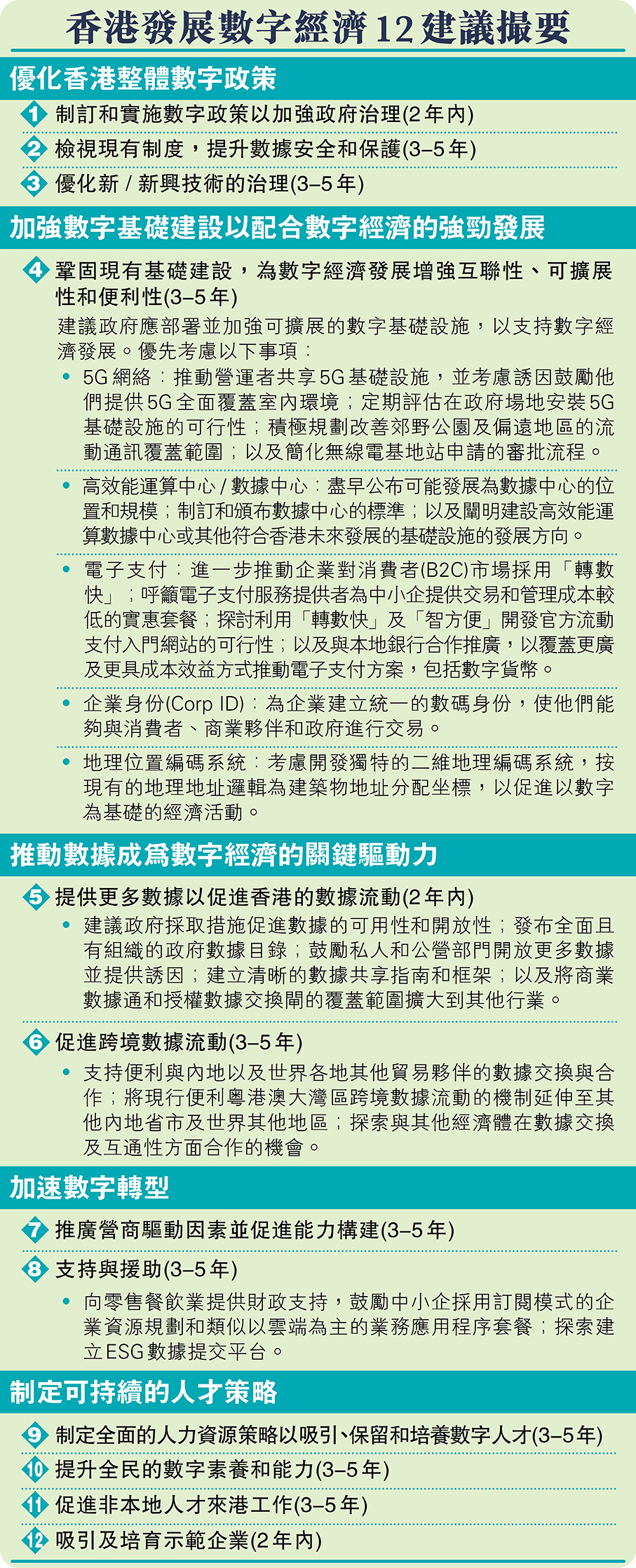
香港特區政府數字化經濟發展委員會昨日就促進香港數字經濟的發展,提出五個範疇共12項核心建議,每項建議都附有「2年內」或「3至5年」落實的指標性行動時間。財政司司長陳茂波在數字經濟峰會致辭時表示,數字經濟領域複雜且瞬息萬變,不同城市和經濟體之間競爭激烈,香港必須快速前行才能保持領先。他透露,香港今年將成立數字政策辦公室,並設專家小組研究如何在香港發展健全的數據交易系統。
◆文:香港文匯報記者 曾業俊 / 圖:香港文匯報記者 萬霜靈
由特區政府創科局與數碼港共同主辦的「2024數字經濟峰會」昨舉行,今屆峰會以「智創無限 成就可持續未來」為主題,預計有逾4,000名來自海內外和香港的知名創科界翹楚、業界先驅和商界領袖參加,一同探索尖端科技和創新應用如何重塑城市面貌和現代數字經濟,探討智慧城市的革新及發展方向。峰會會場還設置互動體驗區,讓與會者體驗智能教室、新型工業化和以Web3.0為主的智慧城市解決方案等。
財政司司長陳茂波昨早為峰會致開幕辭,其他主禮嘉賓包括中央政府駐港聯絡辦副主任盧新寧、國家互聯網信息辦公室副主任王崧,以及中國互聯網發展基金會理事長王秀軍等。
措施列明指標性行動時間
陳茂波昨日在峰會致辭時透露,今年特區政府的核心工作之一是成立數字政策辦公室,制定和實施有效數字政策。由他擔任主席的數字化經濟發展委員會昨天圍繞加強香港整體數字政策、加強香港數字基建、促進低成本計算、加快數字轉型和制定可持續人才策略五大範疇,就「香港如何在數字經濟時代進一步發展」提出12項建議。
其後,特區政府公布該五大範疇12項核心建議(見表)具體內容,而值得留意的是,委員會對12項核心建議都附有指標性的行動時間,建議的時間由「2年內」到「3至5年」。
超算中心年內推首階段服務
陳茂波在峰會上指出,數字經濟已成為世界經濟發展的新動力,從數字支付到人工智能,數據正在迅速改變企業的營運和發展方式、城市的管理方式,並改變人類的工作、學習和生活方式。然而,數字經濟領域複雜且瞬息萬變,不同城市和經濟體之間競爭激烈,香港必須快速前行才能保持領先。他透露,香港正在建設一個超算中心,滿足企業、院校和研究機構的需求。該中心的第一階段服務將在今年推出。
設專家小組研推數據交易系統
他認為,香港在「一國兩制」下享有獨特優勢,可以獲得來自內地及國際的數據,國際數據交易或成為新的驅動力,現時正打造跨境數據流動程序,並希望鼓勵公共和私營機構開放更多數據。展望未來,他認為,國際數據交易有望成為香港新興且繁榮的行業。特區政府已委託一個專家小組研究如何在香港發展健全的數據交易系統。
特區政府創科局局長孫東在峰會上亦表示,特區政府正大力投入可持續發展,包括將香港打造成國際資訊科技樞紐,並指香港發展數字經濟時,一方面需要滿足現時社會需要,同時不可損害下一代福祉,要探討如何發展持續經濟、能安全和有責任地使用科技。

評論(0)
0 / 255