香港文匯報訊(記者 張弦)香港人口老化兼出生率持續偏低,家計會昨日公布每5年一度的調查發現,本港夫婦平均子女數目於去年跌至0.9名的歷史新低,沒有孩子的夫婦比率亦較對上一次調查增加逾倍並取代「一孩家庭」成為本港主流。調查並發現,更多受訪女性表示需要各種經濟獎勵、提高僱主及社會對家長的支援,以及提升教育質素等措施以鼓勵生育更多子女。家計會預計本港生育數字未來幾年會持續下降,並指特區政府現時的鼓勵生育政策欠缺針對性,大有改善空間,強調只有多管齊下才能鼓勵市民生育。
近半受訪者 理想生兩個
家計會於去年9月至12月間訪問了1,502名15歲至49歲已婚或現正同居的婦女,以及1,052名配偶或伴侶,結果顯示本港夫婦平均子女數目延續過去數十年的下降趨勢,並由2012年的1.2名跌至去年的0.9名,為歷年來新低。同時,去年「無孩夫婦」的比率較5年前增加1.5倍至逾20%,沒有子女的女性比率為43.2%;婦女平均實際子女數目只有0.9名,亦與調查指平均1.5名的理想數目差距愈來愈大。
調查亦發現,接近一半受訪者視「二孩」為理想子女數目。想生或再生孩子的受訪女性比率亦由2017年的15.3%大幅增至去年的22%,表示「不知道」的比率則由2.7%升至16.4%。
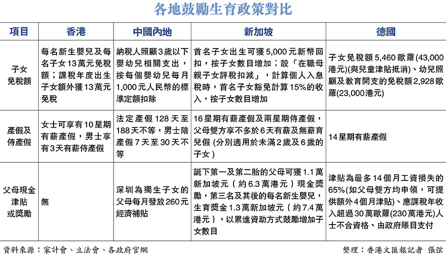
家計會榮譽顧問、研究小組委員會主席葉兆輝表示,生育率下降為全球趨勢,認為本港下跌與結婚人數下跌及遲生育有關,「再加上女性結婚中位數達逾30歲,婚後生育機會減少」,形容看不見改善跡象。他指從研究結果可見,受訪夫婦需要各項經濟支援,包括逾半受訪者想要生育獎金、提高子女免稅額、託兒津貼、教育資助及租屋資助等,「但除了錢之外,住屋困難、工作壓力大及找不到託兒服務等,亦會令生育意慾降低。」他強調,要有整體配套合作,多管齊下才能鼓勵市民生育。
生育政策有很大改善空間
葉兆輝指出,特區政府官員過往回應生育政策時,通常指生育是「個人決定」,惟現時香港只有增加子女免稅額、延長侍產假和產假,其他國家與地區的措施力度及闊度都比香港大。他舉例指出,香港的家庭友善工作措施及託兒服務有很大改善空間。
家計會執行總監林慧翔表示,提醒婦女生育「計劃」十分重要,要在年輕時候告訴她們什麼年齡生育機會比較高、什麼時候生育會較困難等,有關教育要再加強。她並指出,現時不少在職婦女同時要照顧家庭,若企業能推行彈性上班時間等家庭友善措施,相信會有幫助。

評論(0)
0 / 255