股民愛炒美股 吸引「過江龍」爭相來港
美股近月氣勢如虹,道指及標指破頂再破頂,不少股民加入炒美股行列,多間新券商亦趁機登陸香港,並紛紛推出吸引優惠搶客,只需要股民開戶及存入資金,無需交易,就送出酒店「Staycation」套票優惠,讓股民「白食白住」。今期《數據生活》就為大家介紹部分新券商的迎新優惠。
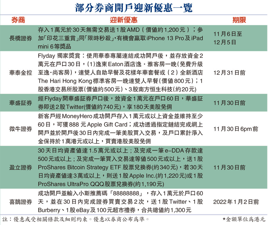
港股下半年成交大不如前,但新券商則爆發搶客戰,他們志不在港股,鼓勵客戶轉戰美股。來自新加坡的長橋證券(LONGBRIDGE)送價值過千元的美股,存入1萬元30天,無需交易便可獲得。在不能旅遊的情況下,港人熱愛「Staycation」,不少券商亦投其所好,送出酒店「Staycation」套票,內地龍頭券商華泰證券旗下的華泰金控就送出逸東酒店/The Hari Hong Kong 套票,同樣只需存錢,無需交易都可享有。
網上券商大舉進軍本港
目前券商主要分兩種,分別是傳統的港資或中資券商,以及近年新興的網上券商,後者開戶流程較為簡單快捷,以及網上交易體驗較佳,以SoFi Hong Kong為例,其總部在美國三藩市並在香港持牌,可以用手機應用程式開戶,而且免佣金、平台費及託管費。
另一吸引之處,就是SoFi Hong Kong重視投資交流,用戶可以從全球社群中最成功的用戶獲取投資意見,追蹤表現出色的投資者,了解他們的股票買賣和持倉投資組合。而在收費方面,網上券商亦較傳統券商更進取,SoFi港股及美股交易佣金皆為零,盈立及微牛美股交易亦免佣金,港股交易佣金亦僅最0.03%及最低2元,相比起耀才及輝立最低要50至100元低很多。
新券商加入市場,推出的優惠一般都會較吸引,例如盈立證券,新客戶只需保持30天日均資產值達3萬元或以上 , 及完成一筆e-DDA存款達500元或以上及完成一筆買入交易達等值500元或以上,則送價值約1,200元的美股。於2002年成立的NASDAQ上市公司MICT Inc.旗下的喜鵲證券,獲母公司注資近5億港元開展業務,於2022年1月2日前,使用網上KOL「小斯」的推薦碼「88888888」,存入1萬港元於戶口60天,並在30日內完成證券買賣交易2次,送1股Twitter 、1股Burberry、1股eBay及100元超市禮券,合共總值約1,300元。
普遍提供獨有服務功能
除了收費,服務亦層出不窮,例如長橋證券設有Live Trading功能,可供客戶一邊看盤一邊聊天,具有獨有供應鏈圖譜,可了解每隻股票的上下游企業及競爭對手。微牛證券則設有「模擬交易」功能,助投資者熟悉交易操作和市況;「選股器」功能,可根據市場(地區和板塊等)、行情指標(市值、當日漲跌幅和成交量等)、財務指標(市盈率、股息率和資產負債率等)、技術指標和其他(如分析師評級)等各方面指標篩選股票;「財經日曆」整合兩周內的財經大市,包括業績公布、新股上市和經濟數據等。
有券商近日連番被內地官媒點名批評其用戶信息安全及合法、合規化存在風險,導致股價連日急跌。除了用戶信息安全問題外,據內媒消息指,包括富途、老虎證券等在內的跨境互聯網券商還存在其他問題,例如涉嫌協助個人進行資產轉移,又指一些境外證券機構未經監管部門批准,向境內投資者提供跨境炒股服務,導致不少股民都準備轉倉。比較市面上的證券商,微牛證券或華泰國際在轉倉方面的收費較低。
受投資者賠償基金保障
證券行一般較銀行的收費便宜,但其保障亦不會比銀行少,同樣受投資者賠償基金保障,賠償額達50萬元。在港股買賣手續費方面,證券行一般為0.03%-0.15%,銀行則一般為0.15%-0.25%;證券行一般不收存倉費,但銀行則每月收15至30元。

評論(0)
0 / 255