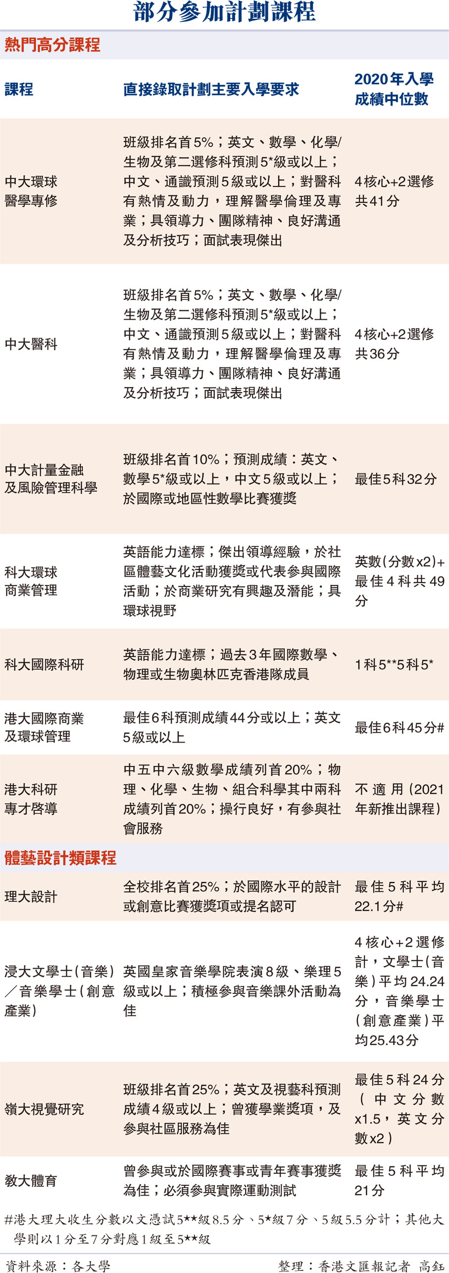
推直接錄取計劃 每校可薦兩生「配對」八大141課程
香港高中教育制度有望告別「一試定生死」風氣。教育局昨日宣布,由2022/23入學年度起,將推行全新的學校推薦直接錄取計劃(SNDAS),每所中學可推薦兩名具特殊或多元才華的學生,「配對」由八大提供的141個資助學士學位課程,文憑試「3322」的「一般入學要求」將不再適用,改由各大學就參與課程舉行面試及相應條件,於文憑試放榜前公布是否取錄獲推薦的學生。即使參與計劃的學生未獲取錄,仍可繼續按大學聯招(JUPAS)申請入學。參與計劃的不乏收生分數高的「神科」,如今年取錄4名文憑試狀元的中大環球醫學專修,而科大的國際科研課程,收生時完全不看傳統學業成績,但列明學生必須是國際數學或科學奧林匹克港隊成員。 ●香港文匯報記者 姜嘉軒
為響應「學校課程檢討專責小組」最終報告建議,認同一些具有才華而未能在文憑試獲全面評核的本地中學生,予他們有更多途徑升讀大學,教育局昨日宣布SNDAS計劃的詳情。全港中學可於今年10月6日至12月8日的提名期,各推薦兩名應屆中六生參與,有關學生可報讀其中一個參與計劃的指定課程。所有獲推薦學生均要面試,各大學會為個別課程訂下不基於文憑試成績的收生準則,並在明年文憑試放榜前,向成功申請的學生發出「直接錄取」通知。
教育局首席助理秘書長(高等教育)賴子堅昨日介紹,該計劃旨在為同學提供多一個升學途徑,因此SNDAS跟JUPAS是雙軌並行,「參與SNDAS的學生,都需要循JUPAS報讀大學課程,並應如期赴考文憑試,以免限制自己的升學機會。」
教育局助理秘書長(高等教育)卓穎然表示,提名需要由中學校長於提名期內提交。香港目前約有500多所中學,預計每年約有1,000名學生獲推薦。大學會在2022年6月向申請成功的學生發出直接取錄通知,有關學生必須在文憑試放榜前,即2022年7月前決定是否接受,「學生一旦接受,其JUPAS申請會在系統刪除,而且接受直接錄取即具有約束力,不論文憑試成績如何,將不會獲其他課程取錄。」
不獲直接取錄 仍可JUPAS「補中」
至於未能成功申請的學生,包括不獲直接取錄或拒絕接受錄取者,卓穎然指出,其JUPAS申請將獲保留並按正常程序繼續處理,「換言之,學生的JUPAS申請不會受影響,亦不會因未能申請成功而導致損失。」
中大「環醫」「醫科」免睇DSE成績
首屆SNDAS計劃共141個課程中,涵蓋文理商體藝學等多個範疇,以中文大學、香港大學及理工大學最多,分別有57個、30個及23個課程供獲推薦學生選擇。其中,中大環球醫學專修及醫科兩大「神科」,也有機會免看文憑試成績而直接入學。
中大協理副校長兼入學及學生資助處處長王淑英表示,即使讀醫都應重視多元發展,「而非永遠只係計住幾多(文憑試)星星,就入醫科」,形容今次將醫科納入計劃是踏出了一大步。
不過,她直言,醫科始終對學能方面有相當要求,因此仍設有包括「班級排名首5%;英文、數學、化學/生物及第二選修科預測5*級或以上;中文、通識預測5級或以上」等要求,「但這只是個參考,因為醫學院在放榜前已要落實是否取錄學生。」同時,大學會獨立評估每名被推薦學生的表現,不會比拚學校與學校之間的「TOP 10%」,籲大家看待此計劃時,毋須過分斟酌「分數」。她形容,計劃為港生升學開拓了「第二出路」。理大教務處副教務長林遵武表示,該校將於5月下旬就計劃安排面試,「學系老師見一見同學,發掘其個人才能,而不只是學術表現」,從而決定收生及相關支援。
學校推薦直接錄取計劃重點
●開放予應考2022年文憑試及於2022年9月升讀學士學位課程的中六生
●八大指定約141個資助學士學位課程參與首屆計劃,並為個別課程訂下不基於文憑試成績的收生準則
●提名期為10月6日至12月8日,每校名額兩個,每名被推薦學生可報一個SNDAS指定課程
●被推薦學生必須同時提交JUPAS申請,並將選取的SNDAS指定課程,包括在JUPAS申請的20項課程選擇中
●所有被推薦學生會有面試
●2022年文憑試放榜前(同年6月),會向成功申請的學生發出「直接錄取」通知
●被推薦學生必須於2022年文憑試放榜前(7月)決定是否接受取錄
●學生一旦接受直接錄取即具有約束力,將不獲其他課程錄取;不獲直接錄取或拒絕接受者,其JUPAS申請將獲保留並繼續處理
●計劃及課程資料,可參閱 www.edb.gov.hk/tc/edu-system/postsecondary/policy-doc/SNDAS
資料來源:教育局
整理:香港文匯報記者 姬文風

評論(0)
0 / 255