日本大本營陸軍部在作戰計劃中派遣4支生化部隊支援進攻香港,其中至少3支被配屬於一線進攻序列並留下作戰痕跡。那麼這些部隊是否在「香港戰役」中使用了生化武器,是港人最為關心的問題之一。香港文匯報新聞調查部針對日軍相關作戰命令和戰後簡報等進行多維度的交叉印證,發現多項獨立證據共同指向同一個結論:日軍為進攻香港準備了化學武器,且在實戰中出現了難以用常規戰術解釋的彈藥消耗異常。這是日軍相關證據的首次發現,但這些化學武器是否被使用,仍需學者與媒體的後續研究與追查。
●香港文匯報新聞調查部
從日軍第三十八師團彈藥消耗結構和香港戰前地形與永備工事上看,日軍攻打香港使用了與1937年南口戰役時相同的戰法——重炮定點拆毀防禦工事、步兵佔領清除殘敵,並最終以22,118人(含將校886人)參戰,付出647死(含將校45人)、1,571傷(含將校91人)的代價,贏得了突襲香港的勝利。
日軍常規彈藥消耗極低
香港文匯報新聞調查部查閱現藏日本防衛研究所《第三十八師團司令部並團下中隊長以上將校職員表並其他3件》下《第三十八師團及配屬部隊兵器損耗表》(戰鬥詳報第六附表,下稱《損耗表》)發現,在該師團進攻香港前後的一個月時間內(1941年11月30日至1941年12月29日),共消耗的三八步槍子彈不足15萬發,各口徑常規炮彈近4.6萬枚。而在進攻香港前,日軍第三十八師團軌跡一直在向香港方向運動,過程中並未記錄有發生戰鬥,故而相信,上述紀錄中的彈藥消耗,絕大部分為在香港戰役中所使用。
香港文匯報新聞調查部截取上述報表中步兵主力的第228、229、230這三支聯隊的步槍與手槍的彈藥消耗,再結合士兵與軍官數據,以18日作戰時間計算發現,日軍士兵每人每天消耗子彈約為0.9發,軍官每人每天約為0.5發。這不僅意味日軍在佔領香港時所耗費槍械彈藥量極低,亦顯示守軍在日軍步兵衝鋒甚至佔領陣地時已基本喪失抵抗能力。這與在淞滬及南口等同烈度甚至相同類型的戰役下一個師團的彈藥消耗相比根本非同一量級,反而與曾參加過「江南殲滅戰」的步兵第三十四聯隊彈藥消耗比例高度相似。值得注意的是第三十四聯隊在戰鬥詳報的彈藥消耗中明確標註使用了化學武器,那麼日軍是否在香港同樣使用了化學武器呢?
山炮「特種彈」屬化學彈
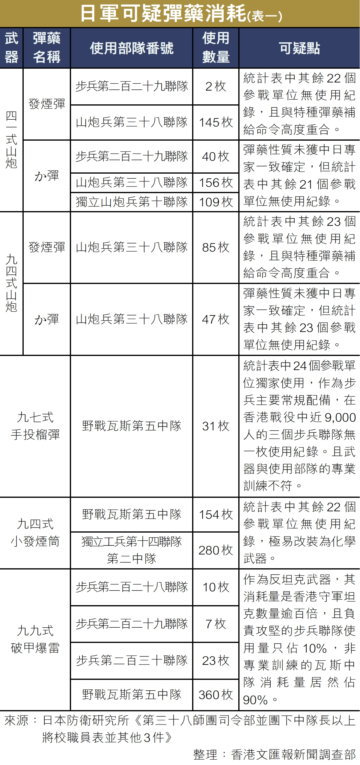
現藏日本防衛研究所的《沼作命丙第31號》,是日軍進攻香港的主力部隊第三十八師團的師團長佐野忠義於1941年12月16日晚親自簽發的補給命令。命令要求自17日至19日,向炮兵部隊緊急補給22,000餘枚炮彈。其中17日向「右炮兵隊」(經香港文匯報新聞調查部梳理日軍相關文獻,「右炮兵隊」主力為第三十八師團直轄的山炮兵第三十八聯隊,編者註)補給四一式與九四式山炮榴彈各2,000發、四一式山炮特種彈360發、九四式山炮特種彈180發。
現藏日本國立公文書館的《陸戰兵器要目表》是館山海軍炮術學校研究部於1942年後出版的日本陸戰兵器種類表並適配彈藥說明,在當時屬於「軍極秘」級文件。因其出版時間與日軍進攻香港時間相仿,具重要參考價值。上述文件在山炮說明頁顯示,四一式山炮計有9種彈藥,九四式山炮只有2種。考慮後者為前者的替代型號,且均為75mm口徑,不排除會有適配改進型或通用型彈藥供應。但香港文匯報新聞調查部仔細查證了上述11種彈藥的爆炸部充填物發現,有8種屬於常規性炮彈,另外3種分別為九二式赤彈(日原文為「九二式あか彈」,編者註,下同)、九二式黃彈(九二式きい彈)和九二式青彈(九二式あを彈),因添加了化學毒劑,屬特種彈範疇(見表三)。日本著名學者松野誠也接受香港文匯報新聞調查部採訪時表示,過往的日軍文獻中「特種彈」一般是特指毒氣彈。他認為,上述補給文件中的「特種彈」指的可能是「紅彈」。他並指出,配屬於第三十八師團的迫擊炮第二十一大隊亦有在中國戰場使用化學武器的紀錄,但其認為日軍並未在香港使用過任何化學武器。
化學部隊定向配給「常規彈藥」
根據日軍戰令和戰鬥詳報,「第十七防疫給水部」、「野戰瓦斯第五中隊」與「野戰瓦斯第十八中隊」均參加了一線作戰且出現了死傷(見表二)。但被加強配屬於第三十八師團佐野兵團直轄進攻作戰序列下,死傷13人的「野戰瓦斯第十八中隊」,並未出現在後續戰報的「繳獲」與「損耗」兩表中,使得其真實作戰情況頗為可疑。而事實上可疑點並非僅此一處。
香港文匯報新聞調查部梳理《損耗表》發現,「野戰瓦斯第五中隊」在「九七式手投榴彈」、「九四式小發煙筒」、「九九式破甲爆雷」三種看似常規彈藥的消耗有着顯著的異常(見表一)。值得一提的是,該中隊在中日學界的過往研究中,被證實曾作為化學戰部隊,於華北、華中等地多次投入戰場。
現藏日本國立公文書館的《陸戰兵器要目表》等文件顯示,「九七式手投榴彈」為步兵常備攻堅用投擲武器,其作用為破片殺傷;「九九式破甲爆雷」為磁性反坦克地雷。但《損耗表》中,被列上表的24個作戰單位裏,僅有「野戰瓦斯第五中隊」使用了31枚「九七式手投榴彈」,而作為日軍步兵攻堅主力的第228、229、230三個聯隊近9,000人竟無一枚消耗紀錄,使用的反而是可使用擲彈筒或槍榴彈發射,攻擊距離高於「九七式手投榴彈」的「九一式手投榴彈」。用攻擊距離更近的「九七式手投榴彈」單獨配備給並非為攻堅主力的「野戰瓦斯第五中隊」,其配給邏輯難以理解。
與之情況相仿的還有「九九式破甲爆雷」。「野戰瓦斯第五中隊」使用了360枚,是上述3個步兵聯隊使用量總和的9倍,且無其他部隊使用紀錄。而據日軍進攻香港前的情報《戰鬥前所知的敵軍狀況 守備兵力》顯示,戰前香港守軍只有坦克3輛、裝甲運兵車44輛。且不論在日軍炮兵作戰命令中,有消滅香港守軍裝甲目標的明確要求,用如此大規模的反坦克武器由專業化學部隊進行使用,其配給邏輯同樣令人難以理解。
專家稱小發煙筒可隨時改成化武
「野戰瓦斯第五中隊」還使用了154枚「九四式小發煙筒」,《損耗表》中另外只有「獨立工兵第十四聯隊第二中隊」使用了280枚。日本著名學者松野誠也分析認為,上述生化部隊配給上述彈藥和出現死傷,顯示這些部隊確實曾支援步兵進行作戰,但不能證明日軍在進攻香港時並未使用毒氣,「如果使用的話,需要進行註明。」香港文匯報新聞調查部向其詢問日軍過往是否有過在戰報中遮掩在實戰中使用過化學武器的情況、以及上述有關疑點如何解釋,松野誠也並未回答及給出合理分析。
有不願具名的日軍化學武器研究專家接受香港文匯報新聞調查部採訪時表示,「九九式破甲爆雷」與「九七式手投榴彈」並非過往所發現的日軍化學武器名稱。僅就表格上登記的文字,不能判斷其是否為化學武器。而「九四式小發煙筒」通常而言是日軍常規的發煙裝置,但極易被改裝為化學武器。
此外,《陸戰兵器要目表》中四一式山炮特種彈略低於九四式輕迫擊炮特種彈添毒量。而據日軍「九四式輕迫擊炮彈九五式特種彈彈藥筒說明」明確稱:黃彈「主要通過撒播糜爛性持久毒物來殺傷人、馬,或是妨礙敵人利用和佔據某地點。」1枚黃彈爆炸,周邊100㎡內的散毒量達每平方米1g到5g左右,可使範圍內的人、馬喪失戰鬥力。赤彈爆炸時,會產生高約5m、寬約10m的毒幕。「暴露其中15分鐘就會削弱戰鬥能力。」1943年晉為日陸軍少將的中村隆壽在其1934年出版的《化學兵器》一書中稱,赤彈內的化學毒劑毒性匹敵窒息性光氣,如吸入量大,呼吸器官會受損,最終導致死亡。
香港文匯報新聞調查部亦於美國國家檔案館發現日軍在港持有化學武器的有關紀錄。該館有關納粹戰爭罪行目錄下跨部門工作小組的《日本中期報告》中,在戰略情報局(OSS)檔案要目有「中國OSS電報中兩句話,稱一名日本中士(軍曹,編者註)證實在香港向海中傾倒據稱用於防禦目的的毒氣(poison gas 原文詞彙,檔案藏於RG 226/條目210,箱184,文件夾1 編者註)。」惟香港文匯報新聞調查部按照索引查詢上述文件時發現,該文件並未能實現數字化,無法在網絡上窺見更進一步信息。但這意味着日軍不僅在香港持有和儲存生化武器及原料,更進一步佐證日軍具在香港製造化学武器的能力。
製圖:香港文匯報新聞調查部
彈藥消耗中蹊蹺的「か彈」
為了尋找日軍「特種彈」的使用情況,香港文匯報新聞調查部梳理了《損耗表》中日軍山炮兵第三十八聯隊的彈藥消耗數據,發現其中並未有「特種彈」分類,但卻在榴彈、尖銳彈、發煙彈等常規彈藥之外,單獨列有「か彈」一項。數據顯示,在1941年11月30日至1941年12月29日期間,該炮兵聯隊共消耗四一式山炮「か彈」156枚,九四式山炮「か彈」47枚。而隸屬第38師團的步兵第229聯隊亦消耗四一式山炮「か彈」40枚,配屬「左炮兵隊」的獨立山炮兵第十聯隊則消耗了四一式山炮「か彈」109枚。
日學者認為「か彈」非化學彈
根據昭和日語習慣,「か」並無實際含義,「か彈」一詞亦非正常詞彙。那麼「か彈」是否為「あか彈」(赤彈)或「かがく彈」(化學彈)呢?
現藏日本防衛研究所《戰鬥詳報第4號附表 江南殲滅作戰(第3期)步兵第三十四聯隊武器彈藥損耗表》有「山炮榴彈、同か彈、同あか彈」的分類(意為:山炮榴彈、山炮か彈、山炮あか彈)。這意味着,在日軍的戰報統計體系中,「か彈」與「あか彈」是並列彈種。
日本學者松野誠也在接受香港文匯報新聞調查部協助請求後曾分析認為,「か彈」可能是指火焰彈。這一說法與香港文匯報新聞調查部查證的日本防衛研究所藏《中國事件武器收藏 第四系列(1)》文件中「か彈」有「燒夷」效果的說法契合。但香港文匯報新聞調查部還發現在一份《獨立山炮兵第三聯隊戰報 (9月13日至10月9日)》文件中有「同燒夷彈、同か彈、同あか彈」的並列分類。其他日軍戰報也有將火焰彈作為常列彈種單列的情況,如此「か彈」是火焰彈的可能性也被排除。
松野誠也綜合上述情況回覆香港文匯報新聞調查部表示,「か彈」還可能是彈丸或彈藥的一個統稱,可理解為「一顆炮彈」。松野誠也還表示,日軍的戰報系統中,確實存在簡寫化學武器的情況,例如將「あか彈」寫為「あ彈」。但值得注意的是,在香港文匯報新聞調查部翻查的日軍數十份不同戰場的彈藥消耗表上,僅有前文所述的化學彈藥和「か彈」與「あ彈」使用的是片假名。但該說法無法解釋在彈藥消耗表有明確分類統計的情況下,為何會有「統稱」這一分類。
中方專家學者表示「か彈」性質待查
浸會大學歷史系系主任鄺智文早前曾對香港文匯報記者表示,目前並無史料等證據證明日軍在香港使用過化學武器。另外一名不願具名的日軍化武研究專家接受香港文匯報新聞調查部採訪時亦表示,在過往研究的日本化學武器相關文獻和實物標識中,並不曾見過「か彈」的標記,因此若要實證「か彈」與「あか彈」或「かがく彈」關係,需要進一步的研究予以佐證。
內地最早研究侵華日軍化武議題的黑龍江省社科院研究員高曉燕,接受香港文匯報新聞調查部採訪時亦表示,據其以往的研究和已發現的日軍文獻,未有見「か彈」與日軍化學武器有關聯的紀錄。但高曉燕也強調,日軍通常會用一些隱晦的表述以遮掩使用化學武器的行為與目的。
高曉燕解釋稱,日軍使用化學武器時通常會伴隨正常的煙幕彈同步釋放,她引述日本明治學院大學國際和平研究所研究員松野誠也在《十五年戰爭極秘資料集》(補充卷49)中,披露被派遣至中國戰場的迫擊第五大隊在1938年至1939年間於華北、華中等地進行毒氣戰的大量戰鬥詳報、命令等文件,文件顯示,該部於1938年4月和1939年5月,接到日參謀總長載仁下達准許使用糜爛性黃彈和嘔吐性赤彈的命令,並要求「盡量與煙幕混用,嚴密隱匿使用毒氣之事實,切勿留下痕跡」。
而《損耗表》中日軍山炮兵第三十八聯隊大量發射「發煙彈」亦非常符合日軍使用化武的習慣與方式。
日軍登島曾大規模屠殺醫護與戰俘
日軍於香港作戰既派遣有生化部隊,亦曾補給特種彈藥,但學術界對日本進攻香港是否使用過生化武器一無所知。香港文匯報新聞調查部亦未能在美國、澳洲、英國等國家檔案館網站找到史料確認日軍在香港戰役中使用過化學武器的紀錄。造成這一現狀的原因之一,可能與日軍攻佔香港島後曾大規模屠殺醫護與戰俘,客觀上造成親歷者減少,相關經歷無法被記錄和保存有關。
傷病醫護均遭屠戮
據戰犯法庭對日軍第二十三軍團司令官酒井隆的判決書,日軍登陸香港島後,曾縱部在鯉魚門連續屠殺俘虜30餘人;在西環炮台屠戮俘虜24人;19日在赤柱半島慘殺已俘英兵2人、義勇軍1人;同月29日,在黃泥涌坳屠殺俘虜50餘人,在淺水灣屠殺已俘英皇家蘇格蘭部隊多人,內有麥花臣中校;在深水灣屠殺已俘英軍「米杜息」部隊官兵6人。判決書稱:「所有前述被害俘虜多係雙手反縛背部,悉遭槍刃刺斃,更有身首異處顱破腦流,厥狀甚慘。」
判決書稱,紅十字會救傷機關及傷兵醫院所有已俘傷兵橫遭殺害,即從事救治之醫官護士,亦復備受荼毒。如12月19日,在筲箕灣天主教循道會附近,屠殺迎降之英皇家陸軍軍醫隊隊員,包括一印度兵並兩華籍擔架員與羅夫醫生、羅臣準將總計20人左右,「或係驅至水壩旁悉以軍刀自背後猛刺倒斃或則押往山麓,以機槍掃射引彈齊殞」;同月24日至26日,在赤柱半島聖史蒂芬斯傷兵醫院屠殺已俘傷兵六七十名,及院內職員25名,「其殺害手段係就病床挨次屠戮,刀劍呯轟與呻吟哀嚎交作、慘不忍聞。」
此外,在赤柱天主教馬利諾教會附設之傷兵醫院將已俘英籍傷兵3人從高樓擲出窗外摔死於地,又將已俘受傷英籍官兵12人悉予梟首。
判決並引述加拿大軍醫隊上尉醫官史丹利馬田班夫宣誓證言,「曾經有日本軍醫本田能操英語當面聲明:軍令如山,一切戰俘均需就戮。」

評論(0)
0 / 255