8年虧了85億的華誼兄弟被正式申請破產,相關話題衝上熱搜第一。
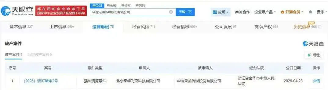
天眼查法律訴訟信息顯示,華誼兄弟傳媒股份有限公司(300027.SZ)新增一則破產案件,破產申請人為北京泰睿飛克科技有限公司(下稱 「泰睿飛克」),破產被申請人為華誼兄弟傳媒,經辦法院為浙江省金華市中級人民法院,案件類型為強制清算案,案號(2026)浙07破申2號。案件的公開日期為2026年4月23日。
這也意味着,此案預重整已經獲得法院受理,將正式進入破產審查程序。
此前於4月15日,華誼兄弟傳媒股份有限公司(華誼兄弟,300027.SZ)公告稱,當日,公司收到債權人北京泰睿飛克科技有限公司(以下簡稱「申請人」)發來的《告知函》,申請人以公司不能清償到期債務且明顯缺乏清償能力,但具備重整價值為由,向浙江省金華市中級人民法院申請依法裁定對公司進行重整,並申請對公司進行預重整。
公告顯示,截至《告知函》出具日,華誼兄弟對申請人負有到期債務本金1140.5155萬元未予支付。
華誼兄弟在公告中表示,截至本公告披露日,公司尚未收到金華中院受理預重整申請的文件,申請人的預重整申請能否被法院裁定受理,公司後續是否進入預重整或重整程序均存在重大不確定性。無論公司是否進入預重整或重整程序,公司將在現有基礎上積極做好日常生產經營管理工作。後續若收到金華中院受理預重整或受理重整申請的文件,公司將及時履行信息披露義務。
根據公告,如果法院正式受理申請人對華誼兄弟的預重整申請,後續公司進入重整程序且重整順利實施完畢,將有利於改善公司經營和財務狀況,提升經營能力,優化公司資產負債結構。若重整失敗,公司將存在被宣告破產的風險。如果公司被宣告破產,根據相關規定,公司股票將面臨被終止上市的風險。
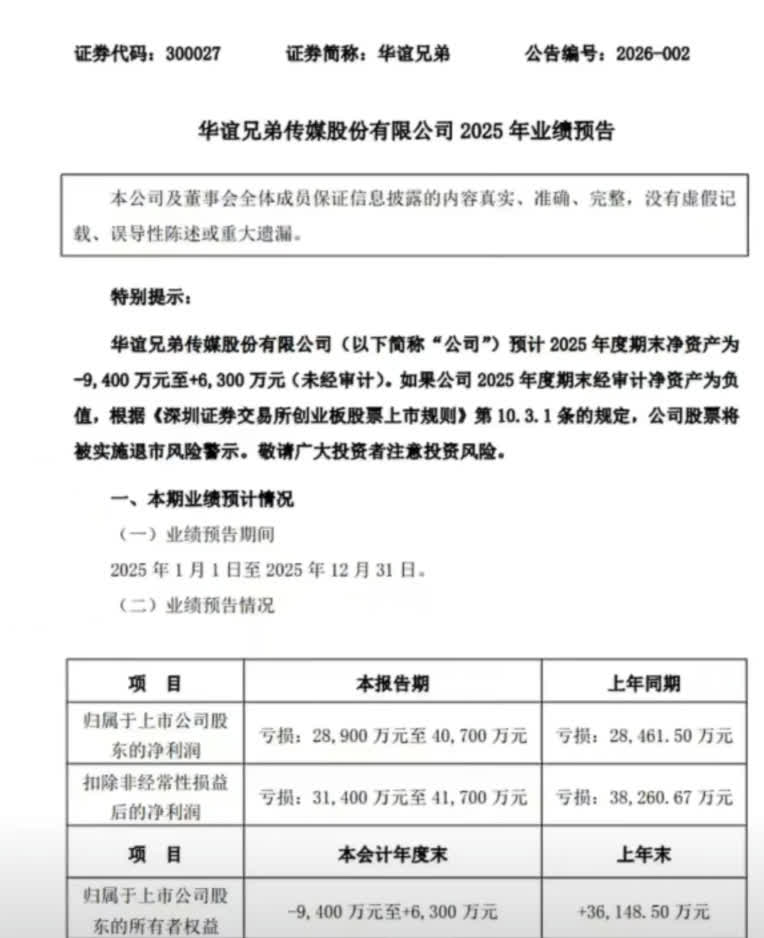
自2018年首次出現年度虧損以來,華誼兄弟已連續多年深陷虧損泥潭,截至2024年底公司已經連續虧損7年,合計虧損達82.5億元。最新業績預告顯示,2025年公司預虧2.89億至4.07億元。以此計算,從2018年至2025年,這8年間,華誼兄弟至少虧損了85億元。
華誼兄弟2025年年度報告預計4月29日披露。
此外,王忠磊所持股票正在被司法拍賣。4月3日,華誼兄弟公告,控股股東、實際控制人王忠磊持有的公司1130萬股股票擬被司法拍賣,佔其所持有公司股份總數的17.10%,佔公司總股本的 0.41%。若上述股份拍賣成功,公司實際控制人及其一致行動人合計持股佔公司總股本的7.86%,仍是公司第一大股東。截至公告披露日,公司實際控制人累計被凍結的股份數量佔其所持公司股份數量比例超過80%。
華誼兄弟今年以來的股價持續走低。相較於2015年32.13元的歷史峰值,目前華誼兄弟的股價已經縮水超過90%。
截至4月23日收盤,華誼兄弟的股價為1.97元/股,市值為54.7億元。
(來源:深圳新聞網)

評論(0)
0 / 255