(香港文匯報記者 周紹基)特區政府近年就證券市場實施一系列改革,鞏固及提升香港國際金融中心地位。據香港文匯報了解,籌備多年的證券市場無紙化改革即將啟動,監管當局短期內將公布詳情,包括有序從新股開始、全市場已上市證券5年內完成等,投資者以USI(無紙化證券投資者)戶口以個人名義作電子持股。港交所(0388)首席營運總監劉碧茵上周對香港文匯報表示,無紙化是股市多項改革的基礎,如手數改革、T+1交收、延長交易時段、資產代幣化等,都需在無紙化的基礎上進行。而實施無紙化,也能讓香港與世界主要市場接軌,股票轉讓流程全面電子化後,還可降低交易成本、提升市場效率與競爭力。
特區政府近年在施政報告中提出一系列針對港股市場的深度改革措施,旨在提升市場流動性、融資效能及國際競爭力,無紙化正是其中之一。劉碧茵向香港文匯報記者表示,港交所提出的市場系列改革,每項改革的目的都是希望香港市場更現代化,並與世界接軌。她指,全球大部分主要市場都已實行無紙化,例如英國、澳洲、中國內地、新加坡、印度、美國等。不同市場有不同的做法,有些市場早在20年至30年前已實行無紙化,而香港是全球少數仍使用紙本股票的主要市場之一。
無紙化是多項改革的基礎
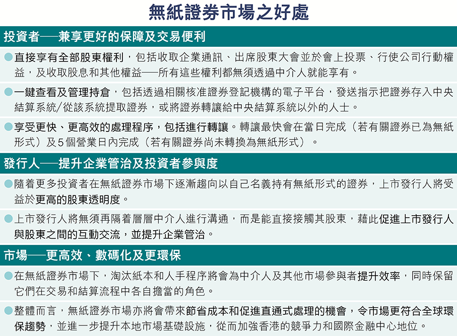
而且,無紙化還是很多改革的基礎,例如手數改革、T+1交收,甚至延長交易時段、打造多元資產代幣化平台等,都需在無紙化的基礎上進行。香港要提升市場效率、降低交易成本,讓市場現代化,無紙化是必須跨越的一道門檻。她說,例如縮短股份結算周期至T+1,目前內地A股與美股皆實行T+1交收,而歐盟、英國與瑞士的金融當局近日也承諾於2027年10月11日,改為T+1結算。這將使全球超過80多個主要市場都實行T+1。「如果香港繼續維持T+2,就難以與國際接軌。無紙化交易正可以大幅提升市場效率及簡化交收手續,有助於港股T+1的推行。」
她續說,例如股份買賣手數改革,若沒有無紙化,想更改手數(如由400股一手改為100股一手),便需兼顧處理紙本股票,整個改革就會非常麻煩。「推行無紙化及縮短結算周期等措施,都能為港股市場帶來成本效益。包括縮短結算周期,便能降低風險管理所需的保證金和抵押品,從而降低整體交易成本,對本地和外國投資者都有利。」
至於更前瞻的延長港股交易時段,以及代幣化的相關改革,她坦言,若沒有電子化基礎,同樣難以推行,「如果仍然依賴紙本股票,很多操作都需要10個工作天左右,會嚴重限制本港推行的其他現代化措施,所以無紙化是很多其他一系列改革的基礎。」
政府推行多項港股改革,希望吸引更多外地資金投資本港。劉碧茵透露,其實外國投資者已明言期待本港無紙化交易很久,「尤其在疫情期間,有外國投資者向交易所反映,他們所持有的港股,因為無法親身前來香港,在處理轉讓或交易時極不方便。」實施無紙化後,所有股票都電子化,全球投資者無論身在何處,只要通知其券商即可進行交易,效率和方便程度會大大提升。
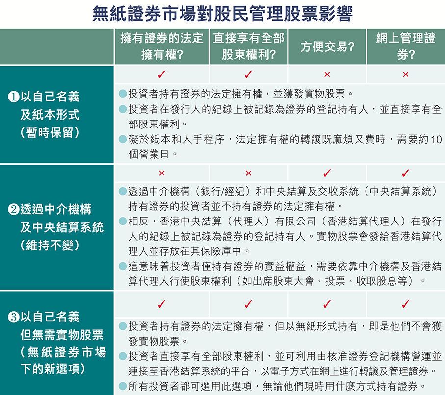
已上市證券有序去實物化
劉碧茵表示,雖然無紙化推出的時間表,尚有待證監會宣布,但本港決定採取循序漸進方式。「當落實實施日期後,在該日期之後上市的新股,將全部以無紙化形式發行,投資者不能選擇使用紙本形式。」至於已經上市的公司,並不需要在短時間內一次性完成無紙化。「我們已經與上市公司及證券登記公司商討好時間表,會讓上市公司有秩序地逐步進行去實物化,整個過程預計需要3年至5年。」交易所希望整個過程可以有秩序地進行,讓市場和所有持份者有足夠時間適應。
據證監會在去年中提出的時間表,無紙化正式實施後,將設5年過渡期,至2031年初止。在聯交所上市的訂明證券(例如股份、預託證券、房託基金、股本權證及在供股下的權利)的發行人,須在無紙證券市場實施後的5年內參與。而據悉,港交所會是首批參與無紙化股票的上市公司。已完成無紙化的上市公司,將不會再發行紙本股票,而手持紙本股票的投資者,若想進行交易,就必須先將紙本股票轉為電子形式。
業界:證券行系統已充分準備
本港證券市場無紙化,早在上世紀已有聲音提出,但有關的改革步伐緩慢,並先後在2010年、2019年及2023年進行多次市場諮詢,最終無紙市場相關的主體法例在2024年底獲通過。對於即將正式落實無紙化市場,輝立證券及輝立資本管理董事黃瑋傑對香港文匯報表示,業界的確等了很久,他個人很歡迎這項新改革。
紙本股票交收耗時增成本
他認為,無紙化市場可以做到大量的節省,包括節省紙張、過戶工序,以及相關費用,而且本港制度需要緊貼英美等國際市場,故他對今次無紙化充滿期待,而輝立在系統上亦已作出充分準備。
他指出,即使在現時,每隔一段時間,仍然有手持紙本股票的投資者,透過該行進行交易。不但與同行交數需時,每當實體股票存出存入,總需要一定成本,而且會有遺失的風險,特別是報失手續相當麻煩。
當無紙化正式實行後,他稱,實名登記的投資者日後無須提前申請,便可直接參加股東大會,日後如轉以無紙方式持有實名股票,更可透過電子方式提交供股等指示。無紙化對銀行及券商也有好處,過往處理實物股票,須動用人手點收、儲存及運輸,涉及倉儲及行政開支。日後股份結算全面電子化,將進一步提升港股基礎設施,加強香港競爭力和國際金融中心地位。
有利推進「T+0」交收
股票分析師協會主席鄧聲興亦說,本港無紙化的推進步伐緩慢,少不免與歷史、系統等問題有關,隨着無紙化證券落實,可望提升結算效率,同時降低散戶交易成本,尤其由於現時在現貨提貨中,每張涉及現貨轉手費、存倉費等,均是按一手一手計,所以對細價股的交易成本較重。他指出,隨着無紙化正式落地,有助未來更為方便促進T+1或T+0交收。
約1100萬張股票放床底
在香港,常聽說有老人家將股票放在餅乾鐵盒藏於床底下,又或是放於銀行保險箱,證監會估計這樣的實物股有約1,100萬張。證券及期貨專業總會副會長葉漢德表示,證券無紙化是大勢所趨,方便交易及節省成本,業界將全力協助客戶將實物股票無紙化。
葉漢德提到,在他任職的券商,普遍是上年紀的客戶,他們習慣以實物股票交收,所以該行幾乎每天都需要處理實物股票。實物股票有遺失、被竊或水火損毀等多個不確定風險,而無紙化後便可將上述不確定性撇除。他相信,目前仍持有實物股票的客戶,主要是作長期收息、不作買賣的投資者,故此較少主動將手上實物股票無紙化。
業界:全力助散戶股票轉電子化
惟他認為,目前國際市場的大環境是數碼化,很多金融資產都逐漸變身成為一組組「數字」,這是大勢所趨,加上無紙化運作有助於監管及大數據的統計,配合內地及整體市場發展,他個人認為是時候作出改變。他直言,若有手持實物股票的客戶,希望開設無紙化證券投資者(USI)戶口,該行一定全力提供協助。
證監會去年表示,無紙化將在5年內分階段實施,超過2,500家上市公司必須參與,並採取一切所需步驟,使它們的證券能夠以電子方式持有和管理。當局預計,將有約500萬張由香港結算持有的實物股票,被轉換為無紙形式;有約1,100萬張由投資者在香港結算外所持有的實物股票,也可轉換為無紙形式。
香港中央證券登記公司較早前回應傳媒查詢時亦表示,有關措施涉及逾160萬個投資者賬戶。而投資者如果想將其手頭紙本股票去實物化,未來可以在該公司的手機應用程式上進行電子轉讓、更改地址、銀行戶口等操作,同時可以看到整個投資組合、所有股票的總值等。

評論(0)
0 / 255