(香港文匯報記者 周紹基)全球金融中心競爭激烈,地緣政局的變化更加添了市場變數,香港不進則退。港交所昨就提升本港上市機制競爭力諮詢市場,提出系列改革措施,包括建議將同股不同權(WVR)上市市值門檻減半至200億元、「特權股」投票權比率由10比1提升至20比1,以及容許所有上市申請都可選擇以保密形式提交等等。港交所上市主管伍潔鏇昨強調,本港現行的WVR上市要求普遍較外國高,放寬WVR上市要求是希望在保障市場質量前提下,吸引更多公司來港上市,為投資者提供多元化投資機會。首階段檢討建議諮詢期8星期,5月8日截止。
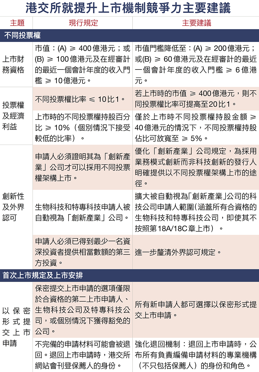
今次港交所《上市機制競爭力檢討》建議循上市財務資格、投票權及經濟利益,以及創新性與外界認可這三大方向作修訂,實際措施包括擬放寬IPO保密申請範圍、將WVR上市市值門檻降至200億港元、上市市值逾400億港元的企業,其特權股可擴至1股等於20票。伍潔鏇強調,今次改革的前提是保持市場質素、保障投資者權益,下調上市門檻不代表降低對上市公司質素要求,上市公司的質素是每個市場繁榮的基礎,也是香港吸引全球投資者的底氣。
她指出,並非所有WVR公司的投票權比例都可提高至20比1,只有400億元或以上市值的公司才可以。在準備市場諮詢時,聽到很多持份者表示希望有較高投票權比例,故此提出有關修訂。目前WVR公司數量只佔本港總數的1.2%,亦有額外遵守投資者保障要求,同時WVR股票不能轉讓,只有公司股東才可持有,相信各種限制可降低WVR制度對其他股東的風險。
加強退回上市申請機制
港交所今次建議又容許所有公司可用保密形式申請上市。伍潔鏇說,國際主要的交易所例如美國、新加坡等,都有同樣的做法,港交所希望一視同仁,讓所有公司都有這項權利,強調不會導致上市質素受影響。她續說,交易所同時亦有加強退回上市申請機制,為市場提供透明度,不只公布保薦人,亦會披露律師及審計師名單,可加強懲戒效應,確保上市申請文件質量。
另外,WVR中的「創新產業」公司規定亦有優化,現容許採用業務模式創新的公司可用WVR架構上市。港交所上市科政策及秘書服務高級副總裁李婉愉說,要求相關公司須同時符合複合年均增長率不低於30%,並在行業有較高地位的要求,加入量化標準可令創新公司定意更清晰,降低主觀判斷風險,令企業更好認證自己屬於創新產業公司。
港交所在2018年引入WVR上市機制,伍潔鏇形容這只是「入門版」,如今已累積8年經驗,市場生態也改變了,包括更多的高質素創新公司,加上美國、英國、新加坡、澳洲等主要市場也持續完善其上市制度,故認為香港須與時並進,現時是檢視及優化該制度的好時機,以保持競爭力。她透露,在準備今次諮詢前,已聽到很多東南亞公司有意來港上市,希望有關建議便利它們上市。
團結香港基金副總裁兼公共政策研究院執行總監水志偉昨回應表示,當局優化WVR規定、放寬第二上市門檻,以及推出便利海外企業來港上市等安排,將有助本港打造更具活力的IPO市場,進一步鞏固香港作為國際金融中心的競爭優勢。針對有意以新財務資格或新WVR門檻上市的企業,他建議港交所在新規生效前,提供預先諮詢或非正式溝通渠道,協助企業按擬議框架及早準備申請文件,從而縮短新例實施後的實際上市審批時間。
需平衡競爭力與投資者保障
在支持放寬門檻的同時,水志偉強調必須在「提升競爭力」與「保障投資者」之間取得平衡。他呼籲同步加強資訊披露、強化獨立董事的把關角色,以及落實持續的企業管治監察,尤其針對採用「20比1」等高投票權比例的WVR架構,必須嚴格規定企業在招股章程及持續披露文件中,作出更清晰顯眼的風險提示,以穩固市場質素與投資者信心。

評論(0)
0 / 255