(香港文匯報記者 莫楠)國家穩健發展,離不開愛國愛港的青年人才支撐。在全國兩會步入尾聲、國家「十五五」規劃開局之際,為讓香港青年學生更深入了解國家未來五年發展的主要方向,特區政府教育局近日向立法會教育事務委員會提交文件,交代高中公民與社會發展科最新發展。當中提到,局方已就「十五五」規劃建議製作教學簡報,同時增潤規劃草案的內容,待草案表决通過後,相關簡報將同步更新,協助學生建立穩固的知識基礎,並培養慎思明辨能力,更好在香港融入並服務國家整體發展大局中獻力。
自2021年起於香港中四級推出五年以來,公民科作為高中生的必修核心科,三大主題之一的「改革開放以來的國家」,是讓青年學生深化認識國家發展的關鍵。教育局最新文件提到,為配合國家與社會的最新發展,局方正持續開發和更新公民科的教學資源,供教師參考和使用,並幫助學生正確認識國家與香港憲制關係,加深了解國家最新狀況,及明白國家安全對國家及香港的重要性,當中包括教學簡報、教學參考示例、工作紙及影片等,上載至網上資源平台,協助師生掌握課程深度與廣度,支援課堂內外的學習活動。
讓師生貫徹落實學習兩會精神
針對國家的五年規劃(包括「十四五」及「十五五」規劃),教育局指,公民科教學可適度融入最新政策與重要文件,在去年10月中共二十屆四中全會後,局方已就 《中共中央關於制定國民經濟和社會發展第十五個五年規劃的建議》製作教學簡報,而隨着十四屆全國人大四次會議即將表决通過「十五五」規劃綱要草案,有關簡報亦將隨之更新,讓師生更全面掌握相關內容,貫徹落實學習兩會精神。
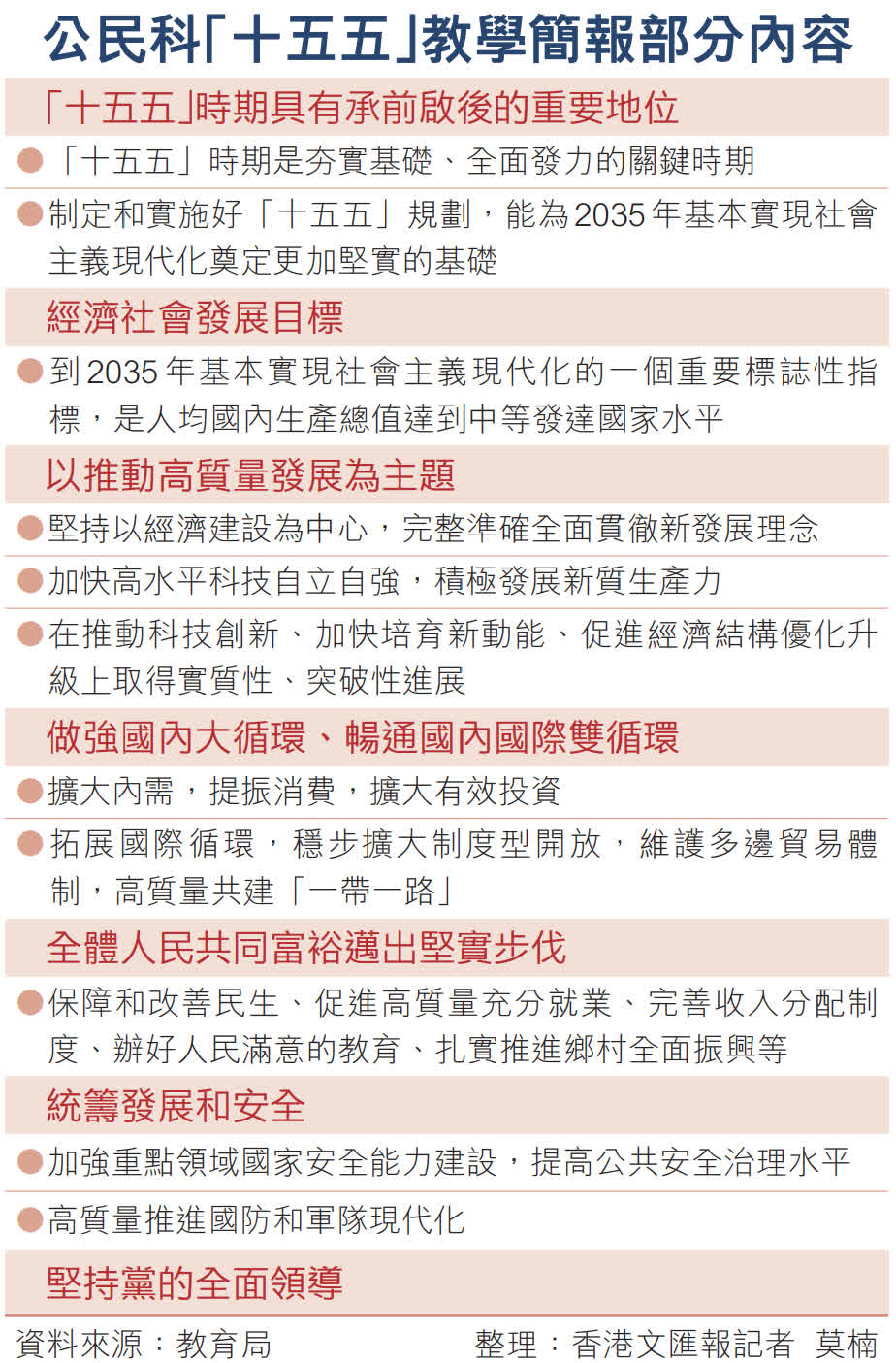
根據教育局的「十五五」教學簡報,教師可引導學生進行課前思考,嘗試認識國家百年宏觀規劃與五年規劃有什麼關係、「十五五」時期在國家規劃中有什麼重要地位等。簡報提到,二十屆四中全會高度評價「十四五」時期國家發展取得的重大成就,及提出了「十五五」時期經濟社會發展的主要目標等背景,並介紹了「十五五」規劃建議的多項重點觀點和重大舉措(見表)。
而在總結部分,簡報強調,「十五五」時期在基本實現社會主義現代化進程中具有承前啟後的重要地位,是推進中國式現代化,全面推進強國建設、民族復興偉業的關鍵時期,意義非凡;提醒師生要密切關注全國兩會召開及「十五五」規劃綱要的出台,以研習當中內容。
北上考察觸及文化傳承等議題
除了「十五五」相關學習外,內地考察亦是公民科課程重要一環,教育局文件指,有關考察行程涵蓋國家歷史、文化、經濟及科技最新發展,亦觸及城市發展、鄉村振興、僑鄉文化,以及環境保育、文化傳承、可持續發展等重要議題,可延伸及深化課堂所學,另多個考察點更涉及特別安排的參訪或講解,一般不對公眾或旅行團開放,屬學生難得而寶貴的學習經歷。另為進一步加強愛國主義教育及配合《香港國家安全教育課程框架》(2025)推行,局方早前亦已將建國歷史體驗/「紅色資源」行程增至15個。
按需要安排人員隨團監察
就早前個別公民科內地考察團出現食物安全及學生自行離團外出風波,教育局強調,學生安全和健康一直是首要考慮,局方會嚴格審批住宿、交通及膳食安排,並為承辦機構及學校提供清晰指引,按需要安排人員隨團監察;局方並成立了學生內地考察專責小組,與承辦機構定期會議,確保考察活動質素,並持續與兩地各部門保持緊密協作,更妥善保障參與師生。
另外,教育局亦於2025年9月優化現有指引,制定《中小學生內地交流計劃及高中公民與社會發展科內地考察活動指引》,和為隨團教學人員提供不同主題的專業發展課程,加強師生保障。
局方指,公民科及內地考察已順利落實,明確有利學生準確認識國家發展和成就,加強其國民身份認同,是學校課程中推動愛國主義教育的重要一環,意義重大,未來會持續進行和優化。
相關閱讀:

評論(0)
0 / 255