香港文匯報訊 據新華社訊,國務院新聞辦公室10日發布《「一國兩制」下香港維護國家安全的實踐》白皮書。
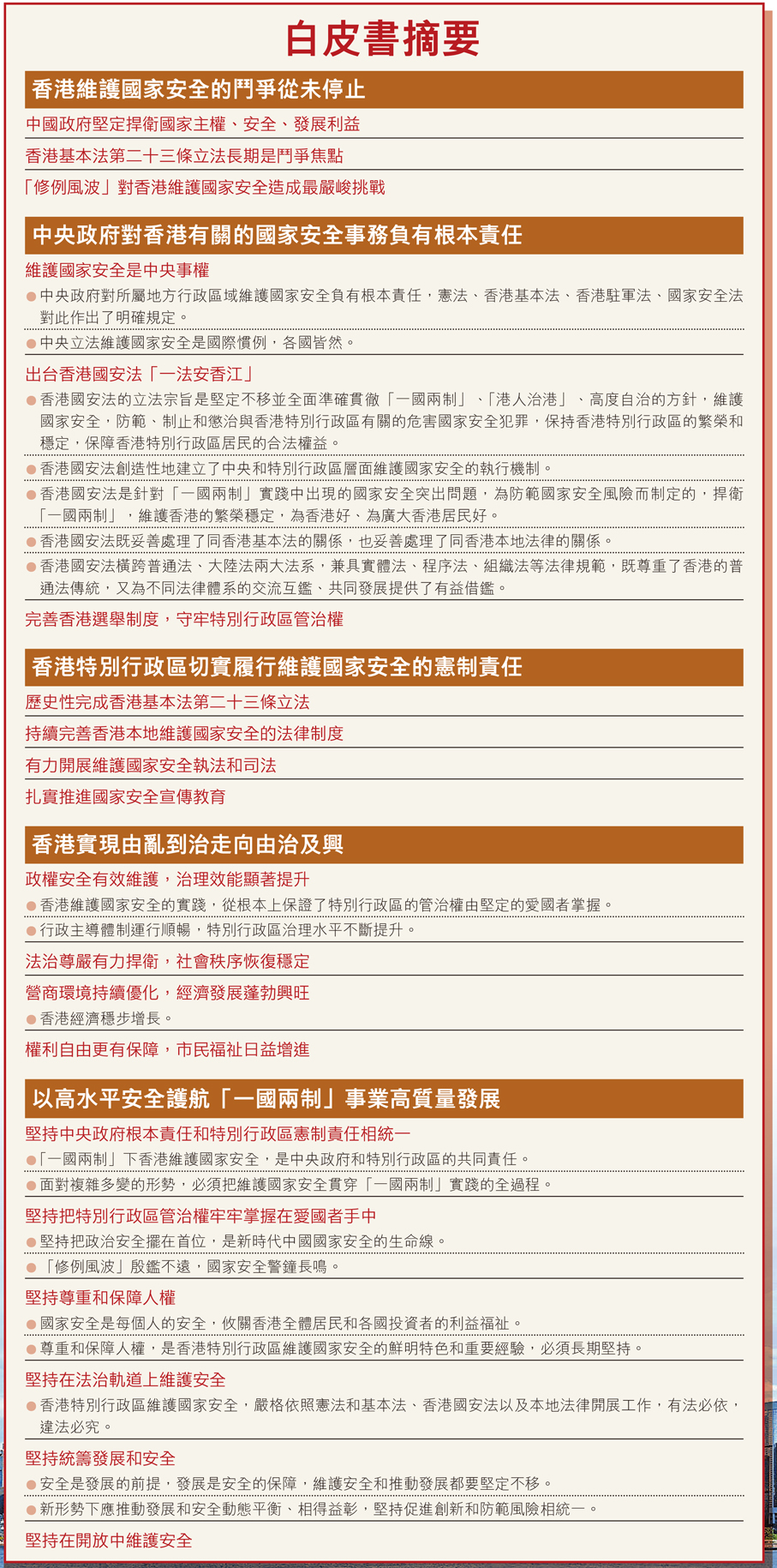
白皮書除前言、結束語外分為五個部分,分別是香港維護國家安全的鬥爭從未停止、中央政府對香港有關的國家安全事務負有根本責任、香港特別行政區切實履行維護國家安全的憲制責任、香港實現由亂到治走向由治及興、以高水平安全護航「一國兩制」事業高質量發展。
依法有效防範危害國安行為
白皮書強調,進入新時代,以習近平同志為核心的黨中央全面準確、堅定不移貫徹「一國兩制」方針,強調維護國家主權、安全、發展利益是「一國兩制」方針的最高原則。面對香港局勢動盪變化,中央政府堅持總體國家安全觀,依照憲法和基本法有效實施對特別行政區的全面管治權,制定實施香港特別行政區維護國家安全法,落實「愛國者治港」原則,支持香港特別行政區切實履行維護國家安全的憲制責任,依法有效防範、制止和懲治危害國家安全的行為和活動,香港進入從由亂到治走向由治及興的新階段,展現出光明前景。
白皮書指出,香港維護國家安全的實踐,本質上是堅持和發展「一國兩制」事業的實踐,是保護750萬香港居民的基本人權、尊嚴和福祉的實踐,是促進世界和平與發展的實踐。當今世界百年變局加速演進,中國發展環境面臨深刻複雜變化,維護國家安全只有進行時,沒有完成時。中央政府堅定支持香港特別行政區全面準確貫徹「一國兩制」方針,堅定扛起維護國家安全的憲制責任,持續築牢國家安全屏障,以高水平安全護航「一國兩制」實踐行穩致遠。
白皮書強調,有了高水平安全的香港,定能戰勝前進道路上的風險挑戰,在動盪不安的世界中穩如磐石;有了高水平安全的香港,定能主動識變應變求變,廣泛凝聚社會共識,在改革中開創香港發展新局面,實現長治久安和長期繁榮穩定;有了高水平安全的香港,定能充分發揮「一國兩制」制度優勢,更好融入和服務國家發展大局,在以中國式現代化全面推進強國建設、民族復興偉業中創造新輝煌、作出新貢獻。
特首:全力履行白皮書要求
(香港文匯報記者 李芷珊、費小燁)國務院新聞辦公室昨日發布《「一國兩制」下香港維護國家安全的實踐》白皮書,香港特區行政長官李家超昨日在行政會議前的記者會上表示,白皮書意義重大、正合時宜,他十分歡迎,並會全力支持和履行白皮書的內容和要求。白皮書指出,中央政府從醞釀提出「一國兩制」科學構想到全面實施「一國兩制」方針,始終堅定維護國家主權、安全、發展利益,保持香港長期繁榮穩定。李家超強調,白皮書對香港特區至為重要,具有指導性和關鍵現實意義,必須認真學習和領會當中的精神要義和指示。他作為香港特區首長、當家人,會領導和統籌特區行政、立法、司法履行白皮書的內容和要求,全力維護國家主權、安全和發展利益。特區政府將舉行白皮書研討會,並會將白皮書的全文上載至政府新聞網及基本法網頁。
李家超昨日指出,白皮書帶給他三點重要領會:第一,香港維護國家安全的鬥爭從未停止,國家安全的風險依然存在,我們必須時刻警惕。第二,維護國家安全是中央事權,我們支持並感謝中央從國家層面制定香港國安法;香港特區要認真和切實履行維護國家安全的憲制責任。第三,香港要以高水平安全護航「一國兩制」事業高質量發展,實踐白皮書的要求。
解讀白皮書五範疇
關於白皮書的內容,李家超表示,第一,白皮書闡明了香港維護國家安全的鬥爭從未停止。對此,他深有感觸,香港回歸祖國後很長一段時期受到反中亂港分子和境外勢力干預和破壞,該些破壞力量更裏應外合,不斷挑戰「一國兩制」原則底線,鼓吹「香港獨立」,肆無忌憚企圖顛覆政權、分裂國家,香港局勢岌岌可危。因此如今即使已止暴制亂,在由亂到治邁向由治及興的征程上,全力拚經濟、謀發展、搞建設、惠民生的同時,香港要牢記國安風險依然存在。
第二,白皮書闡明中央政府對香港有關的國家安全事務負有根本責任。李家超支持和感謝中央在香港危急關頭果斷出手,從國家層面制定香港國安法,並由香港特區在香港公布實施,終結了回歸多年來國安不設防的漏洞,終結了當年遍及全港的黑暴,令香港社會得以回復秩序,經濟發展重回正軌。
第三,白皮書闡明香港特區切實履行維護國家安全的憲制責任。李家超重申,香港國安法實施後,止暴制亂成效立竿見影,市民切身感受到安全的重要和社會穩定的可貴。其後《維護國家安全條例》亦已刊憲生效,香港特區成功履行基本法第二十三條本地立法的憲制責任。香港國安法和《維護國家安全條例》兼容互補、渾然一體,共同構建香港維護國家安全的堅實屏障,切實保障香港居民依法享有的權利和自由,為香港的安全和發展提供穩固的基礎。
第四,白皮書闡明香港實現由亂到治走向由治及興。李家超指出,實踐證明,在香港國安法和《維護國家安全條例》的護佑下,香港社會安定繁榮,市民的正常生活和發展獲得有力保障,國際評級機構持續對香港給予正面評價,香港前景風光無限。
第五,白皮書闡明以高水平安全護航「一國兩制」事業高質量發展必須把握的實踐要求。李家超強調,當前世界百年未有之大變局加速演進,地緣政治局勢日趨複雜,全球不穩定因素增加,香港面對的國家安全風險變化莫測,必須以「總體國家安全觀」為指引,堅定維護國家主權、安全、發展利益,堅持中央的根本責任和特區的憲制責任相統一,把維護國家安全貫穿「一國兩制」實踐全過程。
持續加強宣傳教育
香港特區亦要繼續全面落實「愛國者治港」原則,確保特區管治權牢牢掌握在愛國者手中,堅持和完善行政主導;堅持尊重和保障人權,堅持在法治軌道上維護安全,保持香港普通法制度,健全特區維護國家安全的法律制度和執行機制;堅持統籌發展與安全,在新形勢下更加重視非傳統領域安全;堅持在開放中維護安全,在高水平安全保障下推進高水平開放。
他表示,特區政府會透過不同渠道,持續加強宣傳教育,帶領和鼓勵社會各界深入學習和領會白皮書的重要內涵和要求,增強市民的國家安全意識;同時鼓勵社會各界舉辦有關白皮書的學習和交流活動。他強調,特區政府在維護國家安全和推動發展經濟上堅定不移,全力以高水平安全護航「一國兩制」事業高質量發展,並以高質量發展實現高水平安全,讓社會發展有更好的保障,市民有更好的生活。

評論(0)
0 / 255