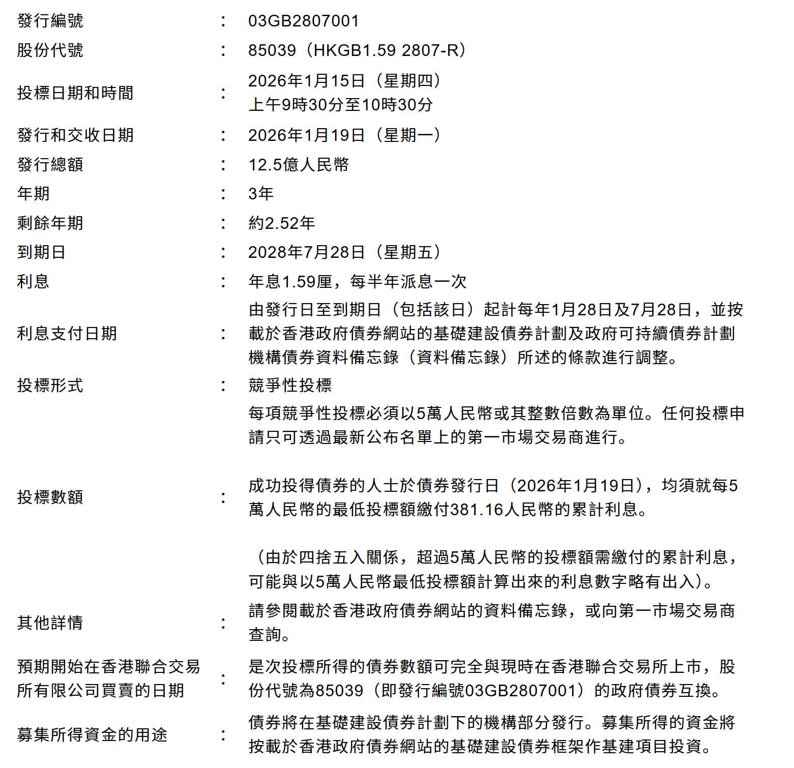
香港金融管理局以香港特別行政區政府代表身份於今日(1月9日)公布,重開在基礎建設債券計劃下推出的三年期人民幣特區政府機構債券(發行編號03GB2807001),作三年期債券供投標。該批重開債券將於2026年1月15日(星期四)進行投標,並於2026年1月19日(星期一)交收。
透過是次重開債券,將有額外12.5億人民幣的未到期3年期債券(發行編號03GB2807001)供投標。該批債券將於2028年7月28日期滿,利率為年息1.59厘,每半年派息一次。該批債券於2026年一月九日的指示價格為99.47,半年化收益率則為1.805%。
責任編輯:
宋得書
評論成功,請等待管理員審核...

評論(0)
0 / 255