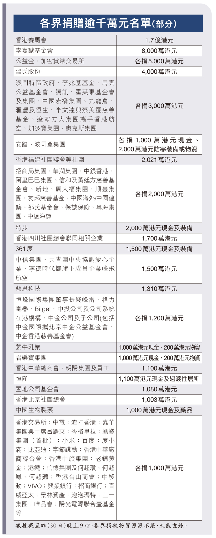
(香港文匯報記者 康敬、莊程敏)大埔宏福苑五級大火牽動全港、全國人民的心。面對這場突如其來的災難,中央港澳辦早前協調廣東省為火災救災工作提供協助及支持。香港特區政府、社會各界,還有無數內地同胞迅速行動,用源源不斷的應急裝備物資、一筆筆捐款等實際行動凝聚起「一方有難,八方支援」的暖流。據香港文匯報不完整的統計,短短數天來自香港及內地企業、機構和社會各界的捐款總額近30億元,當中單是有內地背景的企業捐款金額已至少逾12億元。
火災發生後,香港特區政府率先成立大埔宏福苑援助基金,投入3億元作為起動資金至昨日獲9億元民間捐款;來自香港及內地社會各界、機構的捐款不斷增加,香港賽馬會透過賽馬會緊急援助基金提供1億元緊急援助金,昨日舉行的閉門賽馬7,020萬元收益亦悉數捐出;港鐵公司除捐款外亦為受災居民提供八達通資助。
與此同時,全國各地的愛心捐款與應急物資馳援香港,一眾央企、內地大型企業以及駐港中資企業和機構展現強而有力的社會責任與擔當,馬雲公益基金會捐出3,000萬元。AlipayHK亦新設捐款通道,民眾可於AlipayHK首頁進入捐款專區快速進行捐贈。截至昨午,已有42萬人次透過AlipayHK捐獻,善款總額逾1.8億元。
貴州群眾排長龍捐款
在這場愛心接力中,每一分力量都值得珍視,無論捐贈金額多少,都承載着每一位同胞對香港受災市民的深切關懷。在貴州榕江村超球場,當地群眾排起長隊為大埔火災受災居民捐款,95歲的楊留香奶奶在家人陪伴下來到現場,將飽含心意的50元人民幣投入捐款箱,「榕江6月遭了水災,全國各地都來幫我們。我們錢不多,但也要盡點心意幫助香港同胞。」還有內地網友留言:「香港有事就是我們有事。」「汶川的恩情我們永遠記得,我們是一家人,這次輪到我們幫忙了。」
從內地匯聚到香港的溫暖正以「零延遲」的效率抵達香港,包括中國人民銀行全力配合香港的搜救、傷員救治、善後安撫等工作,支持商業銀行建立跨境人民幣捐贈綠色通道,確保境內捐贈資金「零延遲」到賬;中銀集團保險昨亦啟動應急理賠通道,豁免宏福苑火災受損單位的保單持有人理賠申索期,以及「先行給付、全額賠付」。還有多間保險公司宣布開設服務專線和應急理賠綠色通道,簡化理賠手續,快速響應受影響客戶的索償查詢與申請。
這些來自四面八方的愛心,不分大小,不論形式,共同構築起災後重建的堅強後盾。從企業到個人,從香港到內地,無數關懷與支持正匯聚成照亮災後重建之路的溫暖光芒。
中央港澳辦統籌安排 應急裝備物資速供港
據《人民日報》文章指,為妥善做好香港大埔火災應對處置後續工作,按照中央港澳辦統籌安排,針對香港特區政府有關需求,國家防災減災救災委員會辦公室、應急管理部11月29日啟動應急物資政社協同保障機制,協調應急關愛基金會以及阿里、韓紅、壹基金、愛德、字節跳動等基金會,向香港特區政府緊急提供便攜式戶外充電站、承重搬運機、呼吸器等應急裝備物資,全力支持香港特區政府做好應對處置後續工作。
此外,根據香港消防處需求,國家消防救援局在前期已援助照明無人機、雙光偵察無人機、外骨骼機械裝備等應急裝備物資基礎上,再次向香港特區政府提供防護靴等物資支持。
根據香港特區政府提出的需求,廣東省迅速調集有關救援裝備和醫療物資及耗材,分別於11月27日晚和11月28日上午交付香港方面。
建跨境人民幣捐贈綠道
記者從中國人民銀行獲悉,為全力配合做好香港大埔火災人員搜救、傷員救治、善後安撫等工作,確保境內捐贈資金「零延遲」到賬,中國人民銀行支持商業銀行建立跨境人民幣捐贈綠色通道。
國家金融監督管理總局11月29日發布通知,要求銀行業保險業做好香港大埔火災金融保障服務有關工作。各相關保險機構應按照「應賠盡賠、能賠快賠、合理預賠」原則,簡化手續,優化流程,體現保險溫度和理賠速度,及時為受災客戶辦理理賠等手續。通知要求強化科技保障,建立捐贈綠色通道,在符合監管要求的情況下簡化審核材料,方便廣大企業和各界人士捐贈,確保捐贈資金零延時到賬。通知還要求在港中資銀行加大金融服務力度,結合受影響客戶的實際情況,酌情提供延遲還款等安排,大力支持災後恢復重建,依法合規高效辦理信貸審批。
香港大埔火災事故發生後,中華慈善總會第一時間啟動響應機制,向受災地區捐贈500萬元,同步開通網絡募捐通道,攜手各界愛心力量向受災同胞伸出援手。截至11月29日晚,已募集救災款物價值近7,000萬元人民幣,善款與物資將陸續送達受災地區。

評論(0)
0 / 255