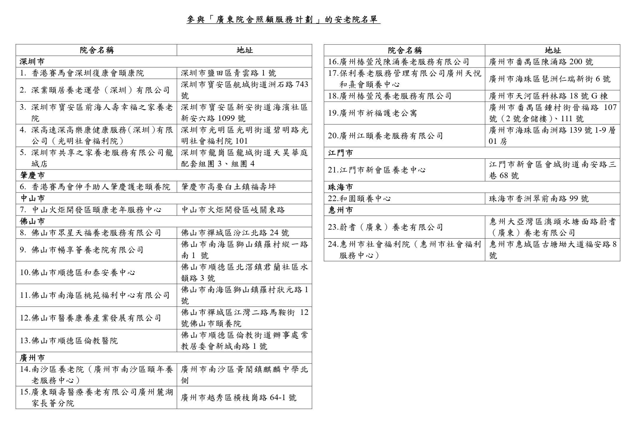
香港文匯報訊 《2024年施政報告》公布,政府將於2025年推出為期三年的試驗計劃,資助選擇赴粵養老的綜合社會保障援助 (綜援)受助長者入住指定在粵安老院,以改善生活環境和提升生活質素。政府今日(30日)公布,於明日(10月1日)起推出由關愛基金資助「綜合社會保障援助長者入住廣東院舍試驗計劃」(試驗計劃),為期3年,旨在提升生活質素,每名合資格長者每月可獲港幣5,000元資助,入住指定安老院(詳見下表),名額共1,000個。
社署已委聘新家園協會為認可服務機構(服務機構),協助社署推行試驗計劃。服務機構會舉辦到訪個別指定安老院的體驗團,讓長者參觀設施和體驗服務,以便選擇合適的安老院。首個體驗團暫定於今年11月舉行。社署將分批向合資格綜援受助長者發信,介紹試驗計劃及邀請他們參加體驗團。
試驗計劃的申請人必須符合有關申領條件,包括:(1)符合資格參加或已參加「綜援長者廣東及福建省養老計劃」(綜援養老計劃);(2)將會或已經入住指定安老院;以及(3)沒有同時獲社署或其他機構資助安老院住宿費用。參加試驗計劃的長者除可在綜援養老計劃下領取現金援助外,還可每月獲發港幣5,000元資助,用於支付入住指定安老院的院費及應付相關生活開支。
符合資格的綜援長者由明日(10月1日)起可向服務機構/負責其綜援個案的社會保障辦事處提出申請。服務機構會提供有關指定安老院的資訊,讓長者及其家人自行選擇合適的安老院,並協助他們辦理有關申請手續。完成審核後,社署會向申請人發出通知書,通知其申請結果及資助發放安排。
社署補充,房委會已於今年3月起實施更靈活的租務安排,為選擇到內地養老的長者提供更長的適應期。參與試驗計劃的公屋長者住戶由離港到內地養老起,可保留其現居公屋單位或戶籍由以往的3個月延至6個月。上述安排亦適用於房協出租屋邨的長者住戶。
有關試驗計劃的詳情載於關愛基金網頁及社署網頁。市民可於辦公時間內致電社署關愛基金組(電話︰3422 3090)或社署認可服務機構新家園協會(電話︰2815 7399)查詢。
此外,在今日(30 日)的立法會福利事務委員會政策簡報及會議上,選委界議員陳沛良關注資助名額合共1,000個,是否足夠。勞工及福利局局長孫玉菡回應指,考慮到正領取綜援及居住於公屋的長者,未必有較大機會想到廣東院舍,認為居住於私人院舍或不適切房屋的長者北上養老的動機則較大,料涉及約5,000至6,000人。

評論(0)
0 / 255