(香港文匯報記者 吳健怡)廣東院舍照顧服務計劃為北上養老的長者提供一個安全、舒適且充滿關愛的生活環境,至今已有539名長者參與。香港特區政府社會福利署助理署長(安老服務)甄麗明日前在接受香港文匯報專訪時表示,由於粵港生活文化習慣差異的原因,很多長者對北上養老存在不同的擔憂,包括就醫問題、長期照顧的安排、對社會服務的認知等問題。為讓長者感受到跨境安老的熟悉感,社署將於今年下半年開始分擔參與計劃的合資格長者在當地部分醫療費用,並計劃在今年上半年起,委託機構提供關愛服務。
由去年11月起開始,廣東院舍照顧服務計劃新增了7間安老院,至現時合共有11間認可服務機構,分布在廣州、佛山、深圳、中山及肇慶5個城市,為參加計劃的長者提供資助北上護理安老宿位。
廣東院舍計劃累計539港長者參與
甄麗明介紹,營運商分別為5間內地機構、4間香港非政府機構/私營機構與內地機構合作以及兩間香港非政府機構。至今,該計劃已經累計有539位香港長者參與。根據去年11月底的數字,目前透過計劃居住在內地安老院的長者,合共有316位。
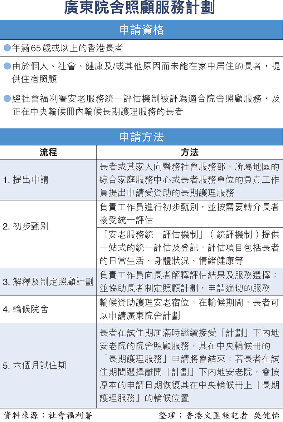
甄麗明表示,計劃下的院舍必須被評選為星級養老機構名單中四星或以上級別,且具備最少兩年營運紀錄,才能加入成為計劃的認可服務機構。
她呼籲合資格的院舍可踴躍參與。為了讓長者有更多選擇,社署會將計劃擴展至大灣區更多內地城市,緊密與大灣區內地城市的有關部門聯絡,並實地考察和共同物色合適的養老機構。
不少長者對跨境養老的最大擔憂是醫療費用,甄麗明解釋,接受資助院舍照顧服務的長者普遍患有慢性病,需要定期服藥,因病住院的情況亦時有發生。雖然目前除深圳外,在大灣區其他內地城市的香港長者只需居住滿半年已可獲得居住證,從而可合資格購買醫保。不過,鑑於醫保制度設有共付額,即醫保可報銷一部分醫療費用,餘下的共付額仍要由投保者自行承擔,故持有內地醫保的香港長者仍會擔心這一筆開支。
為釋除長者的憂慮,特區行政長官李家超在去年公布的施政報告中,提出了優化廣東院舍照顧服務計劃,以資助赴粵養老的綜援受助長者入住指定院舍期間的部分醫療開支,預計在今年下半年推出試行計劃。據計劃規定,資助上限為每人每年門診費用人民幣一萬元及住院費用人民幣三萬元,在不超過分擔上限的前提下,按實報實銷的原則向合資格長者發還醫保內個人自付部分的費用。
除了長者的住宿環境以及健康狀況外,社署還會關心到長者的心理健康。甄麗明知悉,有長者在離開香港的熟悉環境後,會面臨孤獨和心理壓力,以及對於在香港出生且未曾離開過香港的長者,長住內地可能會面臨較大的疏離感,因此將於今年上半年因應不同背景的長者,推出相應的關懷計劃,以幫助香港長者更好地融入新環境,並藉此建立社交關係。
入住安老院首六個月 機構定期探訪電聯
甄麗明透露,社署會委託有為居於內地港人提供社會服務經驗的香港非政府機構,為參加計劃的長者及其家人提供關愛服務,首先在長者入住計劃下的安老院首六個月,相關機構會以定期探訪及電話聯絡等方式幫助長者適應內地生活。在首六個月後,機構會繼續與長者保持聯絡,並按需要為他們提供支援,包括探訪、電話聯絡、會面等,持續地關心他們。
入住星級新家 「老友記」更開朗
在香港人口高齡化的背景下,港人到大灣區內地城市安老已成為近年社會的熱門議題。社署推出廣東院舍照顧服務計劃,讓香港長者獲多一個安老的選項,跨境養老亦改寫不少長者的晚年生活。社署助理署長(安老服務)甄麗明引述兩名參與計劃的長者,在香港獨居缺乏人際支援網絡,入住內地院舍精心打造的星級新家後,整個人變得開朗,更大讚院舍環境好,不用輪候宿位,職員亦悉心照顧。
特區政府自2014年6月開始推行廣東院舍住宿照顧服務試驗計劃,並在2020年1月將試驗計劃恒常化,現名廣東院舍照顧服務計劃,為年滿65歲,由於個人、社會、健康及或其他原因而未能在家中居住的長者提供住宿照顧。
「醫養結合」利身心健康
甄麗明表示,申請人在提出申請資助院舍照顧服務時,均需要接受安老服務統一評估,經評估確定其服務需要後,可根據評估結果申請長期護理服務,而申請計劃的長者無需資產審查。
隨着內地醫療福利機制及服務愈趨成熟,她認為內地養老院舍較香港的院舍更為寬敞,空間更大,又可提供較多雙人房和單人房予長者選擇,加上內地的養老院為「醫養結合」,集醫療、康復與養老服務一體,除了供應智能化康養設備,院舍的娛樂設施亦較為豐富,如設有健身室、康樂活動,有利於香港長者的身心健康。
甄麗明引述兩名參與了計劃的長者的感受。84歲高齡的梁婆婆由於長期獨居於香港,未能與在內地居住的子女經常團聚,因此長期心情抑鬱,不喜外出,在港亦欠缺支援網絡,2018年透過當時的試驗計劃,入住在深圳的安老院舍。
梁婆婆除了有情緒問題外,更患有高血壓、高血脂及白內障。甄麗明說,深圳的院舍會關注長者的身心健康,除了會定期為梁婆婆做身體檢查外,亦十分關注她的心理健康。院舍的工作人員亦會鼓勵她多參與活動,並帶她去公園散步,提升手腳的活動功能,減慢記憶衰退,慢慢亦打開梁婆婆封閉已久的心扉,與社會重新接軌,「梁婆婆回港覆診時,還會約一班老友記去飲茶,朋友都讚她與以往有很大分別。」
素食者獲貼心安排餐飲
另一位80多歲的鄧婆婆,於一年前在計劃下居住於另一間深圳的安老院舍,甄麗明說,由於鄧婆婆是一位素食者,院舍貼心地為她提供素食餐飲,「她一直讚這裏很大,空氣也好,而且還欣賞職員的熱情」,讓她能夠頤養天年。
由於內地與香港的生活環境始終不同,為鼓勵更多香港長者參與計劃,以及給予他們適應的時間。甄麗明表示,由2023年10月1日起,社署在計劃內加入為期6個月的試住期(由長者入住計劃下的安老院當日起計),若長者在試住期屆滿時繼續接受計劃下內地安老院的院舍照顧服務,其在香港中央輪候冊的長期護理服務申請將會結束。
她補充,若長者在試住期間不適應而選擇離開計劃下的內地安老院,將會按其原本的申請日期恢復其在中央輪候冊上長期護理服務的輪候位置。
養老社區似園林 提供24小時醫護保障
(記者 帥誠 廣州報道)魚池裏的錦鯉成群游弋、孔雀站在枝頭曬太陽、長者坐在連廊裏賞花……步入位於佛山市中心城區的天福養老社區,彷彿進入一座古典的中式園林。上午8時半至9時半,恰逢早操時間,在社區大樓前的空地上,院舍的長者伴隨着音樂開始伸展拳腳,即便是需要坐輪椅的院友,也會有護工幫忙讓他們坐着跟隨節奏動動手。不少入住的香港長者大讚院舍照顧周到,家屬也因兩地交通便利,幾乎每周都會北上探望共享天倫,跟在港養老沒兩樣。
這座建立於2019年的養老社區,佔地面積13,600平方米,2024年入選廣東院舍照顧服務計劃,符合條件的香港長者將由香港特區政府資助,在天福養老社區享受住宿、餐飲、護理、生活照料、康復、文體娛樂活動、基礎醫療等服務(具體服務內容以香港社會福利署公布為準)。香港長者只需負擔個人消費品、超出政府覆蓋部分的醫療費等費用。
「現在社區已有400多位長者入住,入住率約達95%。」佛山市眾星天福養老服務有限公司市場部主管石晶晶表示,除了工作人員悉心照料長者,完善的醫療配套也是關鍵。
據了解,該處設有慈恩護理醫院,開設有內科、外科、康復醫學科、中醫科、全科醫學科、營養科等科室以及內科住院部,包含醫療床位200多張,提供24小時醫護保障。同時,與復星禪誠醫院(三甲)建立了戰略合作關係,提供轉診、轉院等綠色通道。
該社區已有6名香港長者入住,還有3名長者近期通過廣東院舍照顧服務計劃的申請,即將入住。長者按照正常申請流程入住後,如果不適應,也可以隨時退住。
設專區供港長者入住
石晶晶透露,社區已經專門開闢一層樓作為香港長者的入住專區,整層樓有55個床位,以雙人房為主,包括有陽台和無陽台的多種房型任長者選擇。「社工都會盡可能引導入住的長者之間多進行交流,基本上老人家住進來後都能夠交到新朋友。」
婆婆愛熱鬧 喜與院友打牌
「我沒事就喜歡打麻將,每天其他老人家打麻將都會喊我一起。」2020年8月入住該院舍的香港長者馬婆婆笑說,之前在香港經常獨自留守家中,只能看電視、讀小說,入住該處後每天跟其他院友打麻將,既熱鬧又可以動腦筋,防止腦力過早退化。
馬婆婆的兒子汪先生坦言,母親年紀漸長,不放心她白天獨自在家,經過一番考察後決定讓母親入住天福,正是看中該處的服務和環境優美的大花園。
「最讓放心的,是每周有醫生上門為母親檢查身體,護理員還會每天發送母親生活片段的視頻,讓我掌握母親的最新健康狀況。」隨着兩地交通完善,他每周都可以北上探望,陪媽媽一起飲茶、逛街。
因為糖尿病導致身體健康狀況下降的蘇伯伯也從香港來到佛山養老,笑說住在天福的生活十分舒適。「每天有兩罐牛奶,每周都有組織飲茶,還有物理治療。在社區專業護理人員的照料下,人精神了很多,血壓血糖也變得穩定。」

評論(0)
0 / 255