民政事務總署今日(23日)繼續開放19間社區會堂和社區中心作臨時避暑中心。
臨時避暑中心會在酷熱天氣警告生效期間全日開放予市民避暑。此外,在晩上10時30至翌晨8時,臨時避暑中心亦供應被鋪及睡覺的地方予有需要人士。中心內有人員當值。
臨時避暑中心的地點如下:
香港島:
———
中西區 - 西營盤高街2號西營盤社區綜合大樓3樓西營盤社區綜合大樓社區會堂
東區 - 銅鑼灣福蔭道7號3樓銅鑼灣社區中心
南區 - 鴨脷洲利東邨利東社區會堂
灣仔 - 灣仔皇后大道東258號灣仔街市地下低層灣仔活動中心
九龍區:
———
九龍城 - 紅磡庇利街42號九龍城政府合署1樓紅磡社區會堂
觀塘 - 藍田啟田道71號藍田(西區)社區中心
深水埗 - 深水埗石硤尾邨42座地下石硤尾社區會堂
黃大仙 - 慈雲山雲華街45號慈雲山(南區)社區中心
油尖旺 - 油麻地眾坊街60號梁顯利油麻地社區中心
新界區:
———
離島 - 東涌文東路39號東涌市政大樓地下東涌社區會堂
葵青 - 葵涌葵盛西邨第六座平台葵盛社區會堂
北區 - 粉嶺祥華邨祥華社區會堂
西貢 - 將軍澳坑口培成路38號西貢將軍澳政府綜合大樓地下坑口社區會堂
沙田 - 沙田隆亨邨隆亨社區中心
大埔 - 大埔鄉事會街2號大埔社區中心
荃灣 - 荃灣梨木樹邨康樹樓地下梨木樹社區會堂
屯門 - 屯門蝴蝶邨(近蝶心樓)蝴蝶灣社區中心
元朗 - 元朗朗屏邨朗屏社區會堂
元朗 - 天水圍天耀邨天耀社區中心
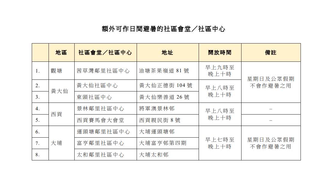
除以上臨時避暑中心外,部分社區會堂和社區中心亦會於開放時間內供市民作日間避暑之用:
責任編輯:
孫佳藝
評論成功,請等待管理員審核...

評論(0)
0 / 255