據央視新聞及極目新聞消息,近日,四川巴中市通江縣、南江縣發布通告稱,城區禁止私自熏製臘製品,熏製臘肉、臘腸等需送到指定的集中熏製點。通江縣一集中熏製點的公司僅熏製「限於在該公司購買的肉製品」,被指打賣肉廣告。
11月22日,極目新聞從通江、南江兩縣綜合行政執法局了解到,出台該規定是為了應對大氣污染防治,兼顧環保和用火安全。兩地多個集中熏製點負責人均向記者表示,集中熏製要收取加工費或材料費。
另外,記者注意到,此前巴中相關部門曾在該市巴州區、經開區、恩陽區指定了10個臘肉熏製點。另據巴中市環保部門消息,今年10月,因臘肉熏製頻發高發等導致大氣污染防治工作履職不到位,當地4個街道辦主要負責人被集中約談,相關責任人被全區通報。
兩縣禁止私自熏製臘製品,指定多個熏製點
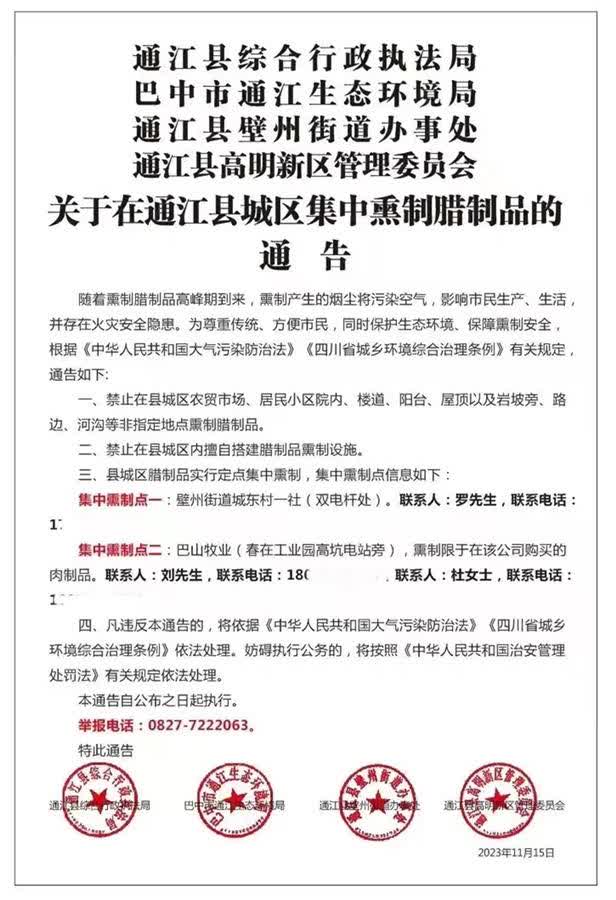
11月15日,通江縣綜合行政執法局聯合巴中市環保局、相關街道辦、新區管委會,發布了《關於在通江縣城區集中熏製臘製品的通告》。通告表示,「隨着熏製臘製品高峰期到來,熏製產生的煙塵將污染空氣,影響市民生產、生活,並存在火災安全隱患。為尊重傳統、方便市民,同時保護生態環境、保障熏製安全,根據有關規定,禁止在縣城區農貿市場、居民小區院內、樓道、陽台、屋頂以及岩坡旁、路邊、河溝等非指定地點熏製臘製品;禁止在縣城區內擅自搭建臘製品熏製設施;縣城區臘製品實行定點集中熏製。」
通江縣的通告中還公布了兩個集中熏製點的地址和電話,其中一家註明「熏製限於在該公司購買的肉製品」。通告還提到,凡違反本通告的,將依據《中華人民共和國大氣污染防治法》《四川省城鄉環境綜合治理條例》依法處理。妨礙執行公務的,將按照《中華人民共和國治安管理處罰法》有關規定依法處理。通告公布了指定的熏製點及電話,另附有舉報電話及相應的處罰措施。通告自公布之日起執行。
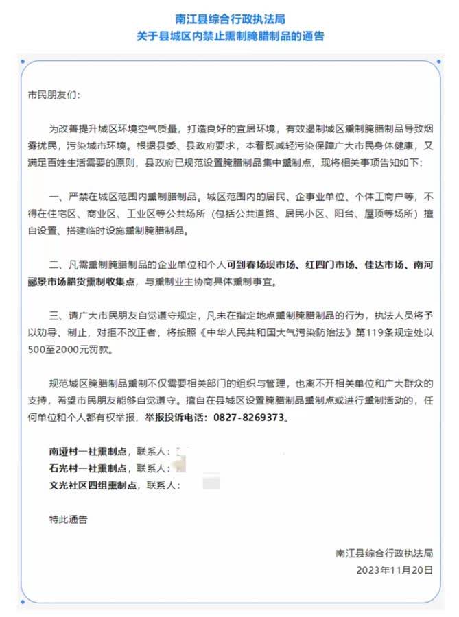
11月20日,南江縣綜合行政執法局屆發布了《關於縣城區內禁止熏製腌臘製品的通告》,與通江縣相似。通告表示,嚴禁在城區範圍內熏製臘製品,即城區範圍內的居民、企事業單位、個體工商戶等,不得在住宅區、商業區、工業區等公共場所(包括公共道路、居民小區、陽台、屋頂等場所)擅自設置、搭建臨時設施熏製腌臘製品;凡需熏製腌臘製品的企業單位和個人可到春場壩市場、紅四門市場、佳達市場、南河酈景市場臘貨熏製收集點,與熏製業主協商具體熏製事宜;凡未在指定地點熏製腌臘製品的行為,執法人員將予以勸導、制止,對拒不改正者,將按照《中華人民共和國大氣污染防治法》第119條規定處以500至2000元罰款。
集中熏製需收取加工費或材料費,但不指望掙錢
上述通告引發部分網友討論。有網友表示,指定熏製點不妥,若收費是否有相應的標準?還有人質疑,公司要求熏製限於在該公司購買的肉製品,這是在打賣肉廣告。
11月22日,記者以消費者的身份聯繫了通江、南江縣多個熏製點,均表示已收到上述通告,集中熏製需要收取相應的加工費或材料費。
通江縣壁粥街道辦一熏製點企業負責人對記者稱,該公司不賣肉,會在城區設點收肉,再拉到工廠熏製,如果是單位有熏製需求,雙方需要簽訂協議。如果居民送來的肉已經腌制好,加工費每斤1.6元,未腌制好則是4元每斤,「這是為了完成相關部門的環保指標,也不指望掙錢。」
該縣另一處熏製點是巴山牧業,熏製「限於在該公司購買的肉製品」。官網介紹,巴中市巴山牧業股份有限公司成立於2011年5月,註冊資金4140萬元,總部位於通江縣工業園區,專業致力於青峪豬保種及全產業鏈開發。
巴山牧業一名工作人員告訴記者,該公司主要銷售黑豬肉,每斤售價在26元左右,「不同部位的肉價格不同。」此外,在該公司熏製臘肉確實需要買公司的肉,加工費每斤3.5元,包裝費另算。目前,熏製業務還未對外開放,預計下個周可以開始熏製。
南江縣某村熏製點負責人告訴記者,該熏製點用的是當地傳統熏製臘肉、臘腸的方法,熏製點設置在離城區較遠的村裏,有利於環保。該負責人稱,他們不賣肉,居民可自己屠宰生豬或在市場上買肉送到熏製點,「自己帶鹽,熏製一斤肉收加工費3元,自己不帶鹽每斤加工費4元。昨天已有人送來了40斤肉。」
該縣另一村熏製點負責人對記者稱,該熏製點每斤收取加工費2元到3元不等,拿到成品需要一個月左右。然而,集中熏製對防止大氣污染到底有多大作用?該負責人稱,「我們是政府指定的熏製點,保護環境只是一方面。」
通告是為了應對大氣污染,主要面向城區居民
22日,通江縣、南江縣綜合行政執法局工作人員均向記者證實,上述通告屬實。
通江縣綜合行政執法局一名工作人員告訴記者,通江縣有一部分人居住在農村,日常家裏會生火做飯,順便就把臘肉、臘腸熏製了,也有城區的居民會把肉送到村裏的親戚家熏製。但一部分住在城區的居民,曾出現過在樓頂搭棚子熏製臘肉被舉報的情況。今年,該規定首次在通江縣實施,剛開始推行時有一部分人不習慣,會慢慢引導。
該工作人員表示,該通告主要是面向城區居民,有熏製需求的居民可將肉送至熏製點。例如巴中牧業設備比較齊全,不會強制買賣肉製品,「畢竟是為了保護環境。」
南江縣綜合行政執法局一名工作人員對記者稱,城區居民若需要熏製臘肉、臘腸等,必須送到指定的熏製點,不得私自熏製。該規定主要是為了應對大氣污染防治,「市裏多個縣區都有這樣的規定。」
記者注意到,此前媒體報道顯示,巴中市生態環境局和巴中市城市管理行政執法局曾發布通告,在該市巴州區、經開區、恩陽區指定了10個臘肉熏製點。通告指出,禁止在巴中市中心城區居民小區院內、樓道、陽台、屋頂以及岩坡旁、路邊、河溝等非指定地點熏製臘製品;禁止在巴中市中心城區內擅自搭建臘製品熏製設施;巴中市中心城區臘製品實行定點自行熏製和統一收集、集中熏製市場化運營兩種模式。
另外,據巴中市環保部門官方消息,今年10月,因臘肉熏製頻發高發等導致大氣污染防治工作履職不到位,當地4個街道辦主要負責人被集中約談,相關責任人被全區通報。

評論(0)
0 / 255