(香港文匯報記者 廣濟)香港距離無現金世代仍是路途漫漫,惟流動電子支付已是大勢所趨,長者、無智能手機及無家者等族群「數碼鴻溝」是否嚴重? 香港文匯報記者日前全程直擊一名長者買餸,臨門用電子支付工具埋單時卻屢屢碰壁,不是商戶未安裝電子支付工具,就是長者忘記付費密碼,幾經輾轉仍是用現金。該長者直言:「唔想被時代遺忘……電子支付唔係唔想學,而係有許多困難同擔憂。」據香港現行法例,商戶拒收現金純屬商業決定,不會觸犯法例,有關注組織建議特區政府未雨綢繆,修例規定商戶不得拒收現金,確保在「無現金」世代下,弱勢群體不被「數碼歧視」,以及舉辦更多手機班助他們追上潮流。
66歲的媚姐和許多退休的「雙老家庭」一樣,與老伴日常消費無外乎買餸、飲茶、買衫買鞋等,外加繳付公共服務費用,過程中清一色使用現金或拍八達通卡,「去街市梗係現金,超市就用八達通,政府繳費自然係去櫃台用現金或八達通繳費。」
街市裝電子支付 少人用唯有放棄
她坦言,絕對支持特區政府推動電子支付和數碼化轉型,「始終係大勢所趨,長者唔想被時代遺忘,亦要跟上潮流!」
香港文匯報記者日前跟隨媚姐逛街市。在挑選「心頭好」後,媚姐發現該商戶並沒有安裝電子支付終端機。在街市工作的劉女士解釋,香港不少社區還是以長者、家庭主婦消費為主,還有大量的外傭也是拿現金替僱主買餸,因此街市商戶除了顧慮電子支付設備費用外,亦考慮到消費者以現金支付為主,「這街市曾有商戶試行使用電子支付,點知根本無乜人用,唯有停用。」
記者之後跟媚姐到連鎖商戶購物,結賬時她開啟手機上的電子支付應用程式,系統要求她輸入賬戶名稱及密碼,媚姐笑道:「我點會記得呢?」原來,不甘後人的媚姐幾年前曾在大型超市推廣活動上,下載一款電子支付應用程式,「心想又有優惠、又能學到電子嘢,何樂而不為?」
她在申請成功後,增值數百元至賬戶內,在職員及朋友的協助下順利使用了一段時間,但不久後,她再次登錄時,被系統要求重新輸入賬戶名及密碼,但她的腦海一片空白,「後生仔女都會忘記密碼,我哋長者點記得住?」
自此之後,媚姐一直將該應用程式閒置,直至與記者逛街時已完全忘記密碼。她坦言,電子支付對長者而言,最難的部分首先是安裝App、填資料,以及牢記密碼,加上近年與科技相關的騙案頻生,令她對電子支付更敬而遠之,「長者最擔心被人呃,就算學識使用電子支付,點樣保護自己財產都係學問,後生仔都被呃過,我哋邊有信心呢?」
倡政府開辦講座 教長者追上潮流
媚姐也熱衷網購,但由於不熟悉電子支付,多數要求賣家「貨到付款」,「如果實在想淘寶,唯有搵識用嘅老友幫手買。」她希望特區政府可籌辦座談會,幫助長者學習電子支付,「長者搵唔到合適嘅人來教,希望未來政府可以支援。」
同時,她更希望特區政府提供防騙教育支援,「我同老友飲茶時都諗過,騙案咁多,政府要推電子支付,係咪可以考慮政府自己成立一個數據庫,或者設一種獨立監察機制,保障市民電子財產呢?長者就更有信心去學。」
根據香港法例,港元是香港法定貨幣,但商戶是否接受港元現鈔屬商業決定。媚姐也擔心有天電子支付成為主流,現金不普遍使用,長者淪為「數碼弱勢群體」,「我們不是不願意學,但始終能力有限,甚至有人無法負擔智能電話,希望商戶、政府服務,必須保留現金支付窗口,絕對不可以完全淘汰。」
社區組織協會幹事施麗珊表示,不少弱勢群體尚未改用智能手機,電子支付對他們來說似乎遙不可及,然而推動數碼化是大勢所趨,「政府即使在立法規定禁止拒收現金上有困難,亦應當提供其他類型支援,例如日後大量商戶不收現金,必須在顯眼位置標示以提早告知消費者,亦應當提供後備方案,譬如有職員可替無電子支付者臨時代付款等,而店舖內至少應當保留八達通這一支付方式。」
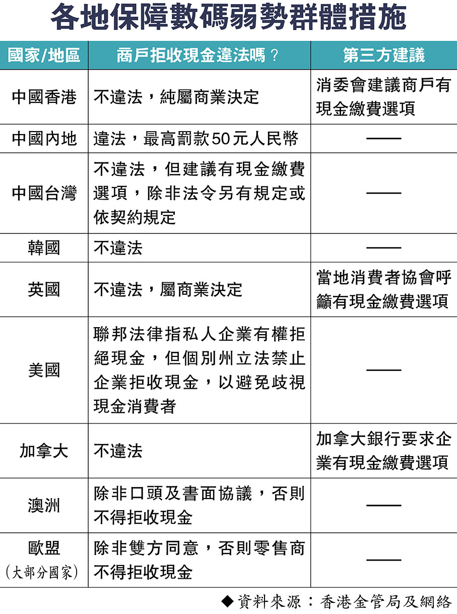
話你知|內地:商戶拒收現金罰款50萬
隨着電子支付普及,世界各地愈來愈重視「數碼歧視」的問題,以電子支付使用率超過八成的內地為例,早已立法規定,商戶拒收現金是違法行為,更曾有商店因而被罰款50萬元人民幣。中國人民銀行公告也明確要求「各類主體均應尊重公眾支付方式的選擇權」,強調不得採取歧視性或非便利性措施排斥現金支付,造成「數字鴻溝」。國家有關部委強調人民幣是中華人民共和國的法定貨幣,除了依法應當使用非現金支付工具的情形之外,任何單位和個人不得以格式條款、通知、聲明、告示等方式拒收現金。
世界各地多保留現金選項
對比世界其他國家及地區,美國聯邦法例雖然規定私人企業可以自由制定是否接受現金的政策,除非州法律另有規定,但已有一些州份通過立法,如馬薩諸塞州、羅德島州和新澤西州等,禁止企業歧視現金購買者。
世界另一大經濟體歐盟,其委員會根據歐洲法定貨幣專家小組的報告提出一項規定:除非雙方同意使用不同的付款方式,否則零售商不能拒絕現金付款。展示標籤或海報表明零售商拒絕現金付款,或以某些紙幣面額付款是不夠的,必須提供合理的理由,例如難以維持足夠的現金儲備來提供找贖,或由於存在大量現金而存在具體的物理安全風險等。然而,歐盟委員會的這項規定並不具有約束力,少數國家中,商店仍可合法拒絕現金支付。
英國則與香港類似,英鎊雖為法定貨幣,但商戶有權就自由交易選擇支付方式,但英國消費者協會近年同樣在呼籲商戶接受現金,以保障弱勢群體。
避免「數碼歧視」 議員倡社區開班
商戶拒收現金並非杞人憂天,早前台灣地區女藝人謝忻遊港期間,在惠顧一間高級漢堡包店後才驚覺該店不收現金,最後由路人代為電子支付後,她以現金歸還路人。香港有一些日式料理店也會拒收現金。立法會議員江玉歡指出,電子支付普及只是遲早的問題,特區政府必須有高瞻遠矚避免「數碼歧視」,「香港還有很多長者、弱勢群體,並不是不想而是難以使用甚至無法使用電子支付,因此未來電子支付與現金支付需要雙規並行。」她並建議政府加強對長者等人士的教育支援,可效法新加坡在各個社區內安排政府人員提供教學支援,助弱勢社群度過數碼化轉型年代。
指現金是消費權益底線
江玉歡在接受香港文匯報訪問時表示,即使目前法例並未強制規定商戶必須接受現金,但港幣現金是法定貨幣,理論上不可以拒收,「之所以港幣法定地位需要保障,除經濟因素外,還在於其普適性,大量的長者、弱勢群體等未能掌握或無法使用電子支付的人士,現金及八達通成了他們的唯一選擇,而在不少情況下,就連八達通也有無法適用的時候,這時現金就是保障市民消費權益的底線。」
她就曾有一次電子支付「甩轆」經歷:她長期習慣使用手機內置的八達通,但有次手機故障無法開啟,身上又無足夠現金支付停車費,導致當時無法駕車離開停車場,「由此可見現金的必要性,電子支付方式無論如何都有可能出現故障,現金則是最後的保障,倘若未來大批商戶不收現金,消費者就失去這一重保障。」
江玉歡認為電子支付目前在長者及弱勢群體中接受程度低,除了部分人「不可為」,即沒有智能手機之外,還有許多長者即使有心學習使用電子支付,但卻有重重顧慮。首先是傳統觀念,有的人始終認為現金在手才知道用了多少,而另一大問題則是近年愈演愈烈的網絡騙案,令長者膽戰心驚,「連年輕人都會中招,更何況長者呢?」
給予弱勢群體足夠教育支援
因此,她呼籲特區政府在大力推行電子支付時,需給予長者及弱勢群體足夠的教育支援,「鼓勵他們使用的同時要教會他們,否則長者就容易成為騙徒的點心。」
江玉歡建議香港特區政府效仿新加坡,在各個社區內安排政府人員為有需要的市民提供教學支援,以度過數碼化轉型年代,「首先教學需由政府人員提供,畢竟涉及到個人財產,長者始終對政府的信任多過其他人;其次支援期並非幾個月就足夠,而是持續進行。」
她直言,香港關於現金支付方面的法例已多年未檢視,將來有必要進行檢視,「現金和電子支付應該雙規並行,現金支付不可被完全取代。」

評論(0)
0 / 255