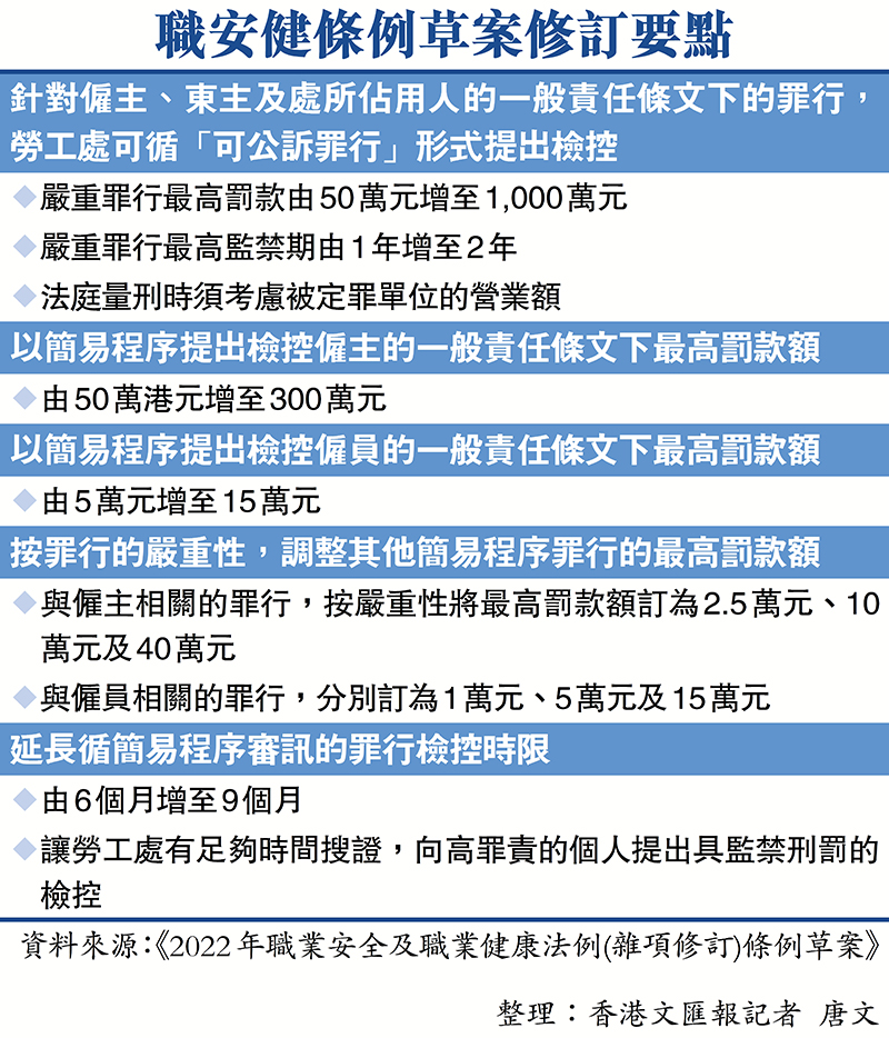
(香港文匯報記者 唐文)香港去年發生25宗致命工業意外,其中17宗涉及建造業,今年截至2月又發生兩宗建造業的致命工業意外。為提高僱主對職業安全的意識,香港特區政府修訂職安健條例,昨日立法會恢復二讀審議《2022年職業安全及職業健康法例(雜項修訂)條例草案》,最終獲三讀通過。條例多項修訂均涉及提高僱主的違法罰則,包括讓勞工處以「可公訴罪行」形式檢控違例僱主,並由較高層級法院審理,最高可判監兩年及罰款1,000萬元。有議員指出,提高罰則只是第一步,往後仍需要法庭審議案件時合理量刑。勞工及福利局表示,平日勞工處亦會加強巡查,以提高各界的安全意識,又會在修例實施兩年後作出檢討。
特區政府去年提出修訂職安健條例,最初的修例建議較嚴厲,違例僱主的罰款高達5,000萬元,政府其後修訂建議,把部分條款減辣,包括把循簡易程序審訊的罪行檢控時限,由增至1年減為9個月(修訂前為6個月),罰款上限減至1,000萬元(修訂前為50萬元)等。
勞工及福利局局長孫玉菡昨日在立法會會議上表示,香港整體職安健情況過去多年有改善,惟近十年間致命工業意外每年維持約20宗,無下降趨勢。社會普遍認為,工業意外高企主要因違反職安健的罰則偏低,未能反映罪行嚴重性及對違法者產生阻嚇作用。加上香港職安健罰則已超過20年未有檢討,遠低於海外先進地區職安健法例的最高罰款額,故有必要修例。
議員:提高罰則可增阻嚇力
多名議員均支持修例。勞聯主席、選委界別議員林振昇表示,條例在社會上已討論3年,獲廣泛支持。過往由於罰則過低,坊間甚至傳言「幾萬蚊一條人命」,相信提高罰則可增加阻嚇力。
勞工界議員周小松表示,條例罰則已超過20年未檢討,未能反映相關犯罪的嚴重性,亦導致重犯率高。今次提高罰則並非一勞永逸,他希望可藉此填補漏洞,令各方更重視職業安全,又促請勞工處加強巡查,做好宣傳教育等。
選委界別議員陸頌雄指出,過去5年本港有170次致命工傷,惟沒有人因此被罰最高罰款,涉事僱主一般只被罰款數萬元,亦無人因此被判監,即使罰款提升至1,000萬元,亦彌補不了人命損失,「希望未來法庭判刑時不要太仁慈,因為判罰仁慈就是對打工仔殘忍。」
倡用創新科技升工地安全
民建聯議員顏汶羽表示,今次修例是大進步,但提到保障職業安全並非只是僱主責任,僱員及政府亦責無旁貸,他希望政府定期檢討勞工法例,並多應用創新科技提升工地安全。
孫玉菡回應時表示,相信日後出現極其嚴重個案,法庭可裁定足夠刑罰起警惕作用。勞工處會在修例實施兩年後作檢討,包括香港整體職安健情況、意外數字等,亦會繼續多管齊下,包括巡查執法、宣傳推廣、教育培訓,減少工業意外發生。
條例草案其後獲三讀通過。來自勞工界和商界議員,隨即聯同孫玉菡會見記者。孫玉菡表示,三方自發地聯合見記者,展示了新世代良政善治實例,代表可以求同存異。
工聯會會長吳秋北歡迎今次通過條例,強調條例並非要針對僱主,但也不是「擺設」,而是希望有阻嚇力的。
勞工界立法會議員郭偉强強調,修例獲通過不代表一勞永逸,又稱增加罰則不等於金錢衡量人命。他又指地盤管理制度都有改善空間,要有職安意識。

評論(0)
0 / 255