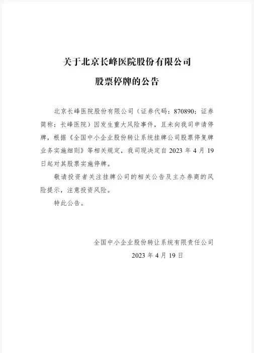
據中新財經報道,4月19日,全國中小企業股份轉讓系統有限責任公司發布公告稱,北京長峰醫院股份有限公司因發生重大風險事件,且未向公司申請停牌,根據《全國中小企業股份轉讓系統掛牌公司股票停復牌業務實施細則》等相關規定,公司現決定自2023年4月19日起對其股票實施停牌。
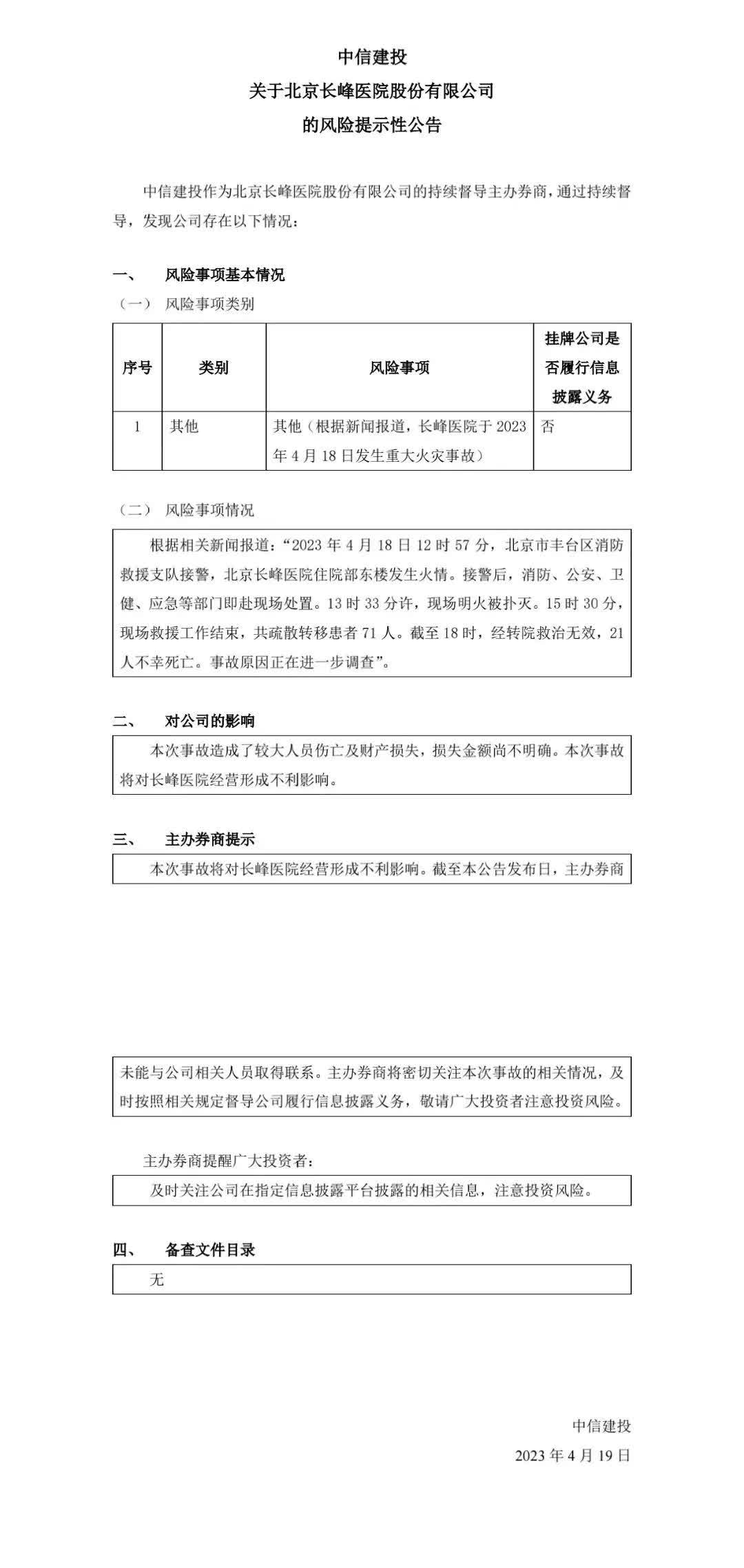
18日,北京日報客戶端發布情況通報稱,2023年4月18日12時57分,丰台區消防救援支隊接警:北京長峰醫院住院部東樓發生火情。接警後,消防、公安、衞健、應急等部門即赴現場處置。13時33分許,現場明火被撲滅。15時30分,現場救援工作結束,共疏散轉移患者71人。截至18時,經轉院救治無效,21人不幸死亡。事故原因正在進一步調查。
19日,北京長峰醫院股份有限公司的主辦券商中信建投發布公告稱,本次事故造成了較大人員傷亡及財產損失,損失金額尚不明確。本次事故將對長峰醫院經營形成不利影響。截至本公告發布日,主辦券商未能與公司相關人員取得聯繫。主辦券商將密切關注本次事故的相關情況,及時按照相關規定督導公司履行信息披露義務,敬請廣大投資者注意投資風險。
天眼查網站信息顯示,北京長峰醫院股份有限公司(曾用名:北京長峰醫院有限公司)成立於2009年,註冊資本超1.45億元(人民幣,下同),法定代表人、實控人為汪文傑。
北京長峰醫院股份有限公司董事會4月14日發布公告,原定於2023年4月20日在全國中小企業股份轉讓系統指定披露平台上披露《2022年年度報告》,現因年報編制與審核工作未按期完成,為確保數據的準確性和內容的完整性,公司將2022年年度報告延期至2023年4月27日披露。
長峰醫院2022年半年度報告顯示,2022年上半年,北京長峰醫院實現營業收入約為2.53億元,對應實現歸屬凈利潤約為-3264.38萬元。
責任編輯:
木羽
評論成功,請等待管理員審核...

評論(0)
0 / 255