(香港文匯報記者 郭若溪 李望賢 深圳報道)3月14日至20日,深圳將在全市範圍內開展三輪全員核酸檢測,同時公交、地鐵停運,社區小區、城中村、產業園區實行封閉式管理……深圳按下了「慢行鍵」,要在168個小時內,用「慢生活」實現「快嚴控」,完成一座擁有2,000多萬人口城市的「動態清零」。
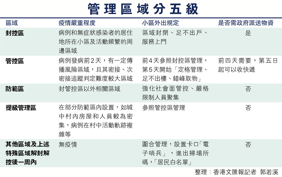
社會秩序如何維持? 「三區」(即封控區、管控區和防範區)如何管理?所有這一切,背後離不開成千上萬名公職人員下沉一線,為市民生活「打通最後一公里」,讓這座城市在快慢有序地「動態清零」。香港文匯報記者在走訪中了解到,在全市統籌安排下,不同行政區根據自身特點,也制定有針對性的管理方案。
在深圳羅湖區,目前在桂園、蓮塘、南湖、東門、黃貝、筍崗6個街道均劃分有封控區、管控區和防範區。
住定點酒店 設10工作組
羅湖投入2,339名醫護人員,下沉1,000名幹部,設置252個固定核酸採樣點。根據安排,羅湖區的防疫封控區內的醫護人員及其他工作人員都是「兩點一線」閉環,定點酒店居住。
以羅湖區黃貝街道為例,街道專項疫情防控現場指揮部下設綜合協調組、封控管控區管理組、防範區管理組、大數據排查組、大片區圍合管理組、核酸及醫療疾控組、後勤保障組、轉運組、垃圾清運與消毒組、愛心服務民生熱線組等10個工作組,保障封控區、管控區的正常運轉。
設服務熱線 多人手跟進
其中關愛組主要負責對管控區內的重點關心關愛人員名冊電話或上門聯繫,確保在冊人員平安無恙;為管控區上門派送午餐和晚餐;協助封控區做好服務保障工作,包括一日三餐的免費派送、生活垃圾一天兩次收集、代買物資等。
遇到生活困難,市民也可以撥打各街道和社區公布的「暖心服務熱線」,「三區」內也在微信建立了市民交流群、興趣群、工作群,第一時間響應市民群眾的訴求。在黃貝街道,涉疫民生訴求被納入閉環處置機制,街道分別設置了接線員、處置員。接線員從熱線電話接到訴求,通過二維碼小程序分類造冊,對於不能第一時間處置的事件分撥下發給專組處置專員,其中處置員分為醫療類和其它類,根據事情的輕重緩急進行研判並跟蹤。
人員密集區 分網格管理
南山區針對「三區」城中村「握手樓」(即相距很近的樓宇)較多、人員密集的情況,根據需要,將重點城中村分成小網格,圍合管理,為每個小網格配備服務保障組,小組由下派幹部、醫生、網格員和保安員組成,盡快實現網格「靜態管理」,減少人員交叉流動。
南方科技大學醫院相關負責人說,在南山區的封控區內,有兩類醫護人員,一類是負責掃樓採樣,無需閉環管理;另一種是負責對「十混一」初篩疑似新冠陽性患者進行覆核採樣工作,由各家醫院選派專人成立應急核酸採樣隊,交予南山區衞健局進行統一的閉環管理,有任務隨時待命出發。
分層級就醫 專職組統籌
隔離封控期間,生病了需要看病怎麼辦?以福田區為例,急危重症病人可直接撥打120,其餘情況及時聯繫社區工作人員尋求幫助,由社區三人組(即街道黨工委書記、派出所所長、社區衞生服務中心主任)組成的專職小組聯繫定點接收醫院。福田區委常委、區委區政府辦公室主任李志東介紹,封管控區建立了分層級就醫機制,暢通居民看病就醫渠道;組建由產科醫生、胎監護士、B超醫生、心理醫生組成的「產檢小分隊」,保障孕產婦的就醫需求,已服務孕產婦1,327名。2月16日至今,福田封管控區內共有58名孕產婦平安分娩新生嬰兒,每一位新生的「福寶寶」都獲得了暖心「福禮」。
備兩倍物資 快遞員幫手
在福田區的封管控區域,組織了有配送經驗的供應商加大物資保障力度,嚴格做好外賣騎手的規範管理,第一時間籌集應急生活物資,分步配送到居民家中,轄區生活物資儲備量是平時的兩倍左右。據了解,為了平衡防疫與物資派送,負責封控區、管控區的快遞員、外賣騎手需要每日進行核酸檢測,但無需閉環管理,送貨時健康碼也不會變顏色。

評論(0)
0 / 255