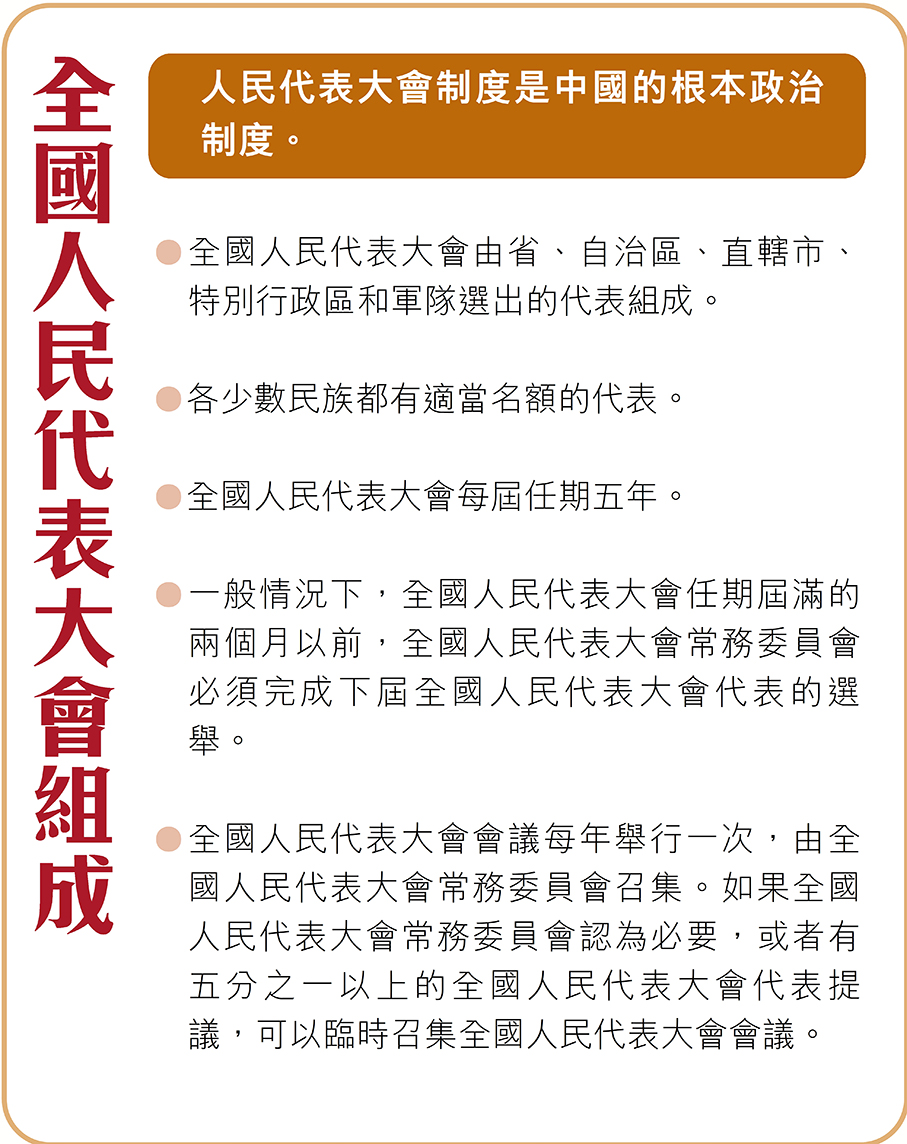
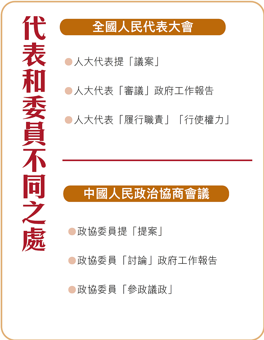
十四屆全國人大四次會議今年3月5日上午開幕,3月12日下午閉幕,會期8天。全國政協十四屆四次會議今年3月4日下午開幕,3月11日上午閉幕,會期7天。香港各界近年愈來愈認識到融入國家發展大局的重要性和緊迫性,全國兩會作為中國的政治「風向標」,亦愈發受到香港社會的重視和關注。本期匯周刊將介紹全國兩會的知識,讓讀者更清晰了解全國兩會。
文:柴婧
十四屆全國人大四次會議今年3月5日上午開幕,3月12日下午閉幕,會期8天。全國政協十四屆四次會議今年3月4日下午開幕,3月11日上午閉幕,會期7天。香港各界近年愈來愈認識到融入國家發展大局的重要性和緊迫性,全國兩會作為中國的政治「風向標」,亦愈發受到香港社會的重視和關注。本期匯周刊將介紹全國兩會的知識,讓讀者更清晰了解全國兩會。
文:柴婧
評論