張學友。(資料圖)

近日,因張學友感染新冠,原計劃於3月8、9、10日在上海舉辦的三場「張學友60+ 巡迴演唱會」取消。

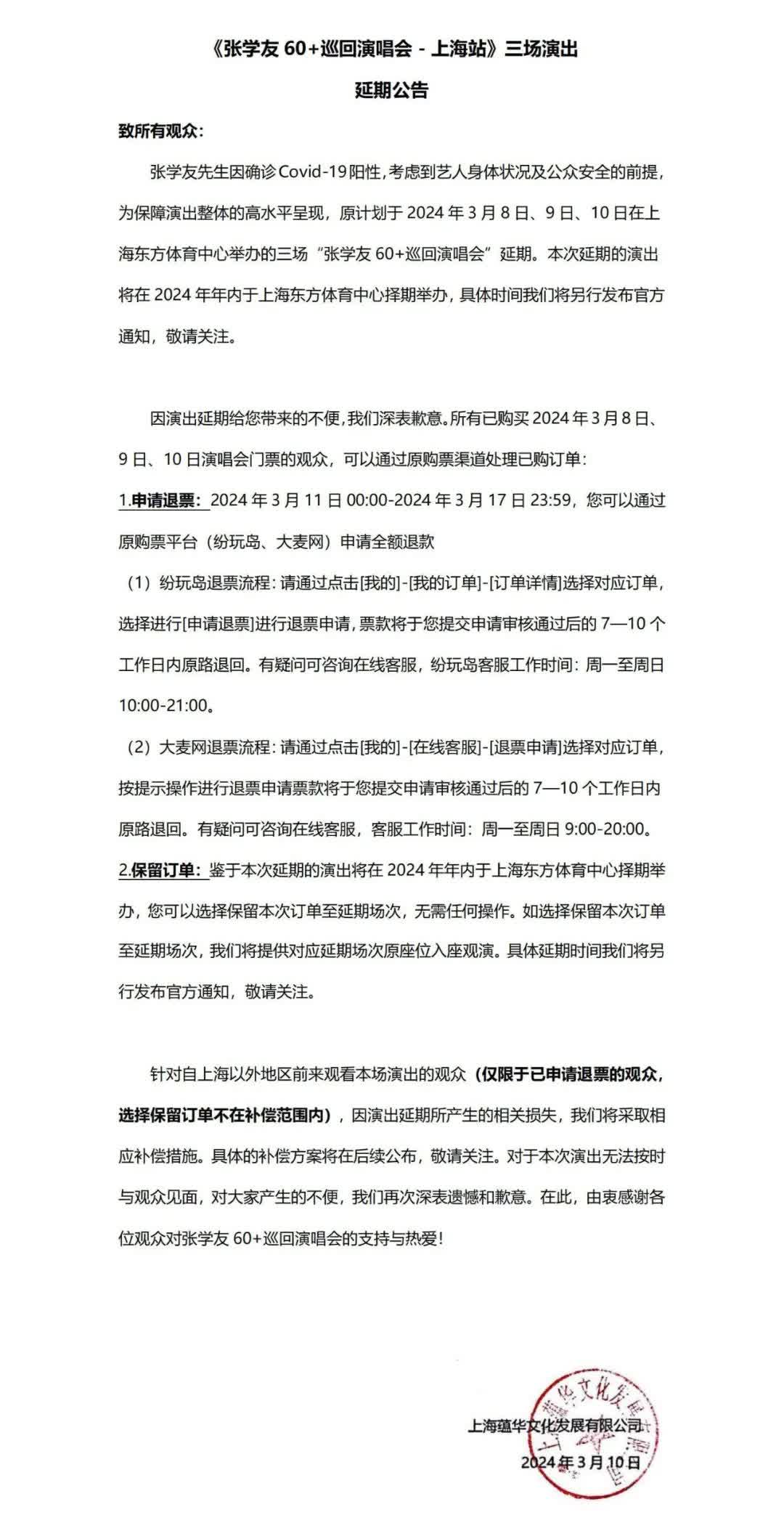
3月10日,主辦方@CMCLive華人文化演藝 發布《張學友60+ 巡迴演唱會-上海站》的延期公告及補償公告,表示本次延期的演出將在2024年年內於上海東方體育中心擇期舉辦。

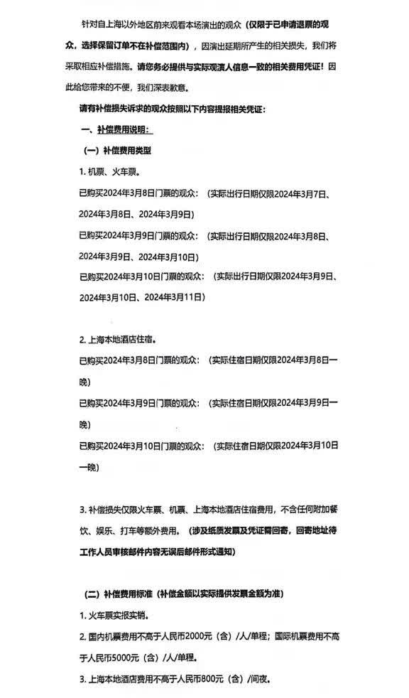
對於已申請退票、來自上海以外地區的觀眾,將補償火車票、機票、住宿相關損失。

補償費用標準為:

1、火車票實報實銷。

2、國內機票費用不高於人民幣2000元(含)/人/單程;國際機票費用不高於人民幣5000元(含)/人/單程。

3、上海本地酒店費用不高於人民幣800元(含)/間夜。

消息一出,相關話題迅速衝上熱搜,引發網友熱議。對於這個處理結果,網友紛紛表示,這是「最有誠意的賠償」。

此前報道,3月7日,@CMCLive華人文化演藝 發布《張學友 60+巡迴演唱會-上海站》三場演出取消公告,稱張學友先生因身體不適,就診後應醫囑需要進行靜養。

3月7日晚間,多個社交平台流傳一張微信群截圖,稱「張學友進中山ICU」,記者從相關方面獲悉,該消息不實。

3月8日下午,張學友通過環球音樂集團官方微博發文回應取消上海三場演唱會,稱系因為自己確診新冠陽性,正在家中自我隔離,希望盡快恢復體力。

 

責任編輯: 梁存希