緬北「四大家族」案均公訴 魏家接班人為結拜殺人祭天 犯罪金額超百億

●公安部15日通報,緬北果敢魏家、劉家犯罪集團專案近期均已提起公訴。圖為緬北魏家犯罪集團被偵破。 央視新聞
●公安部15日通報,緬北果敢魏家、劉家犯罪集團專案近期均已提起公訴。圖為緬北魏家犯罪集團被偵破。 央視新聞

●緬北魏家接班人陳大衛與人結拜時殺人祭天,此為被害人馬某德被埋屍所在。 央視新聞
●緬北魏家接班人陳大衛與人結拜時殺人祭天,此為被害人馬某德被埋屍所在。 央視新聞

●2024年1月30日,在雲南昆明長水機場,白所成、白應蒼、魏懷仁、劉正祥、劉正茂、徐老發等10名緬北重大犯罪嫌疑人被我公安機關成功押解回國。 資料圖片
●2024年1月30日,在雲南昆明長水機場,白所成、白應蒼、魏懷仁、劉正祥、劉正茂、徐老發等10名緬北重大犯罪嫌疑人被我公安機關成功押解回國。 資料圖片


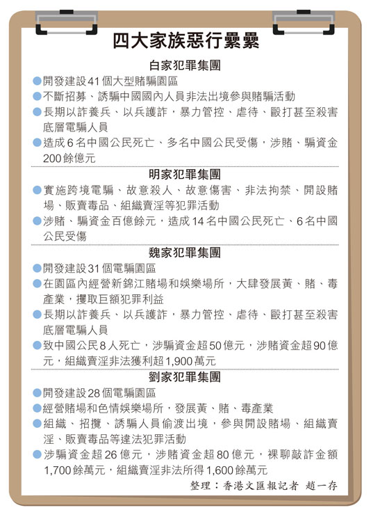
  香港文匯報訊(記者 馬靜 北京報道)西藏日喀則市15日發布《蔡國強:升龍》煙花秀調查處置情況通報。經查,該煙花秀屬於在高原生態敏感區實施的人為擾動活動,對生態環境的影響表現為局部干擾,其短期直接污染及破壞程度雖有限,但潛在的生態風險需監測跟蹤。相關行政主管部門依法對北京蔡國強藝術工作室涉嫌違法行為立案查處,贊助商「始祖鳥」依法承擔相應的生態環境損害賠償和生態修復責任,江孜縣多名幹部被追責。香港文匯報訊(記者 趙一存 北京報道)公安部15日通報,緬北果敢魏家、劉家犯罪集團專案近期均已提起公訴。目前,緬北果敢「四大家族」犯罪集團案已全部進入司法程序。通報稱,中緬雙方打擊跨境電信網絡詐騙,已累計抓獲5.7萬餘名中國籍涉騙犯罪嫌疑人。據悉,魏家犯罪集團涉嫌詐騙、故意殺人等,「創立」電騙園暴力管控模式,甚至殺人祭天,手段殘忍,令人髮指。當面對專案組民警關於殺人祭天的詢問,緬北魏家接班人陳大衛竟回應「沒什麼感受」。此外,警方查明,魏家犯罪集團致8名中國公民死亡,涉騙資金超50億元(人民幣,下同),涉賭資金超90億元;劉家犯罪集團涉騙資金超26億元。

  通報稱,公安部於2023年8月部署對魏家、劉家犯罪集團開展專案偵辦。當年10月1日,在雲南邊境抓獲魏家犯罪集團魏青濤、劉家犯罪集團劉正琦等9名重要犯罪嫌疑人。同年12月,依法對犯罪集團主要頭目魏懷仁、劉正祥等人公開懸賞通緝。2024年1月,緬甸警方將前期已抓獲的魏懷仁、劉正祥、劉正茂等重要犯罪嫌疑人移交中方。

  魏家手握武裝力量

  央視報道稱,與「四大家族」其他家族不同的是,魏家長期掌控果敢地區邊防部隊,手握正規武裝力量,屬國家授權的邊防營。魏家老二魏超仁曾擔任緬甸聯邦議會議員,老三魏懷仁依仗軍權在握,家族二代從商,依靠自成體系的政、軍、商「鐵三角」,魏家犯罪集團「創立」了對電騙園區實施武裝暴力管控的模式,被其他各大家族效仿演變,逐漸在當地形成惡劣的犯罪生態。魏懷仁親口供述,中國籍員工是最重要的資源,「一個中國籍員工的買入價格,從最早的兩萬漲到了三十幾萬。」

  依託「槍桿子」,魏家在經營博彩、色情的同時,還修建電騙園區,吸引詐騙團夥入駐並參股,收取高額租金、「人頭稅」,甚至參與人口買賣。不僅如此,魏家還借助網絡時代傳播特點,利用各大社交媒體營造虛假繁榮,以自身打造的所謂企業家形象,製造緬北遍地是黃金、處處有太平的假象,吸引大量中國公民前往「淘金」。

  致中國公民8人死亡

  就在歸案前不久,魏懷仁已選定家族二代外甥陳大衛接管並繼續掌控邊防營軍事力量,而這個「殺伐決斷」的接班人實際上草菅人命、背負着多起中國公民血債。他為與電騙園區「金主」結拜,竟隨機選中被害人以「殺人祭天」立投名狀;2022年,因與另一金主糾紛,他命人將對方手下游某標帶到刑場,被命令「打光所有子彈」後掩埋。屍骨顯示,受害者呈跪姿,渾身綑綁,頭蓋骨有7個彈孔。

  警方查明,魏家犯罪集團涉嫌詐騙、故意殺人、故意傷害、綁架、敲詐勒索、開設賭場、非法拘禁、組織賣淫、販賣毒品、容留他人吸毒以及組織他人偷越國(邊)境等多項罪名,致中國公民8人死亡,涉騙資金超50億元,涉賭資金超90億元,組織賣淫非法獲利超1,900萬元。

  劉家涉騙資金超26億

  此外,針對劉家犯罪集團案,警方通報稱,2018年以來,以劉正祥、劉正琦為首的劉家犯罪集團,依託劉正祥創立的「福利來集團」在果敢開發建設凱旋大樓、玫瑰莊園等28個電騙園區,以入股、合作、提供犯罪場所和網絡支持等方式吸引電騙「金主」入駐,通過派駐武裝力量進行武裝震懾和暴力管控,夥同園區「金主」共同實施電騙、敲詐勒索、非法拘禁等違法犯罪活動。同時,劉家犯罪集團還經營果博東方、華納國際、百樂門等賭場和色情娛樂場所,發展黃、賭、毒產業,組織、招攬、誘騙人員偷渡出境,參與開設賭場、組織賣淫、販賣毒品等違法犯罪活動,攫取巨額經濟利益。

  警方查明,劉家犯罪集團涉騙資金超26億元,涉賭資金超80億元,裸聊敲詐金額1,700餘萬元,組織賣淫非法所得1,600餘萬元。