【踢爆本土研究社歪理】老屈機場物價癲 「本土」唱衰旅遊業

●「旅遊達人」崔定邦實測台北機場的手信價,反駁「本土」謬論。
●「旅遊達人」崔定邦實測台北機場的手信價,反駁「本土」謬論。

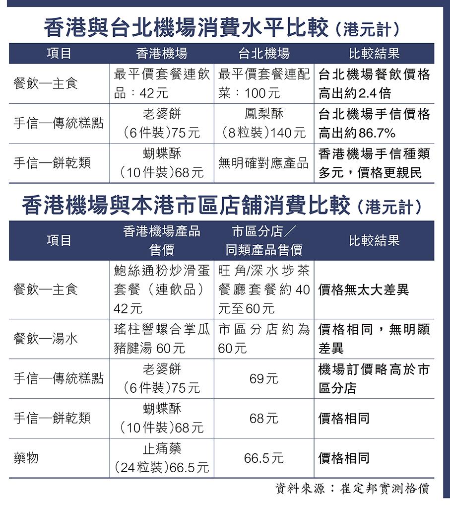
●在台北機場,鳳梨酥(8粒裝)售價折合約為140港元,價格絕不便宜。
●在台北機場,鳳梨酥(8粒裝)售價折合約為140港元,價格絕不便宜。

●在機場售賣的榮華老婆餅(6件裝),售價為75港元。
●在機場售賣的榮華老婆餅(6件裝),售價為75港元。

●在台北機場,一份牛肉麵套餐連兩碟配菜,售價折合約為100港元,對當地人來說負擔較重。
●在台北機場,一份牛肉麵套餐連兩碟配菜,售價折合約為100港元,對當地人來說負擔較重。

●在香港機場買恆香蝴蝶酥(10件裝),售價為68港元,與市區分店無異。
●在香港機場買恆香蝴蝶酥(10件裝),售價為68港元,與市區分店無異。

●在香港機場品嘗一份「鮑絲通粉炒滑蛋」連飲品套餐,售價為42港元,與市區茶餐廳價格相若。
●在香港機場品嘗一份「鮑絲通粉炒滑蛋」連飲品套餐,售價為42港元,與市區茶餐廳價格相若。


  「旅遊達人」實測反駁謬論:港物價親民 台「貴得離譜」

  「本土研究社」無所不用其極地「唱衰」香港,最近「無厘頭」地將矛頭指向機管局的「市區價格保障」,聲稱機制存在漏洞令機場商戶能「規避」約束賣貴貨,遊客感覺「做咗水魚」云云。為了解真確情況,香港文匯報邀請正赴台北公幹的香港旅遊促進會總幹事崔定邦進行實測,發現不論幫襯機場餐飲還是選購手信,香港機場大部分貨品定價跟其他區分店相若,少數訂價偏高的貨品,與市區分店亦僅相差不足十元。相比其他機場,例如他在台北機場享用最平價的午餐「醫肚」動輒花費近百港元,比台北市區物價貴逾一倍,而香港機場餐廳最平42元(港元,下同)已有交易,不論縱向、橫向相比,香港機場的物價已相當親民。業界批評「本土研究社」的「水魚論」屬嚴重失實的指控,旨在抹黑香港旅遊業。

  ●文/圖:香港文匯報記者 文禮願

  為控制香港機場的物價,機管局對商戶設有「市區價格保障」,規定機場售賣的貨品或食品價格不得高於中環、金鐘、銅鑼灣或尖沙咀「性質相若」的分店所售賣之相同商品價格(特價貨除外)。旅客如發現同一天內,香港機場的相同商品價格比上述四個地區的有關分店訂價明顯偏貴,可申請差價退款或退回貨品。

  抹黑港機場視旅客為「水魚」

  已技窮的「本土研究社」疑雞蛋裏挑骨頭,吐槽「市區價格保障」機制只涵蓋上述四區,遂派出所謂的「研究員」到機場進行格價,聲稱三成機場商店在上述四區沒有分店,不受機制約束,訂價不受控地偏高,之後團體就無限上綱上線質疑香港「無處不旅遊」政策,又唱衰香港機場令旅客有做水魚之感云云。

  事實又是否如此?香港文匯報記者邀請正往台北公幹的「旅遊達人」崔定邦實測,比較香港機場貨品售價與本港其他區同類產品的售價,以及比較香港機場與台北機場的物價。他首先直擊香港國際機場的餐飲區,到一家連鎖茶餐廳,點選最便宜一個餐(鮑絲通粉炒滑蛋套餐),連飲品僅售42元。他表示:「這些價錢,跟旺角、深水埗的茶餐廳差不多,根本沒有太大分別,比市區價格保障機制下的四區更是平民價。」此外,他還留意到其他餐飲選項,例如五香肉丁湯米粉加炒蛋套餐,價格同樣是42港元,性價比極高,與市區相若。

  港店貨價與市區相差不大

  隨後,他轉戰手信店試圖找出所謂的「水魚價」,但相當困難,以一盒6件裝的老婆餅為例,售價75元,與該連鎖集團的市區分店售價69元僅相差6元,不算「水魚」。至於10件裝的蝴蝶酥售價為68元,更與其他分店看齊。之後,他進一步搜查一家連鎖藥品店的價格,例如,一盒24粒裝的止痛藥售價66.5元,而20粒裝的特效止痛藥則為81.5元,他說:「這個價與其他市區分店的標價是一樣的。」

  台北機場平食亦需近百港元

  反觀生活指數較低的台北,機場貨品訂價相當「進取」。崔定邦在台北機場的餐飲區點一份牛肉麵套餐,配兩碟配菜,價格為370元台幣,折合近100港元。他直言:「這個餐已經是台北機場最平民化的套餐,埋單100港元,真心覺得貴。尤其是以台灣當地人的收入來說,這個價錢是很高。」崔定邦補充道,台北市區一頓豐富的午餐,餐費平均為150元台幣,而一份意大利粉加酥皮湯和紅茶的午餐,也僅需200元台幣(折合約54港元),換言之台北機場訂價比當地市區貴一倍,當地人相信難以負擔。「對比之下,在香港機場只需花費四十多元便可吃到一份豐富的茶餐,性價比相對高很多。」

  崔定邦直言:「其實,香港機場的物價同市區差不多,根本沒有所謂『水魚價』。」他認為,「本土研究社」的言論未免過於誇大。