港企看好廣東產業鏈完整高效

●粵港深化經貿投資合作交流會促成126個項目簽約,總投資額超過1,000億元人民幣。 香港文匯報記者田欣妍 攝
●粵港深化經貿投資合作交流會促成126個項目簽約,總投資額超過1,000億元人民幣。 香港文匯報記者田欣妍 攝

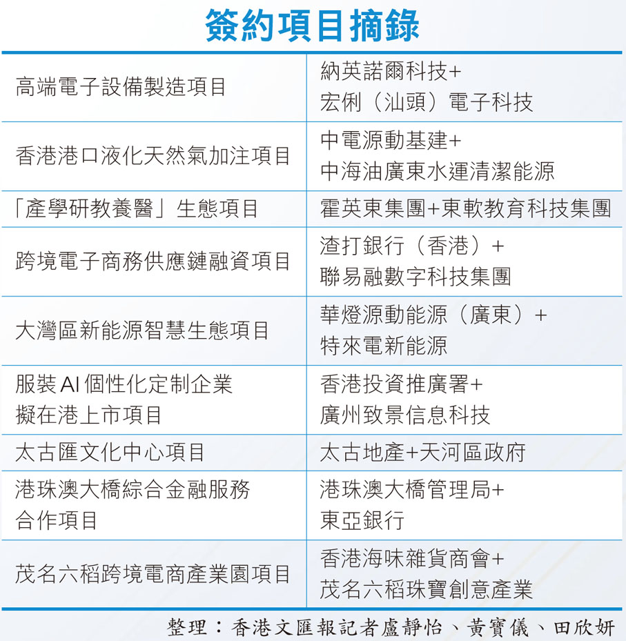
簽約項目摘錄
簽約項目摘錄

  香港文匯報訊(記者 盧靜怡、黃寶儀、田欣妍 廣州報道)粵港深化經貿投資合作交流會昨日在廣州舉辦,一批粵港重點項目在現場舉行簽約儀式。香港宏俐集團是此次簽約企業之一,該公司董事長張優勝表示,此次簽約是基於企業在深圳、汕頭現有生產基地的基礎上進一步擴產,計劃總投資數億元。

  「我們希望通過這次擴產,在未來三年內將公司產值翻一番。」張優勝說,「廣東產業鏈完整且效率高,是生產高端電子產品的理想之地。特別是在新能源汽車行業蓬勃發展的帶動下,相關配套電子產品的需求持續增長,這為企業創造了更多發展機會。」

  他還表示,此次增資擴產的重點方向包括新能源汽車電子部件、5G通信部件及新能源、新一代電子信息產業產品。「粵港舉辦這樣的高規格交流活動,讓我們更有信心繼續深耕廣東,期待獲得更好的回報。」

  宏俐集團是一家專注高精密多層印製電路板研發、生產及銷售的高科技港資企業,擁有佔地10萬平方米的智能生產基地,以及研發綜合樓,已獲得近百項專利。該公司的產品廣泛應用於新能源汽車電子、工業電源、安防、5G通信、醫療器械等多個領域,具有廣闊的市場前景。

  穗太古匯二期打造高端零售

  在交流會上,太古集團簽訂了廣州太古匯二期項目的協議。太古集團公共事務董事唐偉邦介紹,廣州太古匯二期項目將重新設計翻新為高端零售空間,以滿足市場對多元化零售選擇和更優質消費體驗的迫切需求,進一步拓展廣州太古匯的經營版圖,鞏固其作為當地商業地標的地位,同時推動華南第一商圈—— 天河路商圈的持續升級。

  此外,聯易融數字科技集團也在會上與渣打銀行(香港)達成金融科技合作項目簽約。該公司負責人表示,粵港合作為金融科技產業帶來了更多發展契機,對未來前景充滿期待。「香港的金融服務業具有獨特優勢,與內地市場深度融合將釋放更多潛力。」