國情增潤人文科 愛國教育穩步走

◆教育局昨日舉行小學科學科及人文科課程框架記者會。香港文匯報記者姜嘉軒  攝
◆教育局昨日舉行小學科學科及人文科課程框架記者會。香港文匯報記者姜嘉軒 攝

◆圖為教聯會黃楚標學校上課情況。資料圖片
◆圖為教聯會黃楚標學校上課情況。資料圖片

◆小學人文科海報
◆小學人文科海報

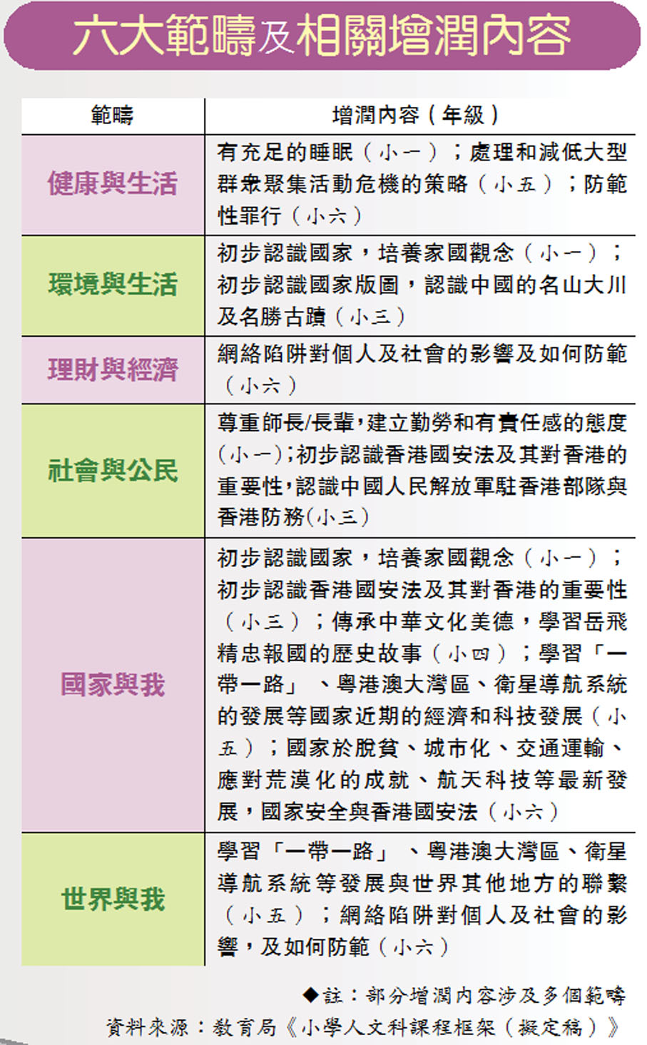
六大範疇及相關增潤內容
六大範疇及相關增潤內容

  前常識科內容按六範疇優化 按年級深化培育國家觀念

  香港特區行政長官李家超在2023年施政報告中宣布將小學常識科分拆為科學科及人文科,並於2025/2026學年開始推行。特區政府教育局昨日公布《小學人文科課程框架(擬定稿)》,其中涵蓋「健康與生活」、「環境與生活」、「理財與經濟」、「社會與公民」、「國家與我」、「世界與我」六大範疇,絕大部分內容建基於現有常識科,並增加中華文化、國史及國家地理等元素。重組增潤後的人文科課程,將按年級增長逐步深化,包括於小一初步培養家國觀念,小三初步認識國家版圖、香港國安法及解放軍駐港部隊等,到小五開始學習「一帶一路」和大灣區發展,小六則會了解國家在中國共產黨的領導下的重大成就及最新發展,從而更有系統地從小培養學生國家觀念、民族感情和國民身份認同,以落實愛國主義教育。◆香港文匯報記者 姜嘉軒

  教育局表示,新的小學人文科課程強調要立德樹人 ,培養學生人文素養和身心靈健康,鑄牢良好品德及價值觀,並鼓勵學生通過學習香港社會發展、中華文化、國家歷史重要事件和人物、國家與世界的聯繫等課題,加強對國家和社會的認識,及明白香港正身處「背靠祖國、聯通世界」的大環境,從而建立文化自信,成為具識見及負責任的人,為家庭、社區、國家及世界的福祉作出貢獻。

  與時並進 認識國家成就與挑戰

  與2017年更新的常識科相比,新課程與時並進,增潤了多項內容。其中,有關國家部分會按年級深化,包括於初小初步認識國家觀念、版圖、名山大川、國家安全等,至小四學習傳承中華文化,小五則認識「一帶一路」、大灣區等國家近期發展及與世界的聯繫,到小六會認識國家在中國共產黨領導下的重大成就及最新發展,如脫貧、城市化、交通運輸、應對荒漠化、航天科技等,和進一步學習國家安全與香港國安法(見表)。

  新課程框架還會進一步解釋增潤內容,及就原有內容作新增說明。其中,小一生會通過學習認識自己的籍貫(省份),明白有國才有家,應該尊重和愛國家;認識香港特區是國家的一部分及知道它在國家地圖上的位置,也知道法律不允許損毀或塗鴉國旗、國徽、區旗及區徽等。

  學習團結統一與國安必要性

  到小三,學生會知道香港特區防務工作由中央人民政府負責,而社會治安則由香港特區政府負責;小四可明確指出保障資源安全的重要,並且認識國家面對的環境及資源的挑戰,關注國家的環境問題和解決方法,包括水利工程,以及明白在國家層面上,重要信息和資訊數據均需要受到保護,以保障國家安全。

  小五級學生可學習到鄧小平是改革開放的總設計師,同時明白國土、環境、生態等安全的重要;小六會更具體地透過九一八事變、七七事變、南京大屠殺等事件,以及了解香港各界包括東江縱隊港九獨立大隊為抗日戰爭作出貢獻的歷史,明白國家統一和民族團結的重要性,又會學習國家的發展以人民為中心,及明白「青年強則國家強」,年輕人的貢獻能為國家發展帶來進步的道理。

  教育局總課程發展主任(幼稚園及小學)李建寰昨日在發布會上介紹,人文科課程是與時並進進行更新,除了分拆成科學科的部分外,均與常識科餘下課題相若,當中更新了有關基本法、國家安全的內容,及國家近年的卓越成就等。

  局方建議小一小二可每周上兩節人文科課堂,小三至小六則為每周三節,另設20%彈性課節課堂內外的跨學科及延展學習活動。

  李建寰又說,學校最早可於2024/25學年試行新課程,至2025/26學年則在小一及小四起正式落實。屆時,首批經送審課本可供學校使用,小五小六呈分試則會於其他兩學年推行。

  六大範疇及相關增潤內容

  範疇    增潤內容(年級) 

  健康與生活 有充足的睡眠(小一);處理和減低大型群眾聚集活動危機的策略(小五);防範性罪行(小六) 

  環境與生活 初步認識國家,培養家國觀念(小一);初步認識國家版圖,認識中國的名山大川及名勝古蹟(小三) 

  理財與經濟 網絡陷阱對個人及社會的影響及如何防範(小六) 

  社會與公民 尊重師長/長輩,建立勤勞和有責任感的態度(小一);初步認識香港國安法及其對香港的重要性,認識中國人民解放軍駐香港部隊與香港防務(小三) 

  國家與我 初步認識國家,培養家國觀念(小一);初步認識香港國安法及其對香港的重要性(小三);傳承中華文化美德,學習岳飛精忠報國的歷史故事(小四);學習「一帶一路」 、粵港澳大灣區、衛星導航系統的發展等國家近期的經濟和科技發展(小五);國家於脫貧、城市化、交通運輸、 應對荒漠化的成就、航天科技等最新發展,國家安全與香港國安法(小六) 

  世界與我 學習「一帶一路」 、粵港澳大灣區、衛星導航系統等發展與世界其他地方的聯繫(小五);網絡陷阱對個人及社會的影響,及如何防範(小六) 

  ◆註:部分增潤內容涉及多個範疇

  資料來源:教育局《小學人文科課程框架(擬定稿)》