倡增「興」的動能 加快舊區重建

◆經民聯成員昨日與特首李家超會面,提交對新一份施政報告的建議書。
◆經民聯成員昨日與特首李家超會面,提交對新一份施政報告的建議書。

經民聯對施政報告部分建議
經民聯對施政報告部分建議

  經民聯逾130招獻策施政報告 盼老幼乘高鐵享半價

  經民聯昨日與香港特區行政長官李家超會面,提交對新一份施政報告的建議書。建議書以「發展經濟民生 增強『興』的動能」為主題,在十三大範疇提出合共超過130項建議,包括向中央爭取擴大粵港澳大灣區優惠政策、增加國際商界參與大灣區建設、盡早有序為樓市「撤辣」、將人才置業額外印花稅退稅改為「先免後徵」以便利全球企業來港融資、在交椅洲人工島研建第二座高鐵站等。建議書還特別就「完善地區治理」獨立成章,提出一系列解決民生難題的建議,包括加快舊區重建、完善「三無大廈」管理、長者和學生搭高鐵享半價優惠等,以化解社會積存已久的深層次問題。◆香港文匯報記者 藍松山

  經民聯多名成員昨日與特首李家超會面,包括經民聯監事會主席林建岳、主席盧偉國、副主席林健鋒、秘書長陳祖恒、副秘書長陸瀚民及執委龍漢標。今年是國家主席習近平提出「一帶一路」倡議10周年,林建岳建議,特區政府培養更多面向「一帶一路」的專業服務人才、鼓勵工商界以香港團隊模式出訪「一帶一路」主要市場、支持民間商會協助華資與國際企業合作揚帆出海,以及打造「一帶一路」國際仲裁中心等,進一步把握「帶路」機遇。

  倡「北都區」引入新公交系統

  盧偉國促請特區政府具備前瞻思維,增強市場與市民的信心,以加快疫後復常步伐。他指出,在完善交通基建方面,政府應將基建先行落到實處,例如為「北部都會區」引入新公交系統、在交椅洲人工島研究興建第二座高鐵站、盡快規劃和興建第四條過海隧道,以及推動更多兩地陸路口岸實行「合作查驗、一次放行」模式等。

  他又建議政府制訂氫能經濟發展藍圖,增加核能的發電比例,將生活垃圾「減量化、無害化、資源化、高效化」處理,落實長遠減排減廢策略。

   林健鋒建議,特區政府下調股票印花稅,由0.13%減至0.05%,從而鼓勵交投和激活股票市場。

  他又指,疫後全球各地都「搶企業」、「搶人才」,政府應制訂更進取的招商引資策略,包括成立專項基金提供補貼或「握手費」,鼓勵私營機構為外來企業和人才提供便利,並設立更進取稅務優惠及財政支援,將人才置業額外印花稅退稅改為「先免後徵」,放寬「高端人才通行證」計劃,吸引人才來港。

  增挺中小企 重推「遙距營商」

  陳祖恒建議,特區政府應加強支援香港中小企,包括擴大「中小企業市場推廣基金」和「BUD專項基金」資助範圍至「一帶一路」沿線國家及簡化申請流程,強化香港出口信用保險局對港商的支援,重推「遙距營商計劃」協助拓展大灣區跨境電商業務。

  參考內地夜市 增辦消夜市場

  陸瀚民表示,為重振香港的「不夜城」美譽,特區政府可參考內地城市的經驗,考慮在大型商場、商業區附近舉辦更多周末夜市和消夜飲食市場,與周邊零售餐飲產生協同效應,營運方式可以採用朝桁晚拆模式,減低對附近社區的影響,相信能為青年人帶來更多創業就業機會,稍後會就舉辦夜市向政府提交專題報告。

  他亦促請特區政府進一步加強青年發展的政策,包括將部分方艙醫院或疫症隔離中心暫撥青年宿舍用途,考慮推出「強積金首次置業計劃」,讓首次置業的年輕人用其強積金供款結餘,作為置業的首期。

  樓市有序「撤辣」 重建置業階梯

  龍漢標表示,現時樓市供求漸趨平衡,特區政府可盡早有序「撤辣」,可按樓價分階段推進取消買家印花稅、額外印花稅及新住宅從價印花稅,首階段適用於樓價1,000萬元以上的住宅物業,促進二手物業流轉和增加租盤,為有意置業的市民提供更多選擇,重建置業階梯。

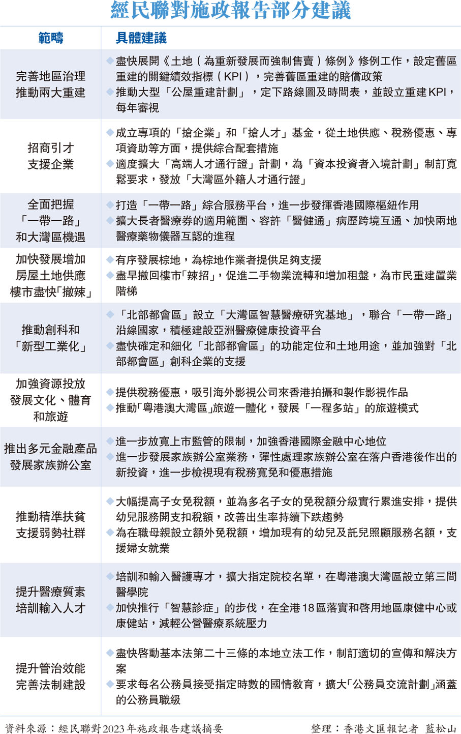
  經民聯對施政報告部分建議

  完善地區治理推動兩大重建

  ◆盡快展開《土地(為重新發展而強制售賣)條例》修例工作,設定舊區重建的關鍵績效指標(KPI),完善舊區重建的賠償政策

  ◆推動大型「公屋重建計劃」,定下路線圖及時間表,並設立重建KPI,每年審視 

  招商引才支援企業

  ◆成立專項的「搶企業」和「搶人才」基金,從土地供應、稅務優惠、專項資助等方面,提供綜合配套措施

  ◆適度擴大「高端人才通行證」計劃,為「資本投資者入境計劃」制訂寬鬆要求,發放「大灣區外籍人才通行證」 

  全面把握「一帶一路」和大灣區機遇

  ◆打造「一帶一路」綜合服務平台,進一步發揮香港國際樞紐作用

  ◆擴大長者醫療券的適用範圍、容許「醫健通」病歷跨境互通、加快兩地醫療藥物儀器互認的進程 

  加快發展增加房屋土地供應樓市盡快「撤辣」

  ◆有序發展棕地,為棕地作業者提供足夠支援

  ◆盡早撤回樓市「辣招」,促進二手物業流轉和增加租盤,為市民重建置業階梯 

  推動創科和「新型工業化」

  ◆「北部都會區」設立「大灣區智慧醫療研究基地」,聯合「一帶一路」沿線國家,積極建設亞洲醫療健康投資平台

  ◆盡快確定和細化「北部都會區」的功能定位和土地用途,並加強對「北部都會區」創科企業的支援 

  加強資源投放發展文化、體育和旅遊

  ◆提供稅務優惠,吸引海外影視公司來香港拍攝和製作影視作品

  ◆推動「粵港澳大灣區」旅遊一體化,發展「一程多站」的旅遊模式 

  推出多元金融產品發展家族辦公室

  ◆進一步放寬上市監管的限制,加強香港國際金融中心地位

  ◆進一步發展家族辦公室業務,彈性處理家族辦公室在落户香港後作出的新投資,進一步檢視現有稅務寬免和優惠措施  

  推動精準扶貧支援弱勢社群

  ◆大幅提高子女免稅額,並為多名子女的免稅額分級實行累進安排,提供幼兒服務開支扣稅額,改善出生率持續下跌趨勢

  ◆為在職母親設立額外免稅額,增加現有的幼兒及託兒照顧服務名額,支援婦女就業 

  提升醫療質素培訓輸入人才

  ◆培訓和輸入醫護專才,擴大指定院校名單,在粵港澳大灣區設立第三間醫學院

  ◆加快推行「智慧診症」的步伐,在全港18區落實和啟用地區康健中心或康健站,減輕公營醫療系統壓力 

  提升管治效能完善法制建設

  ◆盡快啟動基本法第二十三條的本地立法工作,制訂適切的宣傳和解決方案

  ◆要求每名公務員接受指定時數的國情教育,擴大「公務員交流計劃」涵蓋的公務員職級 

  資料來源:經民聯對2023年施政報告建議摘要

  整理:香港文匯報記者 藍松山