非遺技藝任睇 展師徒手藝傳承

◆康文署轄下非物質文化遺產辦事處(非遺辦事處)舉行新展覽「人為·非遺」。香港文匯報記者郭木又  攝
◆康文署轄下非物質文化遺產辦事處(非遺辦事處)舉行新展覽「人為·非遺」。香港文匯報記者郭木又 攝

◆展覽中利用科技與市民互動,把無形信仰、禮俗和審美觀念,以有形方式呈現出來。香港文匯報記者郭木又  攝
◆展覽中利用科技與市民互動,把無形信仰、禮俗和審美觀念,以有形方式呈現出來。香港文匯報記者郭木又 攝

◆展覽設於由一級歷史建築活化而成的中電鐘樓文化館,不同的展覽品均以不同的燈光代表。香港文匯報記者郭木又  攝
◆展覽設於由一級歷史建築活化而成的中電鐘樓文化館,不同的展覽品均以不同的燈光代表。香港文匯報記者郭木又 攝

◆香港中式長衫製作技藝。香港文匯報記者郭木又  攝
◆香港中式長衫製作技藝。香港文匯報記者郭木又 攝

◆木傢具製作技藝。香港文匯報記者郭木又  攝
◆木傢具製作技藝。香港文匯報記者郭木又 攝

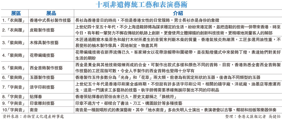
十項非遺傳統工藝和表演藝術
十項非遺傳統工藝和表演藝術

  三大展區互動 十項非遺傳統工藝和表演藝術亮相

  有些技藝、筆墨甚至聲音,或者已漸漸被大眾遺忘,但有幸是在香港這個城市的角落裏,有人默默傳承該些技藝的傳統。康文署轄下非物質文化遺產辦事處(非遺辦事處)策劃的新展覽「人為·非遺」,由本月19日起假由一級歷史建築活化而成的中電鐘樓文化館展出,展出十項屬香港非物質文化遺產(非遺)的傳統工藝和表演藝術,藉此加深市民對非遺保護和傳承的認識。是次展覽免費開放予市民參觀,暫無結束日期。非物質文化遺產辦事處館長岑佩玉昨日表示,希望透過展示師徒合作,帶出手藝的傳承過程。◆香港文匯報記者 吳健怡

  客席策展人蕭國健,在「人為·非遺」展覽中以「衣與履」、「裝與飾」、「字與音」三大展區,透過實物、互動裝置和影片的方式,展示香港中式長衫製作技藝、皮鞋製作技藝、木傢具製作技藝、花帶編織技藝、西金首飾製作技藝、玉器製作技藝、活字印刷技藝、貼揮春、印章雕刻技藝和南音十項非遺項目。

  掃描技術測腳 製更合適鞋楦

  蕭國健昨日在傳媒導賞活動上介紹,年輕一代的非遺工作者會在傳承中帶出新意,如在皮鞋製作技藝中,有別於以傳統量度鞋尺寸的紀錄表,新一代造鞋師傅會使用立體掃描技術測量客人的腳部,並為客人製作更合適的鞋楦,以及利用立體技術列印鞋墊,以仿真皮物料作面層,再以塑膠立體列印技術製作底層的鞋墊。

  人手製作的裝飾品既具有個人風格,也是情感的載體,傳遞出工匠敬業與樂業的奉獻精神。岑佩玉表示,花帶編織技術在新界流傳已久,客家婦女以花帶作涼帽帶和圍裙帶,並在點燈儀式中來裝飾丁燈,花帶正好讓她們表達對鄉村事務的認知,以及表達她們對美好生活的期盼。

  有非物質文化的表演藝術則譜出扣人心弦的旋律。蕭國健介紹,「南音」為一種說唱形式的表演藝術,其中「地水南音」多由失明人士演出,表演者會以古箏、椰胡、拍板等樂器伴奏。二十世紀初,廣東「南音」成為香港流行文化之一,除了街頭賣唱外,茶樓、酒館等場所處處繚繞着溫婉淒美的歌聲。

  新一代為傳統南音發展譜新篇

  到二十世紀末,隨着西方文化的衝擊和大眾娛樂的轉變,南音漸入暮末,演唱者也漸漸淡出主流音樂的舞台,「所幸是近年來,有失明人士在街頭表演地水南音,新一代默默守護着這個廣東說唱傳統,為傳統南音的發展譜下新的篇章。」蕭國健說。

  他強調,非物質文化遺產無形無相,卻能凝聚社群,通過口傳心授和實踐應用,得以永續傳承,「傳統工藝滿足日常生活所需,表演藝術則豐富了生活色彩,透過化虛為實,把無形的信仰、禮俗和審美觀念,以有形的方式呈現出來。」參觀展覽的市民可在展區內體會到各種技藝的過去、未來和期望,並藉着展示這些非遺項目,呈現師徒間的薪火相傳如何迸發出無窮的生命力和無限的創意。

  「人為·非遺」展覽資料

  日期:2023年5月19日起展出

  時間:星期二、三、五至日上午10時至下午6時

  星期一、四和公眾假期休館

  地點:九龍何文田亞皆老街147號中電鐘樓文化館一樓

  費用:免費入場