專題分析/改革開放以來內地民眾物質生活水平變化

  圖:資料A、資料C
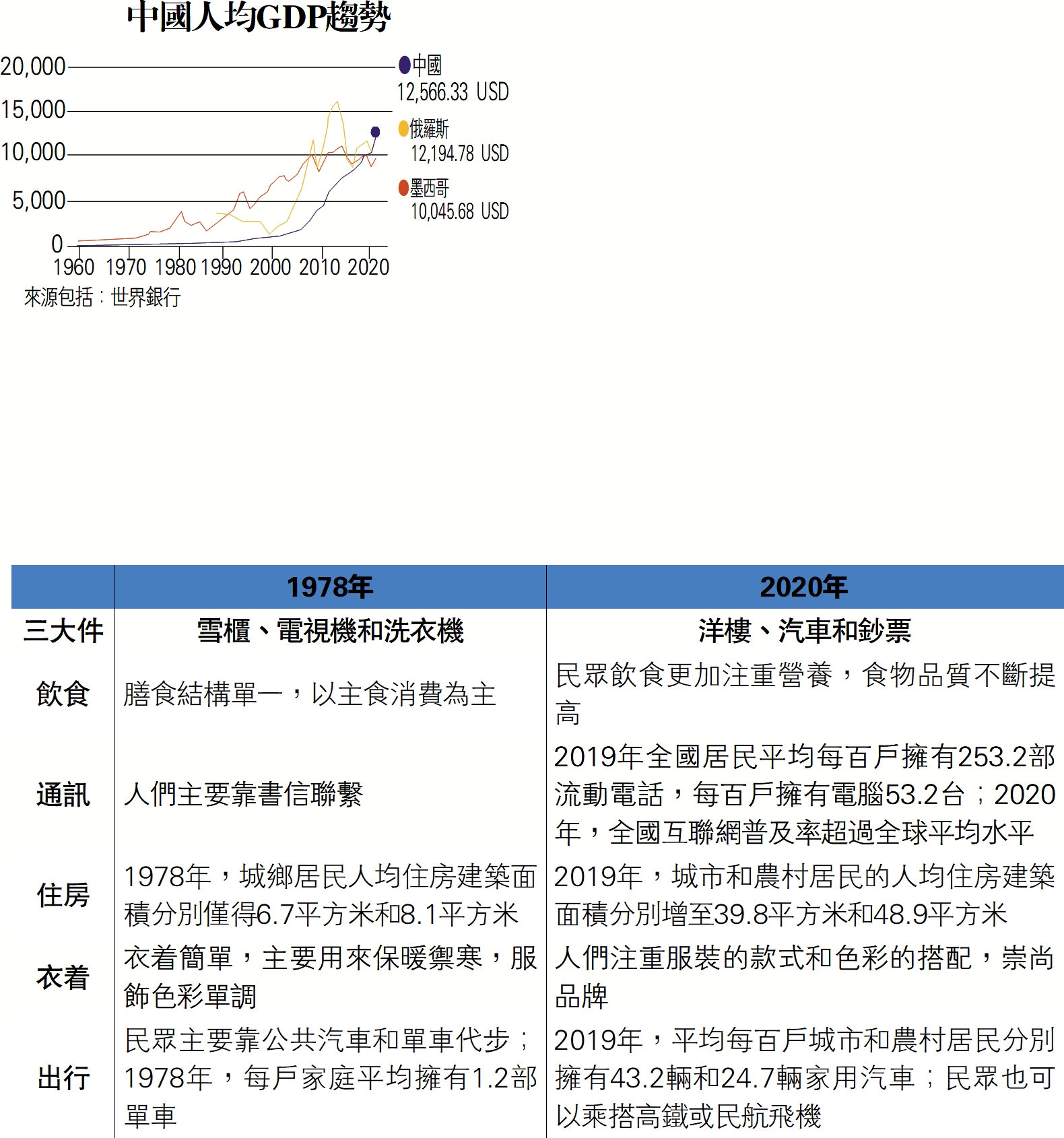
  圖:資料A、資料C

  資料A

  資料B

  國家統計局發布內地2021年國民經濟和社會發展統計公報,2021年內地人均GDP為80976元人民幣(約1.25萬美元),比上年增長8.0%,人均GDP超越世界平均。

  全國政協常委、北京大學新結構經濟學研究院院長林毅夫預計,中國最快今年就能成為「高收入國家」,最晚2025年能實現這個目標。他表示,「這在人類歷史上將是一個重要的里程碑」。

  資料C(見下表)

  (a)參考資料A及資料B,指出中國經濟發展的特點。 (2分)

  首先,人均GDP超越世界平均。2021年內地人均GDP為80976元人民幣(約1.25萬美元),比上年增長8.0%。

  其次,中國最快今年就能成為「高收入國家」,最晚2025年能實現這個目標。

  (b)參考資A、資料B及就你所知,改革開放以來,國民收入上升,主要體現在哪些方面? (6分)

  首先,第三產業興起,國民收入增加。改革開放前,農村以農業經濟為主,人口主要從事第一產業工作。城市以非農業經濟為主,就業人口一般從事第二產業和第三產業工作,民眾的職業主要由國家分配。改革開放後,民眾可自由選擇從事不同行業和到不同企業工作。第三產業成為最主要的就業人口產業,國民得以賺取更豐厚收入,令收入增加。

  此外,民眾收入由單一化走向多元化。改革開放開展後,國家引入外資和支持民營企業發展,投資渠道增加,民眾自行創業機會大增,同時又可以透過買賣證券、出租物業等賺取收入。加上,國家的福利制度愈趨完善,社會福利津貼等成為城鄉居民的收入來源。而扶貧政策之推行,亦有助一些貧窮人口收入增加,生活得以改善。

  最後,民眾整體收入增加,人均GDP超越世界平均。改革開放的早期的原則之一,是「讓一部分人先富起來」。國家先行發展東部沿海地區,社會資源較集中於城市,推動當地經濟高速增長,中西部等內陸地區和農村的發展則較為緩慢。隨着東部地區發展成熟,國家遂開展「西部大開發」及「一帶一路」等策略,內陸地區和農村的民眾收入也隨之上升。林毅夫預計,中國最快今年就能成為「高收入國家」,最晚2025年能實現這個目標。他表示,「這在人類歷史上將是一個重要的里程碑」。

  (c)參考資料C及就你所知,比較民眾消費模式在改革開放後有什麼轉變?

  首先,消費方式愈趨多元化。改革開放前,內地的生活物資較為缺乏,民眾消費主要用於生活必需品。改革開放後,國民收入迅速增加,溫飽問題解決,民眾把更多資源投放於生活享受和個人發展之上;政府也鼓勵民眾適度消費。民眾消費意願提升,帶來了消費結構的轉變。

  其次,境內外旅遊支出大增。改革開放前,民眾主要靠公共汽車和單車代步,較難以作長途的旅行,加上收入往往用於日常的支出上,難有餘錢支付旅費。改革開放後,內地民眾熱衷於旅遊消費,每逢國慶和春節等長假期,民眾多選擇於國內或國外旅遊及消費。據統計,國家出境旅遊人數由1995年的500萬人次增至2017年的1.43億人次。與此同時,出境旅遊的開支額亦由1995年的37億美元,升至2017年的2577億美元。

  再次,消費品和服務多元化。改革開放前,工業化剛起步,及內地輸入貨品不多,消費品及服務未有出現多元化的情況。改革開放以來,工商業迅速發展,加上外地商品得以進入國內,市面上的消費品和服務五花八門,刺激了民眾的消費意欲。同時,內地民眾經濟條件改善,有能力追求更高品質的生活,衣食住行等各方面的消費模式也有了明顯轉變,例如,人們注重服裝的款式和色彩的搭配,崇尚品牌,反映物質生活水平大幅提高。

  福建中學(小西灣)李偉雄

  備註:紅字為主題句