【破解世紀謎團之二】客星千載謎 一朝揭面紗

◆ 柏坤霆(左)及Andreas Ritter(右)香港文匯報記者涂穴  攝
◆ 柏坤霆(左)及Andreas Ritter(右)香港文匯報記者涂穴 攝

◆ 圖中黑色十字為Pa30在星空中的位置,與據古代文獻記載SN1181所處的區域(藍圈範圍)相當脗合。
◆ 圖中黑色十字為Pa30在星空中的位置,與據古代文獻記載SN1181所處的區域(藍圈範圍)相當脗合。

◆ 柏星及其周邊星雲Pa30的假彩色圖像,它們構成了SN1181事件的殘餘物。
◆ 柏星及其周邊星雲Pa30的假彩色圖像,它們構成了SN1181事件的殘餘物。

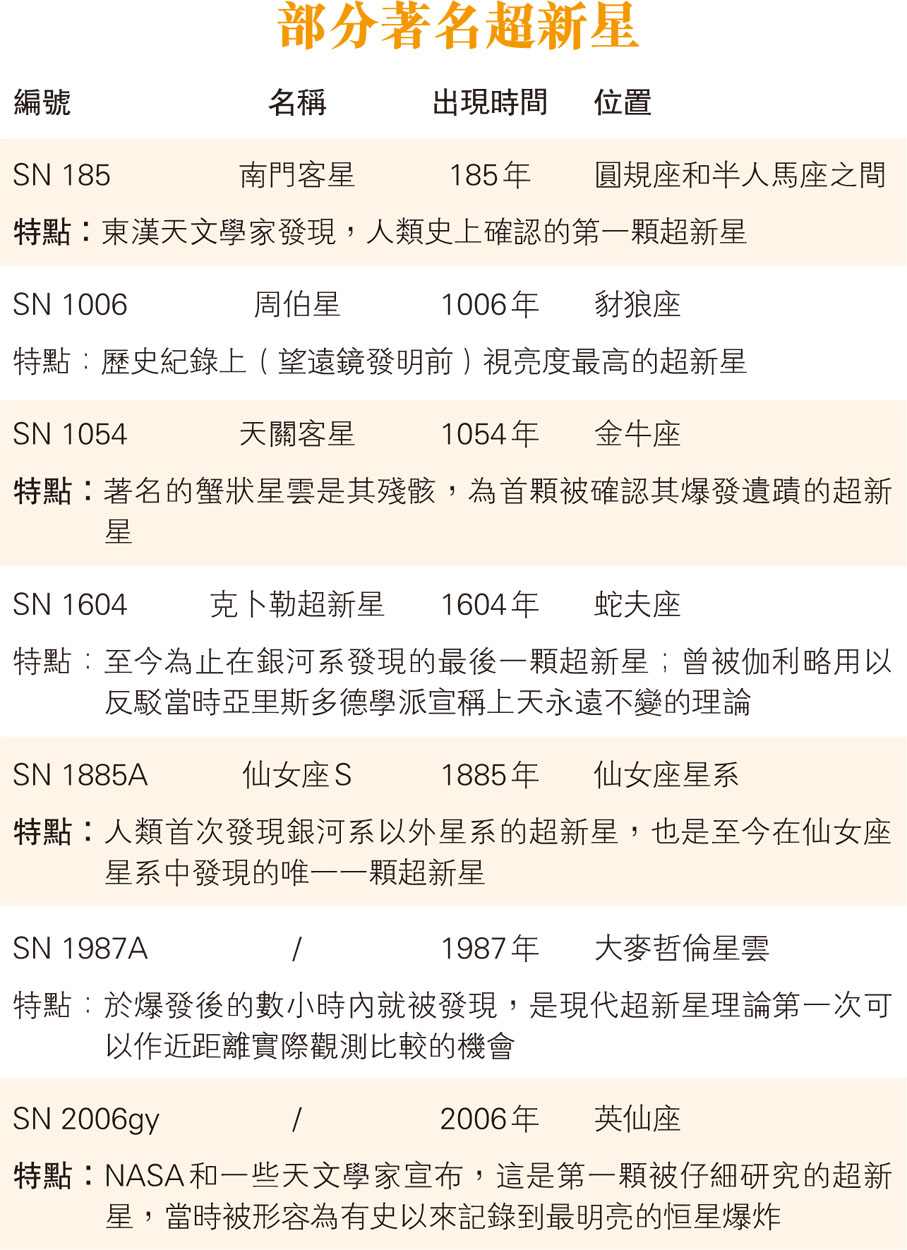
部分著名超新星
部分著名超新星

  港大太空實驗室憑新光譜線索 確認SN1181超新星爆發遺蹟

  公元1181年夏天的一個晚上,一顆超新星的誕生,劃破了寧靜夜空,其異常閃爍的光芒,震撼了古代中國及日本的東方天文學家。時為南宋孝宗年間,《宋史·天文志》對這顆「客星」如此記載:「淳熙八年六月己巳,出奎宿,犯傳舍星,至明年正月癸酉,凡一百八十五日始滅。」從1181年8月6日到1182年的2月6日,隨着這顆閃耀了185天的「客星」的消逝,它爆炸後所產生和留下的遺蹟一直未被鑑定,為後世留下了一個超過840年未解的天文學謎題。

  不過,有關問題至今終迎來突破,香港大學太空實驗室總監、物理學系教授柏坤霆(Quentin Parker)領導的國際研究團隊,憑着新的光譜線索,早前成功確認銀河系中最熱恒星之一的柏星及其周邊星雲Pa30,就是後來被稱為SN1181超新星事件的對應天體,為該顆近千年來唯一沒有被鑑別的超新星的起源,揭開了神秘面紗。◆香港文匯報記者 鍾健文

  超新星(Supernova),通常來自恒星死亡前的大爆炸,從地球看來,其光度會突然大增數百萬乃至數十億倍,甚至肉眼可見,隨後數個月慢慢暗淡下來。它們在星空中乍現後消失,如同客人短暫來訪一般,在古代中國稱之為「客星」。

  古代文獻屢載 日本亦有提及

  自東漢時期記載人類發現的第一顆超新星以來,古代中國對超新星歷史事件有最為豐富的紀錄。有關1181年的超新星,中國有多處歷史文獻有紀錄,包括《金史·天文志》寫道:「大定二十一年六月甲戌,客星見於華蓋,凡一百五十有六日滅」;至於日本的《明月記》亦記述「養和元年六月廿五日庚午,客星出北方,近王良,守傳舍」,這些都表明這顆超新星出現在中國古代二十八宿「奎宿」方位,於「傳舍」、「華蓋」、「王良」等星官附近,即對應現今的仙后座。

  就歷史上觀察到超新星事件,現代科學家積極嘗試結合先進科技進行追蹤,但SN1181是過去千年來唯一長期未被確認出可靠源頭的一顆。柏坤霆近日接受香港文匯報專訪時介紹,此前天文學界曾把3C58星雲視作SN1181的候選爆發遺蹟,但經過近二十多年的詳細無線電觀測數據表明,3C58星雲的年齡長達7,000年,與SN1181爆發時間相差6,000多年,令SN1181的起源再次成疑。

  柏坤霆提到,團隊本身專注研究的主題是Pa30星雲和柏星,恰巧它們在太空中的恒星方位與中國和日本關於客星的記載相符,其誤差只在3.5度的可能範圍內。而在一次機緣巧合下,團隊成員對Pa30星雲的氣體進行了詳細光譜觀測及分析,並發現「極不尋常的發射線光譜」,成功與SN1181聯繫起來。

  該研究的第一作者、港大博士後研究員Andreas Ritter補充,他們從光譜數據計算所得,Pa30星雲以每秒約1,100公里的極端速度膨脹,由此反推算出它年齡約略少於一千年,與SN1181脗合;而Pa30星雲和柏星被認為是兩個白矮星合併的結果,這會產生一種較典型超新星為暗的罕見Iax型超新星,是次研究也為此觀點提供了新的支持。

  他總結說,綜合年齡、位置、亮度和持續可見度的紀錄,有充足理據顯示Pa30星雲和柏星的確就是SN1181的對應遺蹟。有關成果早前已發表於著名天體物理學雜誌《天文物理期刊》。

  榮幸在港鑑別中國「客星」

  對於成功破解了逾八個世紀天文學謎題,柏坤霆笑指:「科學是很有趣的,它除了靠堅韌、洞察力和直覺,有時候也需要些運氣和偶然性。」他又說,對於港大能在今次由英國、法國、西班牙和匈牙利等地專家組成的團隊中發揮主要角色和作用感自豪,「尤其這是一顆中國的『客星』,而我們十分榮幸能夠在香港,把這顆近千年來唯一沒有被鑑別的超新星,與它的歷史遺蹟聯繫起來,這是一個令人興奮和有趣的故事。」